A desk-sized apparatus for testing monoball bearings and their lubricants offers advantages, relative to prior such apparatuses, of (1) a greater degree of automation and (2) capability of operation under wider and more realistic ranges of test conditions. The ranges of attainable test conditions include load from 100 to >50,000 lb (445 to >2.22 × 105 N), resisting torque up to 30,000 lbin. (≈3,390 N-m), oscillating rotation through an angle as large as 280°, and oscillation frequency from 0 to 6 Hz. With addition of some components and without major modification of the apparatus, it is also possible to perform tests under environmental conditions that include temperature from –320 to 1,000 °F (–196 to +538 °C), relative humidity from 0 to 100 percent, and either air at ambient pressure, high vacuum, or an atmosphere of monatomic oxygen.

A desk-sized apparatus for testing monoball bearings and their lubricants offers advantages, relative to prior such apparatuses, of (1) a greater degree of automation and (2) capability of operation under wider and more realistic ranges of test conditions. The ranges of attainable test conditions include load from 100 to >50,000 lb (445 to >2.22 × 105 N), resisting torque up to 30,000 lbin. (≈3,390 N-m), oscillating rotation through an angle as large as 280°, and oscillation frequency from 0 to 6 Hz. With addition of some components and without major modification of the apparatus, it is also possible to perform tests under environmental conditions that include temperature from –320 to 1,000 °F (–196 to +538 °C), relative humidity from 0 to 100 percent, and either air at ambient pressure, high vacuum, or an atmosphere of monatomic oxygen.
In the apparatus (see Figure 1), a monoball bearing specimen is driven in oscillating rotation by a hydraulic rotary actuator through a series of shafts, one of which incorporates a torque meter and one of which is a flexible coupling. The torque meter measures the resisting torque; the flexible coupling accommodates misalignment, wear, and compression of the specimen and ensures equal loading on opposite sides of the monoball. Not shown in the figure is an angular-position sensor that is used for measuring the angle of rotation of the shafts.

The bearing surfaces that mate with the monoball are supported by an angle plate on one side of the monoball and a trolley on the opposite side. The trolley is supported by very-low-friction cam rollers on its bottom and sides to allow motion in the loading direction only. Rigid side supports absorb the side loads transmitted by the cam rollers. On the opposite end of the trolley from the specimen is a compression load cell, which measures the load, applied by a hydraulic cylinder via a piston that bears against the load cell.
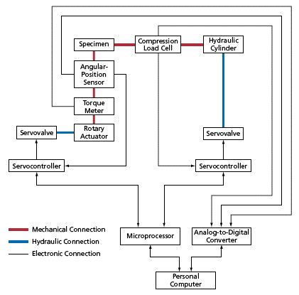
The apparatus includes a data-acquisition- and-control system (see Figure 2), based on a personal computer and a microprocessor, that controls a test from beginning to end and calculates, displays, and stores test information. An operator enters test instructions into the personal computer, which runs software that translates the instructions into commands. The microprocessor transmits the commands to electronic servocontrollers. Once the operator has initiated a test by entering the instructions, no further intervention by the operator is necessary to ensure successful completion of the test.
The servocontrollers control servovalves that, in turn, control pressures and flows of hydraulic fluids in the hydraulic rotary actuator and the loadapplying hydraulic cylinder. Digital signals generated by sensors are fed back to the microprocessor; analog signals from sensors and actuators are fed back to the computer via a fast analog-to-digital converter, and the computer relays these signals to the microprocessor if so required by the test instructions.
The signals from the compression load cell, the torque meter, and the angularposition sensor are used by the control system as both control feedback signals and data. The apparatus measures the applied load, the resisting torque, and the angle of rotation, and the computer calculates the number of cycles and the coefficient of friction in real time. The data are also stored for postprocessing.
This work was done by Phillip B. Hall of Marshall Space Flight Center and Howard L. Novak of USBI/USA Co. For further information, access the Technical Support Package (TSP) free on-line at www.techbriefs.com/tsp under the Machinery/Automation category. This invention has been patented by NASA (U.S. Patent No. 6,886,392). Inquiries concerning nonexclusive or exclusive license for its commercial development should be addressed to
Sammy Nabors
MSFC Commercialization Assistance Lead
at This email address is being protected from spambots. You need JavaScript enabled to view it. .
Refer to MFS-31706-1.

