The mini bus interface card (miniBIC) is the first four-channel electronic circuit board that conforms to MIL-STD-1553 and to the electrical-foot- print portion of PC/104. [MIL-STD- 1553 is a military standard that encompasses a method of communication and electrical-interface requirements for digital electronic subsystems connected to a data bus. PC/104 is an industry standard for compact, stackable modules that are fully compatible (in architecture, hardware, and software) with personal-computer data-and power-bus circuitry.] Prior to the development of the miniBIC, only one-and two-channel PC/104 MIL-STD-1553 boards were available. To obtain four channels, it was necessary to include at least two boards in a PC/104 stack. In comparison with such a two-board stack, the miniBIC takes up less space, consumes less power, and is more reliable. In addition,the miniBIC includes 32 digital input/output channels.
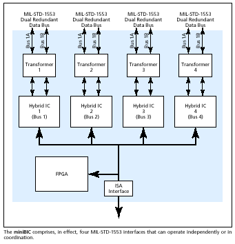
The miniBIC (see figure) contains four MIL-STD-1553B hybrid integrated circuits (ICs), four transformers, a field-programmable gate array (FPGA), and an Industry Standard Architecture (ISA) interface. Each hybrid IC includes a MIL- STD-1553 dual transceiver, memory-management circuitry, processor interface logic circuitry, and 64K x 16 bits of shared static random access memory. The memory is used to configure message and data Bus 1A Bus 1B blocks. In addition, 23 16-bit registers are available for (1)configuring the hybrid IC for,and starting it in, various modes of operation; (2)reading the status of the functionality of the hybrid IC; and (3)resetting the hybrid IC to a known state. The miniBIC can operate as a remote terminal,bus controller,or bus monitor. The FPGA provides the chip-select and data-strobe signals needed for operation of the hybrid ICs. The FPGA also receives interruption signals and forwards them to the ISA bus. The ISA interface connects the address, data, and control interfaces of the hybrid ICs to the ISA backplane.
Each channel is, in effect, a MIL-STD- 1553 interface that can operate either independently of the others or else as a redundant version of one of the others. The transformer in each channel provides electrical isolation between the rest of the miniBIC circuitry and the bus to which that channel is connected.
This work was done by Gary L.Cox of Johnson Space Center.For further information, contact the Johnson Commercial Technology Office at (281)483-3809. MSC-23216

