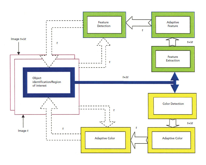
A bio-inspired shape feature of an object of interest emulates the integration of the saccadic eye movement and horizontal layer in vertebrate retina for object recognition search where a single object can be used one at a time. The optimal computational model for shape-extraction-based principal component analysis (PCA) was also developed to reduce processing time and enable the real-time adaptive system capability. A color feature of the object is employed as color segmentation to empower the shape feature recognition to solve the object recognition in the heterogeneous environment where a single technique — shape or color — may expose its difficulties. To enable the effective system, an adaptive architecture and autono mous mechanism were developed to recognize and adapt the shape and color feature of the moving object.

This work was done by Tuan A. Duong and Vu A. Duong of Caltech, and Allen R. Stubberud of UCI for NASA’s Jet Propulsion Laboratory. For more information, contact In accordance with Public Law 96-517, the contractor has elected to retain title to this invention. Inquiries concerning rights for its commercial use should be addressed to: Innovative Technology Assets Management NPO-47065
JPL
Mail Stop 202-233
4800 Oak Grove Drive
Pasadena, CA 91109-8099
E-mail:

