Philips Lumileds, San Jose, CA
National Semiconductor, Santa Clara, CA
Abridge lighting project was recently completed in the Chinese city of Harbin, utilizing 1,288 linear floodlights containing 12,000 LUXEON Rebel Green LEDs from Philips Lumileds. The new lighting spanning the 1565-meter Songhuajiang Bridge over the Songhua River was designed and manufactured by Roled Opto Electronics Shanghai Co., Ltd., with LEDs and solution support supplied by Future Lighting Solutions.
Roled used LUXEON Rebel LEDs in the floodlights because of their proven long-term reliability, including the ability to withstand extreme local temperatures ranging from 28°C to -24°C that have given Harbin the nickname of “The Ice City.” Other key considerations included the ability to run at a drive current of 700 mA, thereby reducing the LED count and associated costs required to generate the necessary light output, and assured LED supply under Future Lighting Solutions' inventory management program.
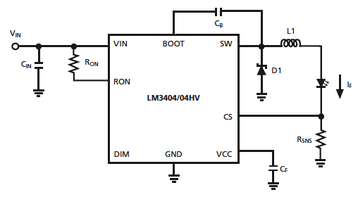
The use of LED illumination in the project reduces energy consumption by up to 80% and provides a 50,000-hour lifetime that minimizes bulb replacement frequency in the difficult-to-reach bridge girders. Future Lighting Solutions assisted Roled with thermal and optical simulations as well as component recommendations, including the LM3404HV LED driver from National Semicon ductor that was used in the system design.
The LM3404HV drivers are ideal for automotive, industrial, and general lighting applications. They contain a high-side N-channel MOSFET switch with a current limit of 1.5A (typical) for step-down (Buck) regulators. Hysteretic controlled on-time and an external resistor allow the converter output voltage to adjust as needed to deliver a constant current to series and series-parallel connected LED arrays. The drivers feature LED dimming via pulse width modulation (PWM), broken/open LED protection, and low-power and thermal shutdown.
“The Songhuajiang Bridge is a showcase lighting project. It’s in the 10th largest city in China, and the bridge lighting can be seen at night from at least 1.5 kilometers away,” said Derkson Liu, Marketing Manager for Roled Opto Electronics. “Reliability is therefore essential, and Future was able to demonstrate that LUXEON Rebel LEDs met all of our performance criteria.”

