Policy negotiation is the process of determining the “best” communication protocol that satisfies all requirements of all parties involved. The main challenge here is how to reconcile the various (and possibly conflicting) communications protocols used by different parties. The solution must use protocols available to all the parties involved, and should attempt to do so in the best way possible. Which protocols are commonly available, and what the definition of “best” is will be dependent on the parties involved and their individual communications priorities. Developing practical, sound, and automated ways to compose policies is a long-standing problem.
The technology described here provides a solution for one of the main challenges in network management and communication. Since many of the tools used by the various divisions do not have the ability to communicate network management data with each other, the automatic network management is very difficult to implement, and manual human intervention into the communication protocols is required. This process of manual human intervention is tedious, error-prone, and slow. In order to facilitate a better solution, a technology was pursued that makes network management automated, reliable, and fast. Of particular importance is automating the negotiation of the network communication protocols of the different parties when they wish to communicate.
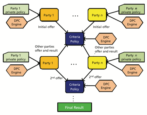
The new algorithm is based on defeasible policy composition, a new promising approach for finding conflicts and resolving priorities between rules. More specifically, the new contributions are as follows:
- A method for multi-party negotiation,
- Several rounds negotiation implementation,
- One round negotiation implementation,
- Formulation of requirements for multi-party negotiation in defeasible logic framework,
- Proving the expressiveness of defeasible logic, and
- Developing the implementation of this methodology as an executable tool.
The technology is vital for any organization with distributed Web entities. The main motivation comes from the desire of the various U.S. military divisions to communicate seamlessly with each other for joint missions.
This work was done by Farrokh Vatan, Edward T. Chow, and George K. Paloulian of Caltech for NASA’s Jet Propulsion Laboratory. For more information, contact
In accordance with Public Law 96-517, the contractor has elected to retain title to this invention. Inquiries concerning rights for its commercial use should be addressed to:
Innovative Technology Assets Management
JPL
Mail Stop 321-123
4800 Oak Grove Drive
Pasadena, CA 91109-8099
E-mail: This email address is being protected from spambots. You need JavaScript enabled to view it.
Refer to NPO-48042.

