Keuka Studios designs and manufactures custom architectural iron work and cable railings for commercial and home use. Keuka Studios first designs a product in CAD, CNC machines it to shape, and then takes the assembly to their forge, which adds the design elements. Dan White, founder and president of Keuka Studios, was frustrated by the limitations of existing design tools. Despite over 25 years of experience as a mechanical engineer with a deep working knowledge of 3D CAD, animation, rendering, and finite element analysis software, he could not be as creative with product design as he wanted.

Implementing 3D design software called SpaceClaim, Keuka Studios was able to use upfront design capabilities to become creative with designs. The firm combines SpaceClaim's software with hand-forged, thousand-year-old processes.
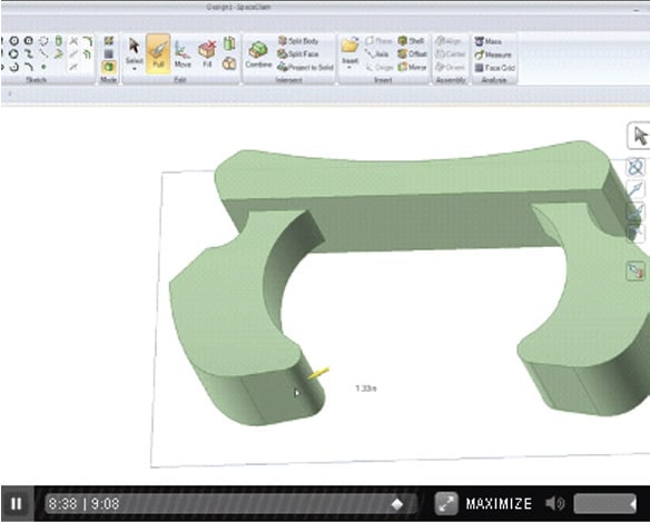
The software was used to work directly with the model using the Pull, Move, Fill, and Combine functions. These tools provide the ability to scale surfaces and solids to an exact value, combine multiple components, and create and edit imported sheet metal designs for upstream and downstream applications. This approach lets users edit imported data directly, without regard to where it originated. Designers can work as they're thinking, making changes on the fly, experimenting with different approaches and seeing the results immediately.
The Sheet Metal Module provides 3D design and optimization for creating sheet metal parts and assemblies. Users can design from scratch or import and edit sheet metal designs. Non-sheet metal parts also are converted to sheet metal parts, which can then be unfolded and manufactured. A single sheet metal part can be split into multiple parts at critical junction areas.

SpaceClaim's modeling tools work in arbitrary cross-section views, drawings, and other 3D views of a part or assembly. Users can work in their familiar 2D design views by starting a layout or rotationally symmetric design in 2D, and then see the 3D views.
The software was able to update the model immediately, and behave the way the user intended it to. More importantly, the software is not based on history. Users can slice and dice the model, enabling them to focus on creativity in an unconstrained environment without thinking about how their design will function. According to White, the software provides an environment that makes the 2D experience as easy as 3D.
With traditional design programs, designers first have to plan everything out, and then do conceptual work sketching on paper and thinking outside the CAD system. If they bypass this "out of the CAD" system planning, the system often penalizes them.
The software enabled White to chop and manipulate the designs as they evolved. For more information, Click Here .

