The Radio Frequency Health Node (RFHN) wireless sensor system differs from other wireless sensor systems in ways originally intended to enhance utility as an instrumentation system for a spacecraft. The RFHN can also be adapted to use in terrestrial applications in which there are requirements for operational flexibility and integrability into higher-level instrumentation and data-acquisition systems.

The RFHN is a communication, storage, and processing terminal that relays data from, and commands to, sensor units.
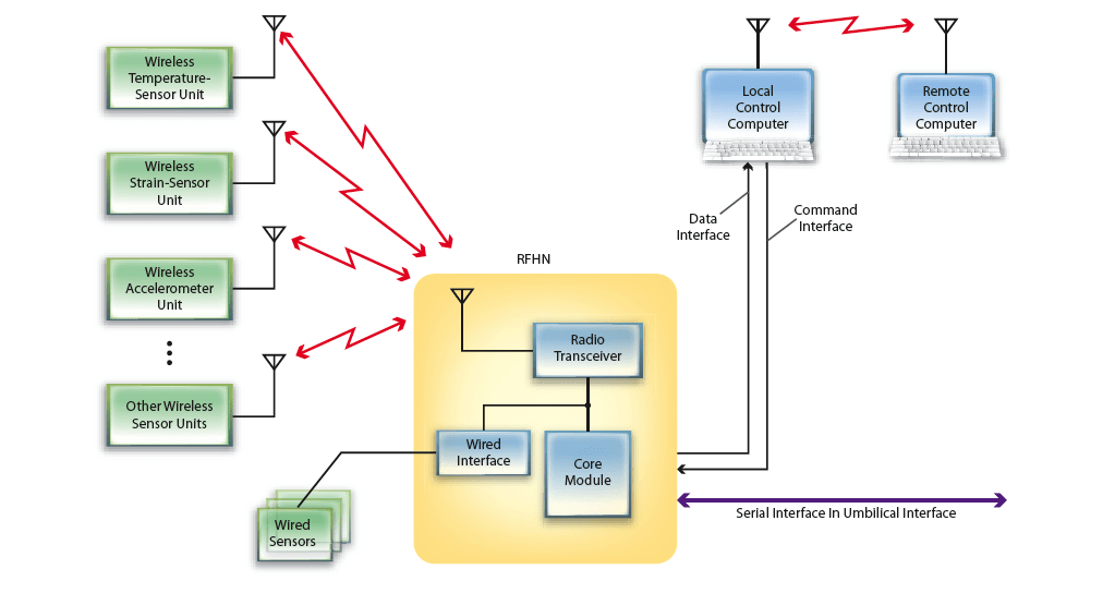
As shown in the figure, the heart of the system is the RFHN, which is a unit that passes commands and data between (1) one or more commercially available wireless sensor units (optionally, also including wired sensor units) and (2) command and data interfaces with a local control computer that may be part of the spacecraft or other engineering system in which the wireless sensor system is installed. In turn, the local control computer can be in radio or wire communication with a remote control computer that may be part of a higher-level system. The remote control computer, acting via the local control computer and the RFHN, cannot only monitor readout data from the sensor units but can also remotely configure (program or reprogram) the RFHN and the sensor units during operation. In a spacecraft application, the RFHN and the sensor units can also be configured more nearly directly, prior to launch, via a serial interface that includes an umbilical cable between the spacecraft and ground support equipment. In either case, the RFHN wireless sensor system has the flexibility to be configured, as required, with different numbers and types of sensors for different applications.

The RFHN can be used to effect real-time transfer of data from, and commands to, the wireless sensor units. It can also store data for later retrieval by an external computer. The RFHN communicates with the wireless sensor units via a radio transceiver module. The modular design of the RFHN makes it possible to add radio transceiver modules as needed to accommodate additional sets of wireless sensor units.

The RFHN includes a core module that performs generic computer functions, including management of power and input, output, processing, and storage of data. In a typical application, the processing capabilities in the RFHN are utilized to perform preprocessing, trending, and fusion of sensor data. The core module also serves as the unit through which the remote control computer configures the sensor units and the rest of the RFHN.

This work was done by J. Emilio Valencia, Priscilla C. Stanley, and Paul J. Mackey of Kennedy Space Center.

KSC-12798



Magazine cover
NASA Tech Briefs Magazine

This article first appeared in the January, 2009 issue of NASA Tech Briefs Magazine (Vol. 33 No. 1).

Read more articles from this issue here.

Read more articles from the archives here.