Control Architecture for Robotic Agent Command and Sensing (CARACaS) is a recent product of a continuing effort to develop architectures for controlling either a single autonomous robotic vehicle or multiple cooperating but otherwise autonomous robotic vehicles. CARACaS is potentially applicable to diverse robotic systems that could include aircraft, spacecraft, ground vehicles, surface water vessels, and/or underwater vessels.

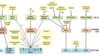
CARACaS (see figure) includes an integral combination of three coupled agents: a dynamic planning engine, a behavior engine, and a perception engine. The perception and dynamic planning engines are also coupled with a memory in the form of a world model. CARACaS is intended to satisfy the need for two major capabilities essential for proper functioning of an autonomous robotic system: a capability for deterministic reaction to unanticipated occurrences and a capability for re-planning in the face of changing goals, conditions, or resources.
The behavior engine incorporates the multi-agent control architecture, called “CAMPOUT,” described in “An Architecture for Controlling Multiple Robots” (NPO-30345), NASA Tech Briefs, Vol. 28, No. 11 (November 2004), page 65. CAMPOUT is used to develop behavior-composition and -coordination mechanisms. Real-time process algebra operators are used to compose a behavior network for any given mission scenario. These operators afford a capability for producing a formally correct kernel of behaviors that guarantee predictable performance. By use of a method based on multi-objective decision theory (MODT), recommendations from multiple behaviors are combined to form a set of control actions that represents their consensus. In this approach, all behaviors contribute simultaneously to the control of the robotic system in a cooperative rather than a competitive manner. This approach guarantees a solution that is “good enough” with respect to resolution of complex, possibly conflicting goals within the constraints of the mission to be accomplished by the vehicle(s). CARACaS further uses another MODT-based method to systematically narrow the set of possible solutions, thereby producing an output within a time orders of magnitude shorter than would be necessary to compute a solution through brute-force search of the action space.
The dynamic planning engine incorporates the architecture embodied in the CASPER software, which was described in “Software for Continuous Replanning During Execution” (NPO-20972), NASA Tech Briefs, Vol. 26, No. 4 (April 2002), page 67. Given an input set of mission goals and the autonomous vehicle’s current state, CASPER generates a plan of activities that satisfies as many goals as possible while still obeying relevant resource constraints and operation rules. Plans are dynamically updated by use of an iterative repair algorithm that classifies conflicts (e.g., over-subscription of resources) and resolves them individually by performing one or more plan modifications. CARACaS takes a most-committed, local, heuristic, iterative repair approach to producing and modifying plans. This approach gives CARACaS the advantages of (1) enabling the application of the repair algorithm, at any time, to any given plan at any level of abstraction or detail; (2) enabling rapid replanning when conditions or goals change; (3) facilitating incorporation of heuristics to prune the search space; and (4) incurring relatively low computational overhead during search inasmuch as a local repair algorithm does not require saving of intermediate plans or backtracking points.
This work was done by Terrance Huntsberger, Hrand Aghazarian, Tara Estlin, and Daniel Gaines of Caltech for NASA’s Jet Propulsion Laboratory.
The software used in this innovation is available for commercial licensing. Please contact Karina Edmonds of the California Institute of Technology at (626) 395-2322. Refer to NPO-43635.
This Brief includes a Technical Support Package (TSP).

Control Architecture for Robotic Agent Command and Sensing
(reference NPO-43635) is currently available for download from the TSP library.
Don't have an account?
Overview
The document outlines NASA's Technical Support Package for the Control Architecture for Robotic Agent Command and Sensing (CARACaS), identified by the reference number NPO-43635. Developed by NASA's Jet Propulsion Laboratory (JPL), CARACaS addresses the challenges faced by autonomous vehicles in adapting to dynamic environments and managing internal resources, such as power.
The primary problem highlighted is the need for autonomous vehicles to respond effectively to changes in their mission plans due to environmental dynamics and resource constraints. To tackle this, CARACaS employs a fully integrated control architecture that combines behavior-based control methods with an onboard planner/re-planner. This dual approach allows for greater flexibility and adaptability in mission execution.
The architecture consists of three main components: a Dynamic Planning Engine, a Behavior Engine, and a Perception Engine. The Dynamic Planning Engine provides mission-level insights and recommendations for modifying the behavior network based on real-time data. The Behavior Engine coordinates actions based on a formalized Multi-Objective Decision Theory, ensuring that the vehicle can generate effective actions even in the face of conflicting goals. The Perception Engine processes sensory information to inform decision-making.
A key innovation of CARACaS is its optimized behavior coordination mechanism, which guarantees the generation of "good enough" actions through adaptive updates of weights and preferences within the behavior network. This mechanism is built using a real-time process algebra, allowing for a reliable kernel of behaviors that has been formally verified for correctness. This integration of formal behavior composition and coordination aims to eliminate the undesirable "emergent" behaviors often seen in traditional behavior-based systems, ensuring predictable and reactive performance.
The document emphasizes the broader implications of CARACaS, suggesting that the technology developed could have applications beyond aerospace, potentially benefiting various technological, scientific, and commercial fields. For further inquiries, the document provides contact information for JPL's Innovative Technology Assets Management.
In summary, CARACaS represents a significant advancement in the field of autonomous systems, combining sophisticated planning, perception, and behavior coordination to enhance the operational capabilities of robotic agents in complex environments.

