
Power Integrations (San Jose, CA) offers seven new members of its LinkSwitch-PH family of LED driver ICs. Optimized for industrial and commercial settings where high efficiency and system longevity are dominant requirements, the new devices (LNK413-LNK419) are suitable for lighting applications ranging from 3 W bulbs to 55 W replacements for fluorescent lighting fixtures.
The devices, which can achieve up to 88% efficiency, feature a PWM-dimmable single-stage controller with both power factor correction (PFC) and accurate constant current (CC) power conversion functionality. The integrated PFC and CC functions allow multiple drivers to be connected in parallel to drive exterior and street area lights efficiently and with functional redundancy.
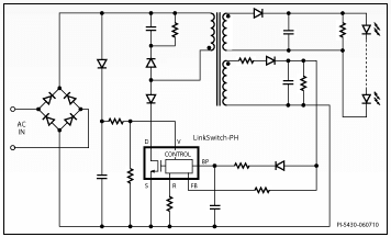
LinkSwitch-PH devices incorporate the PFC/CC controller, a 725 V MOSFET, and MOSFET driver into a single package, which simplifies layout and design and eliminates parasitic elements between the controller and MOSFET. The new ICs eliminate up to 25 additional components used in traditional isolated flyback designs, including the high-voltage electrolytic bulk capacitor and the optocoupler — the components most likely to limit the lifetime of an LED lamp.

