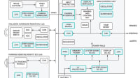
A document discusses the CCD97 from e2v technologies as it is being evaluated at Goddard Space Flight Center’s Detector Characterization Laboratory (DCL) for possible use in ultra-low background noise space astronomy applications, such as Terrestrial Planet Finder Coronagraph (TPF-C). The CCD97 includes a photoncounting mode where the equivalent output noise is less than one electron. Use of this mode requires a clock signal at a voltage level greater than the level achievable by the existing CCD (charge-coupleddevice) electronics.
A high-voltage waveform generator has been developed in code 660/601 to support the CCD97 evaluation. The unit generates required clock waveforms at voltage levels from –20 to +50 V. It deals with standard and arbitrary waveforms and supports pixel rates from 50 to 500 kHz. The system is designed to interface with existing Leach CCD electronics.
This work was done by Robert Baker of Goddard Space Flight Center. GSC-15059-1

