Scientists at NASA's Jet Propulsion Laboratory are developing apparatuses for electrolysis of methanol to produce pure hydrogen for use at industrial sites, in scientific laboratories, and in fuel cells. The state-of-the-art onsite hydrogen generators now in use are based on electrolysis of water to produce hydrogen, with oxygen as a byproduct that has no commercial value in this context. The developmental methanol electrolyzers consume less than half the electrical energy of water electrolyzers in producing a given amount of hydrogen. Even when the cost of methanol is included, the cost of producing hydrogen by electrolysis of methanol is still only about half that of producing hydrogen by electrolysis of water.
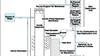
Figure 1 schematically illustrates a methanol-electrolysis apparatus. The heart of the apparatus is an electrolysis cell that contains a unitary membrane-electrode structure. Typically, this structure comprises a solid electrolyte in the form of a proton-conducting polymeric membrane, with a catalytic anode (e.g., containing a Pt/Ru catalyst) deposited on one side and a catalytic cathode (e.g., containing Pt or Pd as the catalyst) deposited on the other side — as described, for example, in "Improved Fabrication of Electrodes for Methanol Fuel Cells" ( NPO- 19941 ), NASA Tech Briefs, Vol. 23, No. 4 (April 1999), page 38.
An aqueous solution of methanol is circulated past the anode, where methanol and water undergo the reaction
CH3OH + H2O → CO2 + 6H+ + 6e–
The hydrogen ions pass through the membrane to the cathode, where they are reduced to hydrogen molecules in the reaction
6H+ + 6e– → 3H2
Thus, the net reaction in the cell is
CH3OH → CO2 + 3H2
with carbon dioxide liberated on the anode side and hydrogen liberated on the cathode side. Because the membrane is not totally impermeable by water and methanol, traces of these substances pass through along with the protons. However, the water and methanol can easily be removed from the hydrogen stream by use of a molecular sieve, as is routinely done to remove traces of water and oxygen from hydrogen streams produced in water electrolyzers.
If the solid-electrolyte membrane in the cell is made of Nafion™ (or equivalent) perfluorosulfonic acid-based proton-conducting polymer, then the cell can be operated in the temperature range from 5 to 120 °C. The concentration of methanol in the aqueous solution can range from 0.1 to 8 molar. The membrane is the electrolyte, and it is not necessary to acidify the solution to make it electrically conductive.
The theoretical operating potential of the cell is 0.02 V, though in practice, a useful amount of electrolysis is not achieved until the potential is raised to 0.3 V. In contrast, the potential needed to electrolyze water is more than 1.4 V, even in the most efficient electrolyzers. As shown in Figure 2, the potential needed to obtain a given current density in electrolysis of methanol is more than 1 V below the potential needed to obtain the same current density in electrolysis of water. The electrical power consumed in electrolysis is reduced proportionately
This work was done by Sekharipuram Narayanan, William Chun, Barbara Jeffries-Nakamura, and Thomas I. Valdez of Caltech for NASA's Jet Propulsion Laboratory. For further information, access the Technical Support Package (TSP) free on-line at www.nasatech.com/tsp under the Physical Sciences category.
In accordance with Public Law 96-517, the contractor has elected to retain title to this invention. Inquiries concerning rights for its commercial use should be addressed to:
Intellectual Property group
JPL
Mail Stop 202-233
4800 Oak Grove Drive
Pasadena, CA 91109
(818) 354-2240
Refer to NPO-19948, volume and number of this NASA Tech Briefs issue, and the page number.

