
For most electrical engineers, the simple term “motor” means one thing: an electromagnetic rotary-motion unit. Engineers who need linear rather than rotary motion consider adding a mechanical linkage of some sort, or perhaps a linear-induction electromagnetic motor. However, the conventional electromagnetic motor — whether rotary or linear, or large or small — is often not the best choice for precise, minute linear motion because of challenges in control, mechanical tolerances, backlash, and other electrical and mechanical issues. Fortunately, there is a very viable alternative: the piezoelectric motor, which is used extensively in a wide variety of applications that need precise control of tiny ranges of linear motion.
Piezoelectric Motor Overview
This unconventional motor is based on the well-known and widely used piezoelectric effect, which is a symmetrical electrical-mechanical relationship. Under this effect, when a crystal material is subject to mechanical stress (squeezed), it generates a voltage; when a voltage is applied to the same crystal, the material expands by a very small amount. This pair of piezoelectric properties has been exploited with great success in the classic crystal-based oscillator, which has formed the basis of a clock/frequency source for nearly 100 years (although MEMS-based oscillators are coming on strong as an alternative in recent years).
In the piezoelectric motor, an electric field is applied to the crystal material (via a voltage across the material) and the material elongates very slightly, on the order of 0.01 to 0.1 percent for typically applied voltages. These motors are small (one of their many virtues) with a representative device being about 10 mm in each dimension (larger ones are also in use), and the resultant motion on the order of microns, yet with Newtons of force. Larger elongations with more force can be achieved by stacking and driving multiple piezoelectric crystals as a single unit.
This physical elongation can be employed in two ways. In one arrangement, the piezo material can alternately be held and then released by a set of tiny piezo-based clamps, thus allowing the crystal to inch forward (appropriately called inchworm mode), as shown in Figure 1. Alternatively, one end of the crystal can be clamped in place while allowing the other end to move back and forth as the voltage is applied and removed, resulting in a piston or slip-stick motion (Figure 2). An array of multiple piezo motors can also be arranged in a circle to provide rotary motion, although their primary use is linear motion.
Piezo-based motion is used in infusion pumps, microscope stages, optical positioning, instrumentation, inkjet nozzles, and more; inexpensive, lower-quality piezo devices are used for audio sounders, alarms, and even small loudspeakers, but those uses have relaxed performance requirements. Piezo motors can be fast, can reach into the multi-kHz range — impossible with electromagnetic motors — and are precise, repeatable, and controllable. Further, they are clean, with no bearings needing lubricant that may cause contamination, while their non-metallic nature is also an advantage in many situations (and may even be a necessity, as in MRI machines).
Drivers Make the Difference
As with electromagnetic motors, a complete and useable piezo motor assembly consists of three parts: the electronic drive, the electrical-mechanical transducer (motor) itself, and the output linkage. We’ll be focusing on the drive electronics.
For electromagnetic motors, the drive function requires sourcing and sinking current into the electromagnetic coils, which is usually done using power semiconductors (MOSFETs or IGBTs). These power devices are controlled by drivers that turn them on and off at the correct times with appropriate slew rates, and they must source/sink the required current into their highly inductive loads. The voltage that is applied to the MOSFET or IGBT output stage is needed to force the current into the coils, but it is the current that provides the electromagnetic force for the motor coils.
For piezo motors, the situation is very different. Instead of driving current, the driver must supply a relatively high voltage to create the electric field, and current is the secondary factor accompanying this applied voltage. Thus, the piezo drive scenario is the complement of the electromagnetic drive, where current drive is needed and voltage is a consequence; here, voltage is what is needed and current is the consequence. The piezo driver must supply the needed voltage (not current) into a capacitive (not inductive) load, and it must control and modulate this voltage to force the desired crystal elongation. In other words, current is the independent parameter and voltage is the dependent parameter for conventional motors, but for piezo motors, the situation is the opposite.
The piezo motor’s needed voltage (and therefore current) levels depend on the size of the piezoelectric element, the intended elongation, and the rate of motion. At the low end, voltage and current values may be 20–30V and 10–30mA, respectively, but most higher-performance piezo units need at least 10V and 10 to several hundred milliamps, and there are even piezo motors using 1,000V and above at several amps.
It’s this need to provide high voltage at moderate currents that is the electrical design challenge. In addition, the piezo driver must remain stable despite the highly capacitive nature of the load, which can read 1,000pF (1nF) and more. Also, as the piezo device is a floating, differential device, most applications require a differential, bipolar driver output.
One major design caution: Since these motors operate at higher voltages, there are issues of user safety, physical isolation and protection from the voltages, and regulatory mandates defining minimum creepage and clearance dimensions, which are a function of the voltage level. Therefore, any driver circuit for a piezo motor must keep these layout and placement conditions in mind, in addition to what works for the circuit’s electrical performance. Also note that these high voltages and modest current pairings are not unique to piezo devices, as many scientific and even commercial products need this combination, such as neon lights, special vacuum tubes, electrometers, and optical equipment, to cite a few.
Driver Design Offers Options
Developing and delivering the relatively high voltages needed for piezo drivers is a challenge in many cases because most amplifier ICs are low-voltage devices, while the higher-voltage ones are usually optimized for the current drive needed by MOSFETs/IGBTs, rather than for voltage drive. There are some specialized operational amplifiers (op amps) that are designed for piezo drive at the higher currents and voltages using high-voltage IC processes, or for hybrid devices that combine lower-voltage op amps with voltage-boosting transistors on their output.
In principle, it is possible to build a basic high-voltage driver using just a transistor with adequate voltage rating (Figure 3). However, this design lacks the precision, controllability, and stability that a higher-performance piezo driver needs, and it also lacks protection features for failure modes. Further, it is not capable of delivering bipolar output, while its base-circuit drive requires suitable circuitry. Therefore, this type of basic design is better suited for less technically challenging applications such as piezo alarms and sounders.
Fortunately, vendors have developed ICs that are specifically designed for piezo drive and simplify the task while adding needed features and functions, including control of the high-voltage waveform slew. These ICs also offer thermal, overload, and short-circuit protection, which are must-haves in practical designs.
For example, Analog Devices offers a the ADA4700-1, a high-voltage precision amplifier with a wide operating voltage range (±5 to ±50V). Although this eight-lead SOIC device looks like a standard op amp, it is optimized for providing high-slew-rate output into capacitive loads while remaining stable (Figure 4). It is fully characterized for a wide variety of operating conditions (at various voltages, loads, temperatures, distortion levels, and overshoot, for example). The ADA4700-1 is stable with minimal overshoot when driving capacitive loads, but extra compensation can enhance the response when driving larger capacitances. This requires a small snubber network; for unity-gain applications and capacitive loads up to 1nF (1,000pF), a combination of a 150Ω resistor and 10nF capacitor are all that is needed. For larger loads up to 10nF and higher gains such as tenfold, the resistor is decreased to 22Ω while the capacitor increases to 100nF. Finally, the drive-current level can be boosted by adding an external pair of complementary (PNP/NPN) transistors.
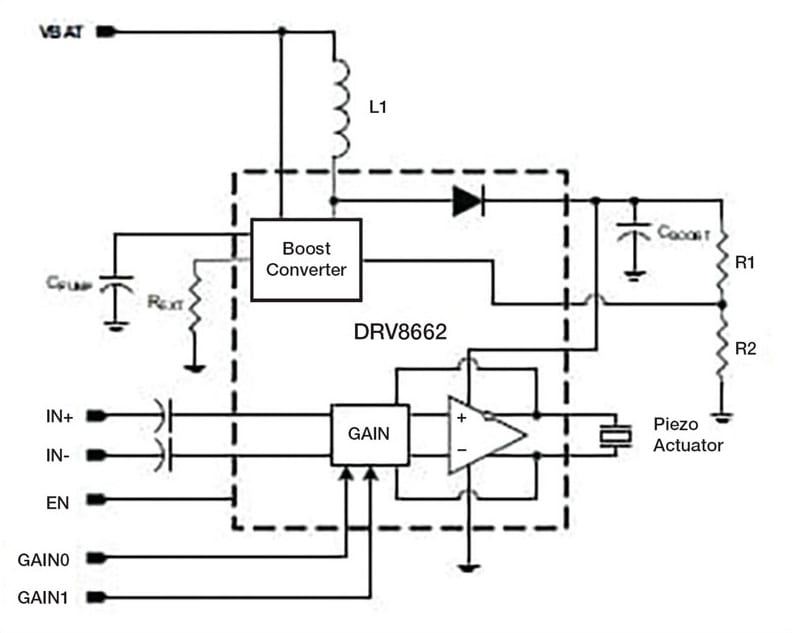
Texas Instruments also offers devices that are well-suited to piezo-type loads. The DRV8662 piezo haptic driver with integrated boost converter has a high degree of functionality, including a 105V boost switch (Figure 5), yet it requires just a 3.0 to 5.5V supply. The boost voltage is set using two external resistors, while the device gain can be set to one of four values using two I/O lines. It features a range of drive capability; for example, at 300Hz operation, it is specified to drive 100nF at 200VPP, 150nF at 150 VPP, 330nF at 100VPP, and 680nF at 50VPP. Despite its internal complexity, this 20-lead, 4 × 4mm QFN is simple to use.
Some vendors of piezo-related ICs have gone beyond just providing ICs and their basic support documents such as data sheets, and instead offer detailed reference designs. Microchip Technology, for example, offers a complete design for a piezo motor fluid micropump. The design includes a block diagram (Figure 6), flow charts, code, schematic, and layout, and also shows the low-voltage power-subsystem for the charger, microcontroller, and other components, plus the high-voltage section that drives the piezo-based pump. The design uses a pair of ICs for its high-voltage section, and is capable of delivering up to 250VPP at a maximum frequency of 300Hz. The design is based on the HV9150 DC/DC boost converter working with the HV913 high-voltage driver. The boost converter transforms the low-voltage rail from the rechargeable battery to 250V, which is then used to power the driver IC to actuate the piezoelectric micropump. The driver IC provides a high-voltage, unipolar, push-pull output, and a series of pulses is generated from the controller IC to drive the piezoelectric element.
Summary
Piezoelectric motors are an effective solution to many micro-motion applications, where minute linear motion along with precision control is needed. They can replace electromagnetic rotary and linear motors, and in appropriate applications, they offer superior performance across many parameters along with some unique features that conventional motors cannot provide. Due to their higher-voltage drive requirements (rather than current) and capacitive loading (rather than inductive), their driver demands differ from electromagnetic motors.
Standard op amps can be used with appropriate external voltage-boost transistors to provide the combination of high voltage and modest current. However, IC vendors offer devices that are optimized for driving piezo elements and include extra features such as better control of the output drive, thermal and other shutdown safety features, short-circuit protection, and more, thus simplifying the design-in while enhancing performance.
This article was written by Bill Schweber for Mouser Electronics, Mansfield, TX, and originally was published by Mouser Electronics — reprinted with permission. For more information, Click Here .

