Stories
61
0
0
0
Briefs: Electronics & Computers
Tests of Multibeam Scintillation Mitigation on Laser Uplinks
A report presents additional details about parts of the program of research and development that is the topic of the immediately preceding article. The report em- phasizes those aspects of the program that pertain to the use of multiple uplink laser beams in a ground-to-spacecraft optical...
Briefs: Electronics & Computers
Research and Development in Optical Communications
A report in the form of lecture slides summarizes the optical-communications program of NASA's Jet Propulsion Laboratory (JPL) and describes the JPL Optical Communications Telescope Laboratory (OCTL) and its role in the program. The purpose of the program is to develop equipment and techniques for...
Briefs: Electronics & Computers
Improved Timing Scheme for Spaceborne Precipitation Radar
An improved timing scheme has been conceived for operation of a scanning satellite-borne rain-measuring radar system.The scheme allows a real- time-generated solution,which is required for auto targeting. The current timing scheme used in radar satellites involves pre-computing a solution...
Briefs: Lighting
Strobe-enhanced traffic signals have been developed to aid in the preemption of road intersections for emergency vehicles. The strobe-enhanced traffic signals can be incorporated into...
Briefs: Electronics & Computers
An improved method of locating small breaches in insulation on electrical wires combines aspects of the prior dielectric withstand voltage (DWV) and time-domain reflectometry (TDR)...
Briefs: Electronics & Computers
The mini bus interface card (miniBIC) is the first four-channel electronic circuit board that conforms to MIL-STD-1553 and to the electrical-foot- print portion of PC/104. [MIL-STD- 1553 is a...
Briefs: Mechanical & Fluid Systems
Miniature Linear Actuator for Small Spacecraft
A report discusses the development of a kit of mechanisms intended for use aboard future spacecraft having masses between 10 and 100 kg. The report focuses mostly on two prototypes of one of the mechanisms: a miniature linear actuator based on a shape-memory-alloy (SMA) wire. In this actuator, as in...
Briefs: Mechanical & Fluid Systems
The figure shows the LEMUR II—the second generation of the Limbed Excursion Mechanical Utility Robot (LEMUR), which was described in "Six-Legged Experimental Robot " (NPO-20897), NASA Tech...
Briefs: Mechanical & Fluid Systems
Biomorphic flyers have recently been demonstrated that utilize the approach described earlier in "Bio-Inspired Engineering of Exploration Systems" (NPO-21142), NASA Tech Briefs ,Vol.27, No.5 (May 2003), page 54,...
Briefs: Manufacturing & Prototyping
Resin-Transfer-Molding of a Tool Face
A resin-transfer-molding (RTM) process has been devised for fabricating a matrix/graphite-cloth composite panel that serves as tool face for manufacturing other composite panels. Heretofore, RTM has generally been confined to resins with viscosities low enough that they can readily flow through interstices of...
Briefs: Medical
Probe for Sampling of Interstitial Fluid From Bone
An apparatus characterized as both a membrane probe and a bone ultrafiltration probe has been developed to enable in vivo sampling of interstitial fluid in bone. The probe makes it possible to measure the concentration of calcium and other constituents of the fluid that may be relevant to bone...
Briefs: Manufacturing & Prototyping
An improved process for the fabrication of random arrays of silicon nanotips has been demonstrated to be feasible. Relative to other such processes, this process offers advantages of low...
Briefs: Photonics/Optics
A tool has been developed for the special purpose of inserting the terminus of an optical fiber in a cable connector that conforms to NASA Specification SSQ-21635. What prompted the...
Briefs: Photonics/Optics
A multilayer dielectric device has been fabricated as a prototype of a low-loss, low-distortion, transmissive optical phase modulator that would provide as much as a full cycle of...
Briefs: Manufacturing & Prototyping
A process for making chemically pure, single-domain magnetite crystals substantially free of structural defects has been invented as a byproduct of research into the origin of globules in a...
Briefs: Manufacturing & Prototyping
Now more than ever, technological advancements drive the product design process.Increasingly powerful CAD programs allow more complex product designs, which in turn drive...
Briefs: Photonics/Optics
The beamviewer is an optical device designed to be attached to a charge-coupled-device (CCD) image detector for measuring the spatial distribution of intensity of a beam of light (the...
Briefs: Photonics/Optics
Second-Generation Multi-Angle Imaging Spectroradiometer
A report discusses an early phase in the development of the MISR-2 C, a second, improved version of the Multi-angle Imaging Spectro Radiometer (MISR), which has been in orbit around the Earth aboard NASA's Terra spacecraft since 1999. Like the MISR, the MISR-2 would contain a "pushbroom" array...
Briefs: Imaging
Artificial neural networks that would utilize the cascade error projection (CEP) algorithm have been proposed as means of autonomous, real-time, adaptive color segmentation of images that...
Briefs: Photonics/Optics
A design concept for a proposed airborne or spaceborne free-space optical-communication terminal provides for simultaneous reception of signals from multiple other...
Briefs: Information Technology
Smiths Aerospace, a leading trans-Atlantic aerospace equipment manufacturer, has grown dramatically in recent years through a combination of strategic acquisitions...
Briefs: Photonics/Optics
Variable shadow screens have been proposed for reducing the apparent brightnesses of very bright light sources relative to other sources within the fields of view of diverse imaging optical...
Briefs: Information Technology
When it comes to building a digital signal processing (DSP) board, it is important not to neglect the requirements of the application code — the code that actually acquires and processes data to...
Briefs: Photonics/Optics
An improved method of fabrication of Bragg gratings in optical fibers combines the best features of two prior methods: one that involves the use of a phase mask and one that involves...
Briefs: Materials
Treated Carbon Nanofibers for Storing Energy in Aqueous KOH
A surface treatment has been found to enhance the performances of carbon nanofibers as electrode materials for electrochemical capacitors in which aqueous solutions of potassium hydroxide are used as the electrolytes. In the treatment, sulfonic acid groups are attached to edge plane sites...
Briefs: Materials
New Material for Surface-Enhanced Raman Spectroscopy
A chemical method of synthesis and application of coating materials that are especially suitable for surface-enhanced Raman spectroscopy (SERS)has been developed.The purpose of this development is to facilitate the utilization of the inherently high sensitivity of SERS to detect chemicals of...
Briefs: Mechanical & Fluid Systems
An advanced infant car seat has been proposed to increase highway safety by reducing the incidence of crying, fussy behavior, and other child-related distractions that divert an adult...
Briefs: Mechanical & Fluid Systems
A method of calibration has been devised for a pair of mutually orthogonal two-axis cathetometers that, when used together, yield measurements of three-dimensional positions of objects...
Briefs: Physical Sciences
Spaceborne Infrared Atmospheric Sounder
A report describes the development of the spaceborne infrared atmospheric sounder (SIRAS)—a spectral imaging instrument, suitable for observing the atmosphere of the Earth from a spacecraft, that utilizes four spectrometers to cover the wavelength range of 12 to 15.4 µm with a spectral resolution that...
Briefs: Physical Sciences
Using Redundancy To Reduce Errors in Magnetometer Readings
A method of reducing errors in noisy magnetic-field measurements involves exploitation of redundancy in the readings of multiple magnetometers in a cluster. By "redundancy" his meant that the readings are not entirely independent of each other because the relationships among the...
Briefs: Physical Sciences
Lightweight, Low-CTE Tubes Made From Biaxially Oriented LCPs
Tubes made from biaxially oriented liquid-crystal polymers (LCPs) have been developed for use as penetrations on cryogenic tanks. ("Penetrations" in this context denotes feed lines, vent lines, and sensor tubes, all of which contribute to the undesired conduction of heat into the tanks.)...
Briefs: Physical Sciences
Efforts are under way to develop a nanofluidic size-exclusion chromatograph (SEC), which would be a compact, robust, lightweight instrument for separating molecules of interest according to their sizes...
Briefs: Physical Sciences
An improved method of measuring chromatic dispersion in an optical fiber or other device affords a lower (relative to prior such methods) limit of measurable dispersion. This method is a...
Briefs: Physical Sciences
Position-Finding Instrument Built Around a Magnetometer
A coarse-positioning instrument is built around a three-axis magnetometer. The magnetometer is of a type that is made of inexpensive hardware and is suitable for use aboard spacecraft orbiting no more than 1,000 km above the surface of the Earth. A data processor programmed with suitable...
Briefs: Physical Sciences
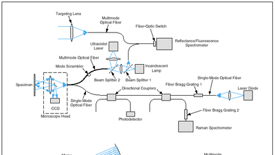
A proposed optoelectronic instrument would perform several different spectroscopic and imaging functions that, heretofore, have been performed by separate instruments. The functions would be...
Briefs: Software
Controlling Distributed Planning
A system of software implements an extended version of an approach, denoted shared activity coordination (SHAC), to the interleaving of planning and the exchange of plan information among organizations devoted to different missions that normally communicate infrequently except that they need to collaborate on joint...
Briefs: Software
Activity-Centric Approach to Distributed Programming
The first phase of an effort to develop a NASA version of the Cybele software system has been completed. To give meaning to even a highly abbreviated summary of the modifications to be embodied in the NASA version, it is necessary to present the following background information on Cybele:
Briefs: Software
Initial Processing of Infrared Spectral Data
The Atmospheric Infrared Spectrometer (AIRS) Science Processing System is a collection of computer programs, denoted product generation executives (PGEs), for processing the readings of the AIRS suite of infrared and microwave instruments orbiting the Earth aboard NASA 's Aqua spacecraft. Following from...
Briefs: Software
Verifying Diagnostic Software
Livingstone PathFinder (LPF) is a simulation-based computer program for verifying autonomous diagnostic software. LPF is designed especially to be applied to NASA's Livingstone computer program, which implements a qualitative-model-based algorithm that diagnoses faults in a complex automated system (e.g.,an exploratory...
Briefs: Software
Neuropsychological Testing of Astronauts
The Spaceflight Cognitive Assessment Tool for Windows (WinSCAT) is a computer program that administers a battery of five timed neuro-cognitive tests.WinSCAT was developed to give astronauts an objective and automated means of assessing their cognitive functioning during space flight, as compared with their...
Top Stories
Blog: Power
My Opinion: We Need More Power Soon — Is Nuclear the Answer?
Blog: AR/AI
Aerial Microrobots That Can Match a Bumblebee's Speed
News: Energy
Blog: Electronics & Computers
Turning Edible Fungi into Organic Memristors
Blog: Robotics, Automation & Control
Microscopic Swimming Machines that Can Sense, Respond to Surroundings
INSIDER: Sensors/Data Acquisition
Webcasts
Upcoming Webinars: Power
Hydrogen Engines Are Heating Up for Heavy Duty
Upcoming Webinars: Semiconductors & ICs
Advantages of Smart Power Distribution Unit Design for Automotive...
Upcoming Webinars: Automotive
Quiet, Please: NVH Improvement Opportunities in the Early Design...
Upcoming Webinars: AR/AI
From Spreadsheets to Insights: Fast Data Analysis Without Complex...
Upcoming Webinars: Power
A FREE Two-Day Event Dedicated to Connected Mobility
Podcasts: Aerospace
SiPhog Technology: Enabling GPS‑Independent Flight for Uncrewed Aerial...

