Stories
61
0
0
0
Products: Photonics/Optics
Carl Zeiss MicroImaging (Thornwood, NY) has introduced the SteREO Discovery.V12 stereomicroscope with improved stability and image quality. The new microscope obtains more image information through an optical...
Products: Materials
Multilayer Coating Capability
Edmund Optics (Barrington, NJ) has increased the company’s capacity to make complex coatings with more than 100 layers by adding a new 45-in. diameter Vacuum Process Technology coating chamber. The coatings can be applied to many categories of catalog parts, including polarizers, laser mirrors, short wave pass and...
Products: Photonics/Optics
e2v Technology’s (Chelmsford, England) CCD201 is a large-format 1-k × 1-k, 13-μm pixel image sensor designed for low-light, high-resolution scientific applications. The sensor claims a quantum efficiency of 95 percent with...
Briefs: Semiconductors & ICs
The figure is a schematic diagram of a complementary metal oxide/semiconductor (CMOS) electronic circuit that performs one of three different logic functions, depending on the level of an...
Products: Photonics/Optics
Designed as a yield enhancement system for electronics manufacture, YESTech (San Clemente, CA) has released the YTX-3000 HXR x-ray inspection system for extremely high-resolution applications. Featuring an open-tube...
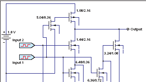
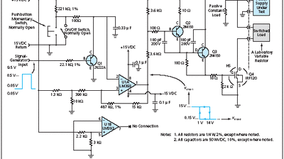
Briefs: Semiconductors & ICs
A circuit that changes an electrical load in a switching time shorter than 0.3 microsecond has been devised. This circuit can be used in testing the regulation characteristics of power-supply circuits...
Products: Photonics/Optics
Santec (Komaki, Japan) has released the TSL-510 tunable laser. Designed with many of the same features as the TSL-210V external cavity tunable laser, the TSL-510 offers a new front-panel interface and a number of improved...
Briefs: Information Technology
A two-stage procedure has been devised for estimating the spatial resolution achievable in the simulation of a given flow on a given computational grid by a computational fluid dynamics...
Briefs: Mechanical & Fluid Systems
Cargo-Positioning System for Next-Generation Spacecraft
A report discusses a proposed system for mounting loaded pallets in the cargo bay of a next-generation space-shuttle-like spacecraft, such that the center of mass of the cargo would lie within a 1-in. (2.54- cm) cube that would also contain the center of mass of the spacecraft. The system...
Briefs: Physical Sciences
A high-performance scanning acousto-ultrasonic system, now undergoing development, is designed to afford enhanced capabilities for imaging microstructural features, including flaws, inside...
Briefs: Physical Sciences
Generating Breathable Air Through Dissociation of N₂O
A NOBOSS stands in contrast to compressed- gas and cryogenic air-supply systems. Compressed-gas systems necessarily include massive tanks that can hold only relatively small amounts of gases. Alternatively, gases can be stored compactly in greater quantities and at low pressures when they are...
Briefs: Physical Sciences
Correction for Thermal EMFs in Thermocouple Feedthroughs
A straightforward measurement technique provides for correction of thermal-electromotive- force (thermal-EMF) errors introduced by temperature gradients along the pins of non-thermocouple- alloy hermetic feedthrough connectors for thermocouple extension wires that must pass through bulkheads....
Briefs: Physical Sciences
Holographic Solar Photon Thrusters
A document discusses a proposal to incorporate holographic optical elements into solar photon thrusters (SPTs). First suggested in 1990, SPTs would be systems of multiple reflective, emissive, and absorptive surfaces (solar sails) that would be attached to spacecraft orbiting the Earth to derive small propulsive...
Briefs: Physical Sciences
Plasma-Based Detector of Outer-Space Dust Particles
A report presents a concept for an instrument to be flown in outer space, where it would detect dust particles — especially those associated with comets. The instrument would include a flat plate that would intercept the dust particles. The anticipated spacecraft/dust-particle relative speeds...
Briefs: Information Technology
Education and Training Module in Alertness Management
The education and training module (ETM) in alertness management has now been integrated as part of the training regimen of the Pilot Proficiency Awards Program ("WINGS") of the Federal Aviation Administration. Originated and now maintained current by the Fatigue Countermeasures Group at NASA...
Briefs: Information Technology
Generation of Data-Rate Profiles of Ka-Band Deep-Space Links
A short report discusses a methodology for designing Ka-band Deep-Space-to-Earth radio-communication links. This methodology is oriented toward minimizing the effects of weather on the Ka-band telecommunication link by maximizing the expected data return subject to minimum link...
Products
PTC, Needham, MA, has introduced Pro/ENGINEER® Wildfire™ 3.0 CAD/CAM/CAE software that features 3D design and modeling, simulation and analysis, tooling design, and the ability to share digital...
Application Briefs: Electronics & Computers
DVB Master FD™ PCI video board DVEO San Diego, CA 858-613-1818 www.dveo.com
Application Briefs: Software
ProductCenter™ product lifecycle management (PLM) software SofTech Tewksbury, MA 978-640-6222 www.softech.com
Who's Who: Manned Systems
Weather forecasters in the middle of the United States are making better local predictions for pilots thanks to an airborne sensor being tested by NASA's...
Briefs: Materials
Experiments have shown that it is feasible to use oxygen radicals (specifically, monatomic oxygen) from mild oxygen plasmas to remove organic contaminants and chemical fabrication residues...
Briefs: Materials
Generating Aromatics From CO₂ on Mars or Natural Gas on Earth
“Methane to aromatics on Mars” (“METAMARS”) is the name of a process originally intended as a means of converting Martian atmospheric carbon dioxide to aromatic hydrocarbons and oxygen, which would be used as propellants for spacecraft to return to Earth. The process has been...
Briefs: Software
Processing EOS MLS Level-2 Data
A computer program performs level-2 processing of thermal- microwave-radiance data from observations of the limb of the Earth by the Earth Observing System (EOS) Microwave Limb Sounder (MLS). The purpose of the processing is to estimate the composition and temperature of the atmosphere versus altitude from ≈8...
Briefs: Software
Ground Processing of Data From the Mars Exploration Rovers
A computer program implements the Earth side of the protocol that governs the transfer of data files generated by the Mars Exploration Rovers. It also provides tools for viewing data in these files and integrating data-product files into automated and manual processes. It reconstitutes...
Briefs: Software
Estimating Total Electron Content Using 1,000+ GPS Receivers
A computer program uses data from more than 1,000 Global Positioning System (GPS) receivers in an Internetaccessible global network to generate daily estimates of the global distribution of vertical total electron content (VTEC) of the ionosphere. This program supersedes an older program...
Briefs: Software
Integrated System for Autonomous Science
The New Millennium Program Space Technology 6 Project Autonomous Sciencecraft software implements an integrated system for autonomous planning and execution of scientific, engineering, and spacecraft- coordination actions. A prior version of this software was reported in "The TechSat 21 Autonomous...
Briefs: Software
Montage Version 3.0
The final version (3.0) of the Montage software has been released. To recapitulate from previous NASA Tech Briefs articles about Montage: This software generates custom, science-grade mosaics of astronomical images on demand from input files that comply with the Flexible Image Transport System (FITS) standard and contain image...
Briefs: Software
Utilizing AI in Temporal, Spatial, and Resource Scheduling
Aurora is a software system enabling the rapid, easy solution of complex scheduling problems involving spatial and temporal constraints among operations and scarce resources (such as equipment, workspace, and human experts). Although developed for use in the International Space Station...
Briefs: Software
Satellite Image Mosaic Engine
A computer program automatically builds large, full-resolution mosaics of multispectral images of Earth landmasses from images acquired by Landsat 7, complete with matching of colors and blending between adjacent scenes. While the code has been used extensively for Landsat, it could also be used for other data sources....
Briefs: Software
Architecture for Control of the K9 Rover
Software featuring a multilevel architecture is used to control the hardware on the K9 Rover, which is a mobile robot used in research on robots for scientific exploration and autonomous operation in general. The software consists of five types of modules:
Briefs: Software
HFGMC Enhancement of MAC/GMC
Additional information about a mathematical model denoted the high-fidelity generalized method of cells (HFGMC) and implementation of the HFGMC within version 4.0 of the MAC/GMC software has become available. MAC/GMC (Micromechanics Analysis Code With Generalized Method of Cells) was a topic of several prior NASA Tech...
Briefs: Software
Automated Activation and Deactivation of a System Under Test
The MPLM Automated Activation/Deactivation application (MPLM means Multi-Purpose Logistic Module) was created with a three-fold purpose in mind:
To reduce the possibility of human error in issuing commands to, or interpreting telemetry from, the MPLM power, computer, and environmental...
Briefs: Mechanical & Fluid Systems
In the continuing goal of developing products with better performance at a lower cost, composites are becoming increasingly prevalent in the aerospace...
Briefs: Electronics & Computers
A state-of-the-art solar-panel array demonstration site at NASA’s Dryden Flight Research Center provides a unique opportunity for studying the latest in high-efficiency solar photovoltaic...
Briefs: Energy
The protocol for charging a lithiumion battery would be modified, according to a proposal, to compensate for the internal voltage drop (charging current × internal resistance of the...
Briefs: Electronics & Computers
Programmable Pulse-Position-Modulation Encoder
A programmable pulse-position- modulation (PPM) encoder has been designed for use in testing an optical communication link. The encoder includes a programmable state machine and an electronic code book that can be updated to accommodate different PPM coding schemes. The encoder includes a...
Briefs: Electronics & Computers
Micro-Imagers for Spaceborne Cell-Growth Experiments
A document discusses selected aspects of a continuing effort to develop five micro-imagers for both still and video monitoring of cell cultures to be grown aboard the International Space Station. The approach taken in this effort is to modify and augment pre-existing electronic micro- cameras....
Articles: Photonics/Optics
During the 1980s, electronics companies began a two-fold move toward outsourced manufacturing and away from a vertical manufacturing infrastructure to focus on their core...
Briefs: Photonics/Optics
Using Quasiparticle Poisoning To Detect Photons
According to a proposal, a phenomenon associated with excitation of quasi- particles in certain superconducting quantum devices would be exploited as a means of detecting photons with exquisite sensitivity. The phenomenon could also be exploited to perform medium-resolution spectroscopy. The proposal...
Briefs: Photonics/Optics
Wavelength-Agile External-Cavity Diode Laser for DWDM
A prototype external-cavity diode laser (ECDL) has been developed for communication systems utilizing dense wavelength-division multiplexing (DWDM). This ECDL is an updated version of the ECDL reported in “Wavelength-Agile External-Cavity Diode Laser” (LEW-17090), NASA Tech Briefs, Vol. 25,...
Briefs: Photonics/Optics
A proposed joint-transform optical correlator (JTOC) would be capable of operating as a real-time pattern-recognition processor. The key correlation-filter reading/writing medium of...
Briefs: Photonics/Optics
Headwall Photonics, Fitchburg, Massachusetts
Raman spectroscopy has risen to the top of a short list of technologies for identifying substances with high specificity....
Products: Photonics/Optics
PerkinElmer Elcos GmbH (Pfaffenhofen, Germany) offers the ACULED (All Color Ultrabright Light Emitting Diode) multiuse, multicolor LED platform for a variety of specialty lighting applications. The...
Briefs: Manufacturing & Prototyping
Two simple, effective techniques for attaching thermocouples to metal substrates have been devised for high- temperature applications in which attachment by such conventional means as welding,...
Products: Photonics/Optics
Designed as a miniaturized surface-mount device for infrared detection in sensing applications, OPTEK Technology (Carrollton, TX) has developed a series of NPN silicon phototransistors in 1206 chip packages. The devices...
Products: Photonics/Optics
Mikron Infrared’s (Oakland, NJ) M7500 infrared camera is configurable for midwave or longwave infrared (MWIR/LWIR) imaging as well as four different temperature bands, without requiring cryogenic cooling. The M7500 can image...
Briefs: Manufacturing & Prototyping
Heat Treatment of Friction-Stir-Welded 7050 Aluminum Plates
A method of heat treatment has been developed to reverse some of the deleterious effects of friction stir welding of plates of aluminum alloy 7050. This alloy is considered unweldable by arc and high-energy-density beam fusion welding processes. The alloy can be friction stir welded, but...
Products: Photonics/Optics
The Diamonex Products Division of Morgan Advanced Ceramics (Stourport, Worcestershire, UK) has developed several coated glasses that resist scratching and digs for barcode scanning systems. Diamonex’s line of superhard...
Products: Photonics/Optics
Fiber Laser Design Software
Application Designer v3.0 from Liekki (Lohja, Finland) is a simulation and design software environment for fiber lasers and amplifiers with new transient analysis capability. The software provides the ability to simulate the dynamic regime and transients of active components and new components such as time-dependent...
Products: Photonics/Optics
Leica Geosystems (Unterentfelden, Switzerland) has released several laser trackers, ranging from portable units to large-scale units designed for the automotive and aerospace industries. The LT640 Leica Laser Tracker is optimized...
Products: Photonics/Optics
Pinpoint Laser Systems (Newburyport, MA) has developed the PLS-SAK003 spindle alignment kit for use in factories and machine shops. The laser is designed to check for parallelism, concentricity, and wear on spindles,...
Products: Photonics/Optics
Mini Photon Counter
SensL (Blackrock, Ireland) has developed the PCDMini, a miniature photon counting system for applications in biosciences, astronomy, and remote sensing. The PCDMini is a printed circuit board with hermetically sealed detector. The basic unit features quenching architecture and is available with a number of optional snap-on...
Briefs: Electronics & Computers
would be capable of real-time, onboard processing of complete sets of interferometric radar data is undergoing development. Intended for original use as part of a spaceborne interferometric radar...
Top Stories
Blog: Power
My Opinion: We Need More Power Soon — Is Nuclear the Answer?
Blog: AR/AI
Aerial Microrobots That Can Match a Bumblebee's Speed
News: Energy
Blog: Electronics & Computers
Turning Edible Fungi into Organic Memristors
Blog: Robotics, Automation & Control
Microscopic Swimming Machines that Can Sense, Respond to Surroundings
INSIDER: Sensors/Data Acquisition
Webcasts
Upcoming Webinars: Power
Hydrogen Engines Are Heating Up for Heavy Duty
Upcoming Webinars: Semiconductors & ICs
Advantages of Smart Power Distribution Unit Design for Automotive...
Upcoming Webinars: Automotive
Quiet, Please: NVH Improvement Opportunities in the Early Design...
Upcoming Webinars: AR/AI
From Spreadsheets to Insights: Fast Data Analysis Without Complex...
Upcoming Webinars: Power
A FREE Two-Day Event Dedicated to Connected Mobility
Podcasts: Aerospace
SiPhog Technology: Enabling GPS‑Independent Flight for Uncrewed Aerial...

