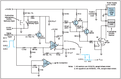
A circuit that changes an electrical load in a switching time shorter than 0.3 microsecond has been devised. This circuit can be used in testing the regulation characteristics of power-supply circuits — especially switching power-converter circuits that are supposed to be able to provide acceptably high degrees of regulation in response to rapid load transients. The combination of this power-switching circuit and a known passive constant load could be an attractive alternative to a typical commercially available load-bank circuit that can be made to operate in nominal constant-voltage, constant-current, and constant-resistance modes. The switching provided by a typical commercial load-bank circuit in the constant-resistance mode is not fast enough for testing of regulation in response to load transients. Moreover, some test engineers do not trust the test results obtained when using commercial load-bank circuits because the dynamic responses of those circuits are, variously, partly unknown and/or excessively complex. In contrast, the combination of this circuit and a passive constant load offers both rapid switching and known (or at least better known) load dynamics.

The circuit can accept any of three control inputs — which one depending on the test that one seeks to perform: a repetitive waveform from a signal generator, momentary closure of a push-button switch, or closure or opening of a manually operated on/off switch. In the case of a signal generator, one can adjust the frequency and duty cycle as needed to obtain the desired AC power-supply response, which one could display on an oscilloscope. Momentary switch closure could be useful for obtaining (and, if desired, displaying on an oscilloscope set to trigger on an event) the response of a power supply to a single load transient. The on/off switch can be used to switch between load states in which static-load regulation measurements are performed.
This work was done by Eric N. Folk of Jacobs Sverdrup Technology, Inc. for Marshall Space Flight Center. For further information, contact Sammy Nabors, MSFC Commercialization Assistance Lead, at

