Stories
61
0
0
0
Briefs: Physical Sciences
Acquiring cheap, moving video was impossible in a vacuum environment, due to camera overheating. This overheating is brought on by the lack of cooling media in vacuum. A water-jacketed camera cooler enclosure machined and...
Briefs: Information Technology
Thermal Management Tools for Propulsion System Trade Studies and Analysis
Energy-related subsystems in modern aircraft are more tightly coupled with less design margin. These subsystems include thermal management subsystems, vehicle electric power generation and distribution, aircraft engines, and flight control. Tighter coupling, lower design...
Briefs: Information Technology
Large Eddy Simulation Study for Fluid Disintegration and Mixing
A new modeling approach is based on the concept of large eddy simulation (LES) within which the large scales are computed and the small scales are modeled. The new approach is expected to retain the fidelity of the physics while also being computationally efficient. Typically, only...
Briefs: Information Technology
Technique for Solving Electrically Small to Large Structures for Broadband Applications
Fast iterative algorithms are often used for solving Method of Moments (MoM) systems, having a large number of unknowns, to determine current distribution and other parameters. The most commonly used fast methods include the fast multipole method (FMM), the...
Briefs: Information Technology
Accelerated Adaptive MGS Phase Retrieval
The Modified Gerchberg-Saxton (MGS) algorithm is an image-based wavefront-sensing method that can turn any science instrument focal plane into a wavefront sensor. MGS characterizes optical systems by estimating the wavefront errors in the exit pupil using only intensity images of a star or other point source...
Briefs: Information Technology
Introduction to Physical Intelligence
A slight deviation from Newtonian dynamics can lead to new effects associated with the concept of physical intelligence. Non-Newtonian effects such as deviation from classical thermodynamic as well as quantum-like properties have been analyzed.
Briefs: Information Technology
To mitigate atmospheric errors caused by the troposphere, which is a limiting error source for spaceborne interferometric synthetic aperture radar...
Briefs: Information Technology
Technique for Calculating Solution Derivatives With Respect to Geometry Parameters in a CFD Code
A solution has been developed to the challenges of computation of derivatives with respect to geometry, which is not straightforward because these are not typically direct inputs to the computational fluid dynamics (CFD) solver. To overcome these...
Briefs: Information Technology
Probabilistic Path Planning of Montgolfier Balloons in Strong, Uncertain Wind Fields
Lighter-than-air vehicles such as hot-air balloons have been proposed for exploring Saturn’s moon Titan, as well as other bodies with significant atmospheres. For these vehicles to navigate effectively, it is critical to incorporate the effects of surrounding...
Briefs: Information Technology
Acute Radiation Risk and BRYNTRN Organ Dose Projection Graphical User Interface
The integration of human space applications risk projection models of organ dose and acute radiation risk has been a key problem. NASA has developed an organ dose projection model using the BRYNTRN with SUM DOSE computer codes, and a probabilistic model of Acute...
Briefs: Information Technology
Flight Simulation of ARES in the Mars Environment
A report discusses using the Aerial Regional-scale Environmental Survey (ARES) light airplane as an observation platform on Mars in order to gather data. It would have to survive insertion into the atmosphere, fly long enough to meet science objectives, and provide a stable platform.
Briefs: Materials
Low-Outgassing Photogrammetry Targets for Use in Outer Space
A short document discusses an investigation of materials for photogrammetry targets for highly sensitive optical scientific instruments to be operated in outer space and in an outer-space-environment-simulating thermal vacuum chamber on Earth. A key consideration in the selection of...
Briefs: Information Technology
Planning the FUSE Mission Using the SOVA Algorithm
Three documents discuss the Sustainable Objective Valuation and Attainability (SOVA) algorithm and software as used to plan tasks (principally, scientific observations and associated maneuvers) for the Far Ultraviolet Spectroscopic Explorer (FUSE) satellite. SOVA is a means of managing risk in a...
Briefs: Physical Sciences
Monitoring Spacecraft Telemetry Via Optical or RF Link
A patent disclosure document discusses a photonic method for connecting a spacecraft with a launch vehicle upper-stage telemetry system as a means for monitoring a spacecraft’s health and status during and right after separation and deployment. This method also provides an efficient...
Briefs: Physical Sciences
Robust Thermal Control of Propulsion Lines for Space Missions
A document discusses an approach to insulating propulsion lines for spacecraft. In spacecraft that have propulsion lines that are located externally with open bus architecture, the lines are typically insulated by Multi Layer Insulation (MLI) blankets. MLI on propulsion lines tends to...
Articles: Materials
The Hall effect can be observed when the combination of a magnetic field through a sample and a current along the length of the sample create an...
Application Briefs: Test & Measurement
Heat exchanger coilsSuper Radiator CoilsChaska, MN952-556-3330superradiatorcoils.com
A 25-foot-high wall of heat exchanger coils manufactured by Super Radiator Coils will replace the...
Application Briefs: Photonics/Optics
Laser Systems Will Enable NASA Satellite to Measure Sea Ice
Flight lasers and test laserFibertekHerndon, VA703-471-7671www.fibertek.com
Managed by NASA’s Goddard Space Flight Center in Greenbelt, MD, the Ice, Cloud, and land Elevation Satellite-2 (ICESat-2) mission is scheduled to launch in 2016. The satellite will replace the original ICESat...
Articles: Aerospace
In direct response to the National Research Council’s report “Capabilities for the Future: An Assessment of NASA Laboratories for Basic Research, 2010,” the Space Technology program was born and formally approved by...
Podcasts: Manned Systems
Leland D. Melvin, Associate Administrator for Education, NASA Headquarters, Washington, DC
Leland D. Melvin is responsible for the development and implementation of the agency’s education programs that strengthen student involvement and public awareness about NASA’s scientific goals and missions.
To download this interview as a podcast, click...
Who's Who: Aerospace
As NASA’s associate administrator for education, Leland Melvin is responsible for the development and implementation of the agency's education programs...
Research News: Lighting
A Rensselaer research team led by Christian Wetzel, a professor of physics, etched a nanoscale pattern at the interface between a light-emitting diode’s (LED) sapphire base and the layer...
Articles: Lighting
Partly due to rising environmental concerns and the increasing cost of energy, the industrialized world is now replacing billions of conventional incandescent light fixtures. While a significant...
Products
Xenics, Leuven, Belgium, has introduced the Meerkat series of infrared (IR) cameras that enable the true fusion of images from different spectral ranges. The IR camera configurations cover all the...
Articles: Lighting
Because light-emitting diodes (LEDs) are a current-driven DC device, they require a converter so they can be powered from an AC voltage. LED drivers have different operating characteristics from the...
Briefs: Mechanical & Fluid Systems
Miniature, Variable-Speed Control Moment Gyroscope
The Miniature Variable-Speed Control Moment Gyroscope (MVS-CMG) was designed for small satellites (mass from less than 1 kg up to 500 kg). Currently available CMGs are too large and heavy, and available miniature CMGs do not provide sufficient control authority for use on practical satellites. This...
Briefs: Mechanical & Fluid Systems
NBL Pistol Grip Tool for Under water Training of Astronauts
A document discusses a lightweight, functional mockup of the Pistol Grip Tool for use during underwater astronaut training. Previous training tools have caused shoulder injuries. This new version is more than 50 percent lighter [in water, weight is 2.4 lb (≈1.1 kg)], and can operate for...
Briefs: Mechanical & Fluid Systems
HEXPANDO Expanding Head for Fastener-Retention Hexagonal Wrench
The HEXPANDO is an expanding-head hexagonal wrench designed to retain fasteners and keep them from being dislodged from the tool. The tool is intended to remove or install socket-head cap screws (SHCSs) in remote, hard-to-reach locations or in circumstances when a dropped fastener...
Briefs: Lighting
Phosphors are useful in numerous applications including imaging, detection, and lighting. They come in forms of thin films, monoliths, or powders for miscellaneous devices, or dispersible nano...
Briefs: Mechanical & Fluid Systems
Traditional azimuth-elevation (“az-el”) stages are used to point a variety of devices ranging from large optical telescopes to tank guns. Such a stage typically has an...
Briefs: Lighting
The primary objective of this project was to develop and implement a method that compensates for the inefficiency of the green light-emitting diode (LED). The proposed engineering solution was to use RGBW combination in...
Briefs: Electronics & Computers
Improvements in Speed and Functionality of a 670-GHz Imaging Radar
Significant improvements have been made in the instrument originally described in a prior NASA Tech Briefs article: “Improved Speed and Functionality of a 580-GHz Imaging Radar” (NPO-45156), Vol. 34, No. 7 (July 2010), p. 51. First, the wideband YIG oscillator has been replaced...
Briefs: Lighting
Crystal IS, Inc., Green Island, NY
The objective of this project was to develop and then demonstrate the efficacy of a cost-effective approach for a low-defect-density substrate on which aluminum indium...
Briefs: Data Acquisition
IONAC-Lite
The Interplanetary Overlay Networking Protocol Accelerator (IONAC) described previously in “The Interplanetary Overlay Networking Protocol Accelerator” (NPO-45584), NASA Tech Briefs, Vol. 32, No. 10, (October 2008) p. 106 provides functions that implement the Delay Tolerant Networking (DTN) bundle protocol. New missions that require...
Briefs: Electronics & Computers
Large Ka-Band Slot Array for Digital Beam-Forming Applications
This work describes the development of a large Ka Band Slot Array for the Glacier and Land Ice Surface Topography Interferometer (GLISTIN), a proposed spaceborne interferometric synthetic aperture radar for topographic mapping of ice sheets and glaciers. GLISTIN will collect ice...
Application Briefs: Lighting
OSRAM Opto Semiconductors, Regensburg, Germany
FormoLight Technologies, New Taipei City, Taiwan
Particularly compact Multi CHIPLEDs developed by OSRAM Opto Semiconductors raise the image quality in FormoLight Technologies'...
Briefs: Electronics & Computers
Router Agent Technology for Policy-Based Network Management
This innovation can be run as a standalone network application on any computer in a networked environment. This design can be configured to control one or more routers (one instance per router), and can also be configured to listen to a policy server over the network to receive new...
Briefs: Electronics & Computers
Development of a 150-GHz MMIC Module Prototype for Large-Scale CMB Radiation
HEMT-based receiver arrays with excellent noise and scalability are already starting to be manufactured at 100 GHz, but the advances in technology should make it possible to develop receiver modules with even greater operation frequency up to 200 GHz. A prototype...
Application Briefs: Lighting
Luminus Devices, Billerica, MA
Aiptek, Hsinchu, Taiwan
Luminus Devices is powering Aiptek’s new Pocket-Cinema V50 Projector, a small projector enabling instant projection for business presentations, photo sharing,...
Briefs: Electronics & Computers
Coupling Between Waveguide-Fed Slot Arrays
Coupling between two waveguide-fed planar slot arrays has been investigated using full-wave analysis. The analysis employs the method-of-moments solution to the pertinent coupled integral equa- tions for the aperture electric field of all slots. In order to compute coupling between two arrays, the input...
Techs for License: Lighting
Flexible, transparent, conducting coatings are of high commercial value in low-cost, flexible photovoltaic cells and large electronic LED displays. Currently, the carbon nanotubes...
Briefs: Electronics & Computers
Multiple-Beam Detection of Fast Transient Radio Sources
A method has been designed for using multiple independent stations to discriminate fast transient radio sources from local anomalies, such as antenna noise or radio frequency interference (RFI). This can improve the sensitivity of incoherent detection for geographically separated stations such...
Products: Lighting
The 308 FPD™ spectrophotometer from CRAIC Technologies (San Dimas, CA) measures and compares the spectral output, intensity, and color consistency of each of the microscopic pixels commonly found in organic...
Briefs: Electronics & Computers
PCB-Based Break-Out Box
Break-out boxes (BOBs) are necessary for all electrical inte- gration/cable checkouts and troubleshooting. Because the price of a BOB is high, and no work can be done without one, often the procedure stops, simply waiting for a BOB. A less expensive BOB would take less time in the integration, testing, and troubleshooting...
Products: Lighting Technology
Stellarnet (Tampa, FL) introduces the BLACK-Comet-HR concave grating spectrometer. Designed for high-resolution applications, the new BLACK-Comet-HR spectrometer is available for measurements in two ranges —...
Briefs: Software
Remote Asynchronous Message Service Gateway
The Remote Asynchronous Message Service (RAMS) gateway is a special-purpose AMS application node that enables exchange of AMS messages between nodes residing in different AMS “continua,” notionally in different geographical locations. JPL’s implementation of RAMS gateway functionality is integrated...
Products: Lighting Technology
The Universal LightProbes from Optomistic Products (South Freeport, ME) are small, highly versatile sensors and fiber-optic probes for reliable LED test. Universal LightProbe LED sensors combined with a wide range of fiber-optic...
Briefs: Software
Automatic Tie Pointer for 'In-Situ' Pointing Correction
The MARSAUTOTIE program generates tie points for use with the Mars pointing correction software “In-Situ Pointing Correction and Rover Microlocalization,” (NPO-46696) Software Tech Briefs, Vol. 34, No. 9 (September 2010), page 18, in a completely automated manner, with no operator...
Products: Lighting
Keithley Instruments (Cleveland, OH) has introduced the model 2651A high-power system SourceMeter® instrument. The model 2651A provides a wide current range that is critical for a variety of reliability and production...
Briefs: Software
Jitter Correction
Jitter_Correct.m is a MATLAB function that automatically measures and corrects inter-frame jitter in an image sequence to a user-specified precision. In addition, the algorithm dynamically adjusts the image sample size to increase the accuracy of the measurement.
Briefs: Software
MSLICE Sequencing
MSLICE Sequencing is a graphical tool for writing sequences and integrating them into RML files, as well as for producing SCMF files for uplink. When operated in a testbed environment, it also supports uplinking these SCMF files to the testbed via Chill.
Products: Lighting Technology
Phoseon Technology (Hillsboro, OR) introduces a family of ultraviolet (UV) LED radiometer products that provide customers a simple, reliable way to measure and maintain their UV LED light sources. The radiometers are optimized...
Briefs: Software
EOS MLS Level 2 Data Processing Software Version 3
This software accepts the EOS MLS calibrated measurements of microwave radiances products and operational meteorological data, and produces a set of estimates of atmospheric temperature and composition. This version has been designed to be as flexible as possible. The software is controlled by a...
Products: Lighting Technology
The ISP 2000 integrating sphere from Instrument Systems (Munich, Germany) has been specifically designed with a diameter of 1.9 meters to facilitate precise measurement of total radiant power and luminous flux of lamps,...
Briefs: Software
DspaceOgre 3D Graphics Visualization Tool
This general-purpose 3D graphics visualization C++ tool is designed for visualization of simulation and analysis data for articulated mechanisms. Examples of such systems are vehicles, robotic arms, biomechanics models, and biomolecular structures. DspaceOgre builds upon the open-source Ogre3D graphics...
Products: Lighting
Heraeus Noblelight (Hanau, Germany) introduces the NobleProbe®, a UV LED meter that can be used to take precise measurements of irradiance in the near-UV range. NobleProbe is designed to determine irradiance within a wide...
Briefs: Manufacturing & Prototyping
Thermoelectric materials provide a means for converting heat into electrical power using a fully solid-state device. Power-generating devices (which include individual couples...
Products: Lighting Technology
ZEMAX (Bellevue, WA) and Radiant Imaging (Redmond, WA) introduce the latest version of their imaging light and color measurement system software. New features include 64-bit support, a new database structure,...
Briefs: Manufacturing & Prototyping
Solvent/Non-Solvent Sintering To Make Microsphere Scaffolds
A solvent/non-solvent sintering tech- nique has been devised for joining poly- meric microspheres to make porous matri- ces for use as drug-delivery devices or scaf- folds that could be seeded with cells for growing tissues. Unlike traditional sinter- ing at elevated temperature and...
Products: Lighting
B&W Tek (Newark, DE) announces the updated i-Spec™ portable spectrophotometer. The i-Spec is a portable spectrophotometer system equipped with silicon and InGaAs array detectors, allowing it to measure from as...
Briefs: Nanotechnology
Separation of Single-Walled Carbon Nanotubes with DEP-FFF
A process using a modified dielectrophoresis device separates single-walled carbon nanotubes (SWNTs) according to their polarizability in electric fields. This depends on the size and dielectric constant of individual nanotubes and easily separates metallic from semiconducting nanotubes....
Briefs: Materials
Self-Cleaning Coatings and Materials for Decontaminating Field-Deployable Land and Water-Based Optical Systems
This technology exploits the organic decomposition capability and hydrophilic properties of the photocatalytic material titanium dioxide (TiO2), a non-toxic and non-hazardous substance, to address contamination and biofouling issues in...
Briefs: Materials
Li Anode Technology for Improved Performance
A novel, low-cost approach to stabilization of Li metal anodes for high-performance rechargeable batteries was developed. Electrolyte additives are selected and used in Li cell electrolyte systems, promoting formation of a protective coating on Li metal anodes for improved cycle and safety performance.
Briefs: Medical
Post-Fragmentation Whole Genome Amplification-Based Method
This innovation is derived from a proprietary amplification scheme that is based upon random fragmentation of the genome into a series of short, overlapping templates. The resulting shorter DNA strands (
Briefs: Medical
Microwave Tissue Soldering for Immediate Wound Closure
A novel approach for the immediate sealing of traumatic wounds is under development. A portable microwave generator and handheld antenna are used to seal wounds, binding the edges of the wound together using a biodegradable protein sealant or “solder.” This method could be used for...
Briefs: Medical
Stress-Driven Selection of Novel Phenotypes
A process has been developed that can confer novel properties, such as metal resistance, to a host bacterium. This same process can also be used to produce RNAs and peptides that have novel properties, such as the ability to bind particular compounds. It is inherent in the method that the peptide or RNA...
Briefs: Medical
Principles, Techniques, and Applications of Tissue Microfluidics
The principle of tissue microfluidics and its resultant techniques has been applied to cell analysis. Building microfluidics to suit a particular tissue sample would allow the rapid, reliable, inexpensive, highly parallelized, selective extraction of chosen regions of tissue for...
Briefs: Medical
Robotic Scaffolds for Tissue Engineering and Organ Growth
The aim of tissue engineering (TE) is to restore tissue and organ functions with minimal host rejection. TE is seen as a future solution to solve the crisis of donor organs for transplant, which faces a shortage expected only to increase in the future. In this innovation, a flexible and...
Briefs: Physical Sciences
Method for Accurately Calibrating a Spectrometer Using Broadband Light
A novel method has been developed for performing very fine calibration of a spectrometer. This process is particularly useful for modern miniature charge-coupled device (CCD) spectrometers where a typical factory wavelength calibration has been performed and a finer, more...
Briefs: Physical Sciences
Atomic Oxygen Fluence Monitor
This innovation enables a means for actively measuring atomic oxygen fluence (accumulated atoms of atomic oxygen per area) that has impinged upon spacecraft surfaces. Telemetered data from the device provides spacecraft designers, researchers, and mission managers with real-time measurement of atomic oxygen fluence,...
Briefs: Physical Sciences
Catalytic Microtube Rocket Igniter
Devices that generate both high energy and high temperature are required to ignite reliably the propellant mixtures in combustion chambers like those present in rockets and other combustion systems. This catalytic microtube rocket igniter generates these conditions with a small, catalysis-based torch. While...
Briefs: Physical Sciences
Stage Cylindrical Immersive Display
Panoramic images with a wide field of view intend to provide a better understanding of an environment by placing objects of the environment on one seamless image. However, understanding the sizes and relative positions of the objects in a panorama is not intuitive and prone to errors because the field of view is...
Articles: Robotics, Automation & Control
As production rates and quality standards continue to increase, manufacturers require motion control solutions that effectively perform at higher speeds, and provide better...
Application Briefs: Robotics, Automation & Control
The manufacturing of pharmaceutical tablets is carried out using machines that appear, at first sight, to be very simple. First, a die is filled with the correct amount...
News: Energy
NASA, the U.S. Agency for International Development, the U.S. Department of State, and NIKE formed LAUNCH to identify, showcase, and support innovative approaches to global challenges through a...
News: Government
Yesterday, the DOE announced that Philips Lighting North America won the first award under the Department's Bright Tomorrow Lighting Prize (L Prize) competition. DOE's L Prize challenged the lighting...
Articles: Mechanical & Fluid Systems
In a new series, the editors of NASA Tech Briefs magazine catch up with everyday engineers about their unique responsibilities and challenges. This week, we highlight fellow...
News: Green Design & Manufacturing
Understanding How the Ocean Impacts Climate Change
Lisa Collins, an environmental studies lecturer at the University of Southern California, spent four years collecting samples from floating sediment traps in the San Pedro Basin off the Los Angeles coast, giving scientists a peek at how much carbon is locked up in the ocean and where it comes from.
Question of the Week
Are airborne iPads a risk?
This week's Question: A growing number of airlines, including Alaska Airlines, are giving pilots the option of using iPads in the cockpit. In a flight scenario, the iPad would take the place of the hefty manuals and training documents that the Federation Aviation Administration requires pilots to have on hand. Some pilots...
News: Energy
UCLA engineers have created a novel concept for harvesting and recycling energy for electronic devices — one that involves equipping these devices' LCD screens with...
Articles: Manufacturing & Prototyping
In a new series, the editors of NASA Tech Briefs magazine catch up with everyday engineers about their unique responsibilities and challenges. This week, we highlight fellow reader...
News: Energy
Pacific Northwest National Laboratory (PNNL) researchers have used a common protein to guide the design of a material that can make hydrogen gas. The synthetic material works ten times...
Blog
Meet Our Readers
Last month, in an effort to learn more about the everyday challenges of design engineers, we began a series of Q&As with TechBriefs.com readers.
Our most recent interviews showcase a wide range of careers, including furniture makers, filtration system engineers, aircraft navigation specialists, and medical device designers. Despite...
Products: Green Design & Manufacturing
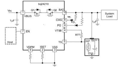
Texas Instruments (Dallas, TX) introduces the bq24210, a Li-ion linear charger targeted at space-limited portable applications. The high input voltage range with input over-voltage protection supports low-cost...
INSIDER Product: Photonics/Optics
Texas Advanced Optoelectronic Solutions® (Plano, TX) has announced its 5th generation sensor family, the TSL2x72 Series, that delivers improved digital ambient light sensing (ALS) and proximity detection...
INSIDER Product: Photonics/Optics
New Focus(TM) (Santa Clara, CA), a Newport Corporation Brand, has introduced the GHz Nirvana(TM) High Speed Receiver, the world's only photoreceiver with automatic balancing. The new GHz Nirvana features 2000 times...
INSIDER Product: Photonics/Optics
New Scale Technologies (Victor, NY) has upgraded the lifetime specification and provided new repeatability data for its miniature M3-F focus module, which replaces fixed lens holders in compact board cameras for...
INSIDER Product: Photonics/Optics
ILX Lightwave Corporation (Bozeman, MT) has introduced the FPM-8220 Fiber Optic Power Meter and FMH-8715, FMH-87107, and FMH-8705 Fiber Optic Measurement Heads. The FPM-8220 Fiber Optic Power Meter replaces the popular...
INSIDER Product: Photonics/Optics
SICK (Minneapolis, MN) has announced the launch of the Lector620 image-based reader for 1D and 2D codes. Suitable for track and traceability applications, the Lector620 offers intelligent setup and intuitive operation,...
Question of the Week
Is a GPS-based meter a promising model for cars?
This week's Question: Countries like the Netherlands have recently undergone trials of an automobile GPS system that uses a mileage-based formula to calculate charges based on individual car trips. In particular tests, a tabulation takes into account a car's fuel efficiency, the time of...
News: Green Design & Manufacturing
A team of researchers at the Department of Energy’s BioEnergy Science Center (BESC) have pinpointed the gene that controls ethanol production capacity in a microorganism. This discovery could...
News: Energy
Instead of systems based on standard solar panels, Duke University engineer Nico Hotz proposes a hybrid option in which sunlight heats a combination of water and methanol in a maze of glass tubes on a...
Videos: Energy
Compact Multi CHIPLEDs developed by OSRAM Opto Semiconductors raise the image quality in FormoLight Technologies' high-performance LED Matrix TVs. Multi CHIPLEDs are the smallest RGB LED currently on the market, and their...
Briefs: Energy
The primary objective of this project was to develop and implement a method that compensates for the inefficiency of the green light-emitting diode (LED). The proposed engineering solution was to use RGBW combination...
Briefs: Energy
The objective of this project was to develop and then demonstrate the efficacy of a cost-effective approach for a low-defect-density substrate on which aluminum indium gallium nitride (AlInGaN)...
Articles: Green Design & Manufacturing
Engineers are Helping Bill Gates Reinvent the Toilet
The Bill and Melinda Gates Foundation has begun a “Reinvent the Toilet” competition and awarded $3 million to researchers at eight universities, challenging them to use recent technology to create models that do not need to be connected to sewers, water, and electricity, and that cost less...
News: Energy
The EPA is introducing new ENERGY STAR requirements for home dishwashers and furnaces, and evaluating how to best address and encourage smart grid functionality in ENERGY STAR specifications like refrigerators...
News: Green Design & Manufacturing
The Department of Energy has announced the availability of up to $12 million in funding for energy-saving lighting technologies. The DOE will invest in projects to accelerate research and development of...
News: Energy
Rice University researchers have created a solid-state, nanotube-based supercapacitor that combines the best qualities of high-energy batteries and fast-charging capacitors in a...
Question of the Week
Will the PC be replaced by tablets and mobile devices?
This week's Question: Last year, Apple CEO Steve Jobs said users are moving toward a "post-PC world," and computer sales have indeed slowed. Perhaps demonstrating Jobs' "post-PC" concept, the information technology giant HP recently announced that it would stop producing tablet computers...
Products: Energy
Efficient Power Conversion Corporation (El Segundo, CA) introduces the EPC2012 enhanced-performance eGaN FET. The EPC2012 is lead-free, RoHS-compliant, and halogen-free. The EPC2012 FET is a 1.6 mm2 200 VDS device with a...
Products: Energy
SCHURTER Inc. (Santa Rosa, CA) presents the DC filter series FMER SOL suited for use on the DC side of the inverter in photovoltaic systems. FMER SOL filters are designed for rated currents from 25 A to 1500 A at 55°C...
News: Electronics & Computers
Engineering researchers Tom Krupenkin and J. Ashley Taylor at the University of Wisconsin-Madison have developed a new energy-harvesting technology that could reduce our dependence on batteries and...
Question of the Week
Are "thinking" or "learning" computers simply a next logical step in computer evolution?
This week's guest Question comes from INSIDER reader Kenneth Polcak: IBM has recently developed prototypes of energy-efficient computer chips that emulate the synapses, neurons, and learning functions of the human brain. IBM's Systems of Neuromorphic...
Blog: Semiconductors & ICs
Computers that Mimic the Brain
INSIDER reader Kenneth Polcak submitted a "Question of the Week" to his fellow design engineer pros:
Blog
Etched In Stone
We live in a digital world. Precious family photos that once would’ve been recorded on film now exist as digital files. Important documents can now be disseminated and stored with the push of a button, and mp3 technology has forever altered the way we listen to and share our music. What once took up many square feet of storage...
INSIDER Product: Electronics & Computers
Remcom (State College, PA) introduces a new version of Wireless InSite®, its suite of ray-tracing models and 2D field solvers for the analysis of site-specific radio propagation and wireless communication...
Products
Peer Review Tool
SmartBear Software (Beverly, MA) has introduced PeerReview Complete™, a new peer review tool that bridges the gap between software and hardware engineers to share, review, and annotate schematics, 2D drawings, diagrams, images, HTML, and other digital content. Hardware and software design teams can share and review both technical...
Products
Galil Motion Control (Rocklin, CA) has released Frequency Analysis Software (FAS), which allows tuning of servo control systems in the frequency domain. Tuning in the frequency domain is often preferred for systems...
Products: Green Design & Manufacturing
The G2131-i Isotopic Carbon Analyzer from Picarro (Santa Clara, CA) will enable a range of new scientific applications to better resolve CO2 dynamics in the atmosphere, plant respiration, and the ocean. The carbon...
News: Energy
Researchers at the University of Nottingham Ningbo, China (UNNC) have invented a material that can retain and release heat according to specific temperature requirements. The material could be used...
Top Stories
Blog: Power
My Opinion: We Need More Power Soon — Is Nuclear the Answer?
Blog: AR/AI
Aerial Microrobots That Can Match a Bumblebee's Speed
News: Energy
Blog: Electronics & Computers
Turning Edible Fungi into Organic Memristors
Blog: Robotics, Automation & Control
Microscopic Swimming Machines that Can Sense, Respond to Surroundings
INSIDER: Sensors/Data Acquisition
Webcasts
Upcoming Webinars: Power
Hydrogen Engines Are Heating Up for Heavy Duty
Upcoming Webinars: Semiconductors & ICs
Advantages of Smart Power Distribution Unit Design for Automotive...
Upcoming Webinars: Automotive
Quiet, Please: NVH Improvement Opportunities in the Early Design...
Upcoming Webinars: AR/AI
From Spreadsheets to Insights: Fast Data Analysis Without Complex...
Upcoming Webinars: Power
A FREE Two-Day Event Dedicated to Connected Mobility
Podcasts: Aerospace
SiPhog Technology: Enabling GPS‑Independent Flight for Uncrewed Aerial...

