Improved circuits that generate high-voltage pulses for driv-ing Q-switched lasers have been devised. To extract maximum energy from a laser cavity in the form of consistent laser pulses, the Q-switch pulses must rise rapidly so that the Q-switch is fully open before each laser pulse occurs. The Q-switch drivers placed in use heretofore generate high-voltage pulses that rise rapidly enough to accommodate the short laser-pulse-evolution times, but many conventional Q-switch drivers produce high-voltage pulses which are so short that accurate timing is needed to ensure that the laser pulses occur while the Q-switches are fully open. The timing problem is compounded, and thus the range of usable operating conditions reduced, by the variability of the laser-pulse-evolution time with variations in the storage and loss of laser-pumping energy.
The improved Q-switch drivers provide fast-rising, nearly square high-voltage pulses that last long enough (typically about 300 ns) to accommodate a wider range of laser-pulse-evolution times, thereby making timing much less critical and enabling lasers to function more reliably and at higher efficiency over wider ranges of operating conditions. In addition, the improved circuits can generate multiple high-voltage pulses in rapid succession.
A driver circuit of this type generates a high-voltage pulse by discharging a capacitor through a step-up autotransformer designed specifically for the required pulse operation. Long-duration pulses are achieved by selection of a toroidal ferrite transformer core that has a relative magnetic permeability of 3,000, by choice of the dimensions of the core, and by optimizing the numbers of turns (at a turns ratio of 8) and configurations of the primary and secondary windings.
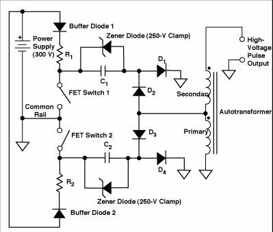
The figure is a simplified schematic diagram of the charging and discharging circuits in an improved Q-switch driver that can generate two pulses in rapid succession. Capacitors C1 and C2 are charged from a power supply (typically +300 V); to promote consistent charging from shot to shot and to shorten the charging time, the voltage on each of these capacitors is clamped, by a zener diode, at a value (typically 250 V) less than that of the power supply. Diodes D2 and D3 are part of an energy-steering network through which both C1 and C2 are connected to the single autotransformer and through which either capacitor can be discharged into the transformer without discharging the other. Diodes D1 and D4 act as clippers, preventing overshoot and suppressing ringing to make the output pulses more nearly square.
Single- or dual-pulse operation can be selected by use of control logic circuitry (not shown). The discharge path of each capacitor passes through a field-effect-transistor (FET) switch, which initiates discharge by connecting the positively charged terminal of the capacitor to the common power-supply rail (in essence, ground). To speed the charging of the input capacitance of the FET and thereby make the discharge pulse rise rapidly, the turn-on pulse is supplied to the gate of each FET through a dedicated low-impedance, transformer-coupled input circuit.
This work was done by Norman P. Barnes of Langley Research Cen-terand Charles Nichols of Hughes STX Corp.

