An apparatus that is extremely effective in dispensing a wide range of droplets has been developed. This droplet dispenser is unique in that it utilizes a droplet bias voltage, as well as an ionization pulse, to release a droplet. Apparatuses that deploy individual droplets have been used in many applications, including, notably, study of combustion of liquid fuels. Experiments on isolated droplets are useful in that they enable the study of droplet phenomena under well-controlled and simplified conditions.
In this apparatus, a syringe dispenses a known value of liquid, which emerges from, and hangs onto, the outer end of a flat-tipped, stainless steel needle. Somewhat below the needle tip and droplet is a ring electrode. A bias high voltage, followed by a high-voltage pulse, is applied so as to attract the droplet sufficiently to pull it off the needle. The voltages are such that the droplet and needle are negatively charged and the ring electrode is positively charged.

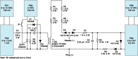
Power supply PS1 energizes DC-to-DC converter PS3 to charge capacitor C1 via current-limiting resistor R1. Charging C1 to 100 volts has been found to be effective. Bleeder resistor R2 discharges C1 for safety when the circuit is not in use. Silicon controlled rectifier SCR1 conducts when push-button switch S1 is closed momentarily, producing a microsecond pulse in the primary winding of transformer T1. Diodes D1 and D2 protect SCR1 from inductive spikes. When C1 has been charged to 100 V, a pulse of 12 kV is produced at the secondary winding of T1; however, the circuit is capable of generating a pulse of as much as 40 kV. The pulse provides ionization energy to the droplet via steering diode D3 and current-limiting resistors R3, R4, R5, and R6. This energy causes the release of the droplet. The four current-limiting resistors (instead of only one resistor with four times the resistance of one of them) are used here to enable this part of the circuit to withstand the high-voltage pulse.
Before the circuit is turned on, PS1 and PS2 are set to the minimum voltage levels. Then they are turned on along with PS5. Next, PS1 and PS2 are set to the desired voltage levels. Finally, S1 is closed momentarily to release the droplet. The circuit as described here was designed for manual control, but is readily adaptable to control by a microprocessor.
This work was done by Dennis J. Eichenberg of Glenn Research Center. For further information, access the Technical Support Package (TSP) free on-line at www.techbriefs.com/tsp under the Computers/Electronics category.
Inquiries concerning rights for the commercial use of this invention should be addressed to NASA Glenn Research Center, Commercial Technology Office, Attn: Steve Fedor, Mail Stop 4–8, 21000 Brookpark Road, Cleveland, Ohio 44135. Refer to LEW-17190

