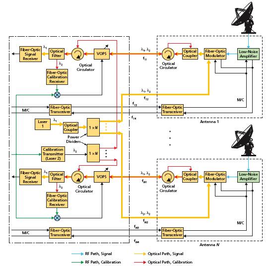
An architecture for arraying microwave antennas in the next generation of NASA’s Deep Space Network (DSN) involves the use of all photonic links between (1) the antennas in a given array and (2) a signal processing center. As used here, “arraying” refers generally to any or all of several functions that include control and synchronization functions; coherent combination of signals received by multiple antennas at different locations in such a way as to improve reception, as though one had a single larger antenna; and coherent radiation of signals for transmission of an intense, narrow beam toward a distant spacecraft or other target. This all photonic arraying architecture can also be adapted to arraying of radio antennas other than those of the DSN. In this architecture, all affected parts at each antenna pedestal [except a front-end low-noise amplifier for the radio-frequency (RF) signal coming from the antenna and an optical transceiver to handle monitor and control (M/C) signals] would be passive optical parts. Potential advantages of this all photonic link architecture over the RF architecture now in use include cost savings, increased stability of operation, increased reliability, and a reduction in the time and materials expended in maintenance at each antenna.

A basic arraying system according to this architecture (see figure) would utilize only a single high-power laser (emitting at wavelength λ1) and several lowerpower lasers in the signal-processing center to drive fiber-optic links between the center and N antennas. In the future DSN application as now envisioned, the lengths of the fiber-optic links would be of the order of a kilometer. The λ1 laser signal would be split by a 1×N power divider then distributed to all N antennas in the array via optical fibers denoted in the figure as f12 ... fN2. At each antenna, the incoming λ1 laser signal would be coupled into a fiber-optic modulator, which would be driven by an amplified version of the RF signal received by the antenna. The modulated λ1 light would pass through an optical coupler and an optical circulator, from whence it would travel to the signal-processing center via optical fibers (f11 ... fN1). These aspects of the architecture eliminate the need for radio-frequency (RF) down-conversion, phased-locked loop, and other equipment traditionally used at each antenna to process the signal(s) received by that antenna.
At the center, the incoming λ1 signal light would pass through a variable optical phase shifter (VOPS), an optical circulator, and an optical filter to reach a fiber-optic receiver, which would recover the RF signal and deliver it to other circuitry for further processing. The same optical fibers used to carry the modulated λ1 signals to the center would also be used to carry a continuous-wave-RF-modulated calibration signal of wavelength λ2 between the center and the antennas for use in stabilizing the phase of the λ1 signals in the face of predominantly thermally induced fluctuations in the lengths of the optical fibers.
The λ2 calibration light returning to the center from each antenna would be separated from the λ1 light by an optical filter and sent to another fiber-optic receiver, which would recover the continuous- wave RF calibration modulation. The RF output of this receiver would be compared with the original continuous-wave RF calibration modulation to obtain an error signal, which would be used as feedback to control the VOPS to compensate for any change in phase in propagation through the optical signal/calibration optical fiber and other optical components of the system.
Additional optical fibers (f13 ... fN3, f14 ... fN4) would be used to carry the M/C signals. Inasmuch as the modulation on these signals would be at relatively low frequencies, there would be no need to stabilize them by use of VOPSs.
This work was done by Shouhua Huang and Robert Tjoelker of Caltech for NASA’s Jet Propulsion Laboratory. For more information, contact

