61
26,86,87,88,96,97,99,100,101,169,197,949,950,973,1001,1007
-1
13800
30
Briefs: Manufacturing & Prototyping
This innovation consists of a set of methodologies for preparing large area (>1 cm2) domains of single-atomic-layer graphite, also called graphene, in single (two-dimensional)...
Briefs: Manufacturing & Prototyping
Solar Power Industries' (SPI) current annual production capacity for processing polycrystalline silicon feedstock into completed solar cells has grown to 40 megawatts, with...
Briefs: Electronics & Computers
Support for Diagnosis of Custom Computer Hardware
The Coldfire SDN Diagnostics software is a flexible means of exercising, testing, and debugging custom computer hardware. The software is a set of routines that, collectively, serve as a common software interface through which one can gain access to various parts of the hardware under test and/or...
Briefs: Information Technology
Providing Goal-Based Autonomy for Commanding a Spacecraft
A computer program for use aboard a scientific- exploration spacecraft autonomously selects among goals specified in high-level requests and generates corresponding sequences of low-level commands, understandable by spacecraft systems. (As used here, "goals" signifies specific scientific...
Briefs: Mechanical & Fluid Systems
Dynamic Method For Identifying Collected Sample Mass
G-Sample is designed for sample collection missions to identify the presence and quantity of sample material gathered by spacecraft equipped with end effectors. The software method uses a maximum-likelihood estimator to identify the collected sample's mass based on onboard force-sensor...
Briefs: Information Technology
Optimal Planning and Problem-Solving
CTAEMS MDP Optimal Planner is a problem- solving software designed to command a single spacecraft/rover, or a team of spacecraft/ rovers, to perform the best action possible at all times according to an abstract model of the spacecraft/rover and its environment. It also may be useful in solving logistical...
Briefs: Information Technology
Attitude-Control Algorithm for Minimizing Maneuver Execution Errors
A G-RAC attitude- control algorithm is used to minimize maneuver execution error in a spacecraft with a flexible appendage when said spacecraft must induce translational momentum by firing (in open loop) large thrusters along a desired direction for a given period of time. The...
Briefs: Information Technology
Grants Document-Generation System
The Grants Document- Generation System (GDGS) software allows the generation of official grants documents for distribution to the appropriate parties. The documents are created after the selection and entry of specific data elements and clauses. GDGS is written in Cold Fusion that resides on an SQL2000 database and...
Briefs: Materials
Precipitation-Strengthened, High-Temperature, High-Force Shape Memory Alloys
Shape memory alloys (SMAs) are an enabling component in the development of compact, lightweight, durable, high-force actuation systems particularly for use where hydraulics or electrical motors are not practical. However, commercial shape memory alloys based on NiTi are...
Briefs: Materials
A heat-storage module based on a commercial open-cell graphite foam (PocoFoam or equivalent) imbued with lithium nitrate trihydrate (LiNO3•3H2O) has been developed as a...
Briefs: Mechanical & Fluid Systems
The balanced-piston relief valve with side vented reaction cavity has been proposed as an improved alternative to a conventional high- pressure, high-flow relief valve. As explained...
Briefs: Mechanical & Fluid Systems
Using Composite Materials in a Cryogenic Pump
Several modifications have been made to the design and operation of an extended-shaft cryogenic pump to increase the efficiency of pumping. In general, the efficiency of pumping a cryogenic fluid is limited by thermal losses (the thermal energy that the pump adds to the fluid). The sources of the...
Briefs: Mechanical & Fluid Systems
Safety Modification of Cam-and-Groove Hose Coupling
A modification has been made in the mating halves of a cam-and- groove hose coupling to prevent rapid separation of the halves in the event that the cam levers are released while the fluid in the hose is pressurized. This modification can be duplicated on almost any commercially available cam-and-...
Briefs: Medical
It has been proposed to develop special-purpose electronic noses and algorithms for processing the digitized outputs of the electronic noses for determining whether tissue exposed...
Briefs: Medical
Producing Newborn Synchronous Mammalian Cells
A method and bioreactor for the continuous production of synchronous (same age) population of mammalian cells have been invented. The invention involves the attachment and growth of cells on an adhesive-coated porous membrane immersed in a perfused liquid culture medium in a microgravity analog...
Briefs: Physical Sciences
Scintillation-based fast-neutron detectors that are smaller and less power-hungry than mainstream scintillation-based fast-neutron detectors are undergoing development. There are...
Briefs: Physical Sciences
An instrument for rapidly measuring the electric charges and sizes (from ≈1 to ≈100 μm) of airborne particles is undergoing development. Conceived for monitoring atmospheric dust particles on Mars, instruments...
Briefs: Physical Sciences
A proposed instrument for measuring a static electric field would be based partly on a conventional rotating- split-cylinder or rotating-split-sphere electric-field mill. However, the design of the...
Briefs: Physical Sciences
A method of real-time quantification of the hardness of a rock or similar material involves measurement of the temperature, as a function of time, of the tool bit of an...
Briefs: Information Technology
A method of accelerating and facilitating production of video and film motion- picture products, and software and generic designs of computer hardware to implement the method, are...
Briefs: Mechanical & Fluid Systems
FIDO-Class Development Rover
A report describes a rover-type robotic wheeled vehicle recently built for use as a testbed for development of software for future rover-type vehicles. This vehicle is a derivative of the Field Integrated Design and Operations (FIDO) rover, which is a prototype Mars- exploration rover that also serves as a terrestrial...
Briefs: Electronics & Computers
Tone-Based Command of Deep Space Probes Using Ground Antennas
A document discusses a technique for enabling the reception of spacecraft commands at received signal levels as much as three orders of magnitude below those of current deep space systems. Tone-based commanding deals with the reception of commands that are sent in the form of precise...
NASA Tech Needs
As an agency, NASA invests a significant amount of resources in the development and advancement of highend computing (HEC)...
Techs for License
Platform Technology for Electromechanical Position Sensor
This technology provides an efficient and cost-effective way to measure absolute position in one or two dimensions using a new Point Coupled Linear Transformer (PCLT). The PCLT detects movement and position on flat or curved surfaces. The nature of its design provides the sensor with...
Techs for License
Dispelling Light Sources
Philips is offering an innovative technology to dispel humans (and animals) from an area where they are unwanted. The new and patented dispelling light source (DLS) concept is based on disturbance of humans and/or animals using photosensitive stimuli. When switching a DLS system to the specifically programmed flickering...
Tech Needs
Gripping Hand or Chuck Technology for Automated Applications
A company is seeking unique technologies for automated hand, chuck, and grip product assembly applications (not CNC machining). Multiple sizes of gripping device are acceptable for different sized parts. The chuck or hand technology should be general purpose in nature, and show...
Tech Needs
Natural Technology for Food Preservation
Technologies are sought that will provide a natural method for extending shelf life, the prevention of food deterioration (oxidation and/or spoilage), and growth of pathogenic micro-organisms along the full chain of fresh or processed food. The solution could be effective at any stage, from feedstock to...
Application Briefs: Electronics & Computers
Non-invasive and ambulatory monitoring of body parameters is receiving much interest from the medical, sports and entertainment world. Possible applications are the...
Articles: Electronics & Computers
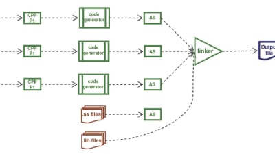
C-language programs are usually developed by teams of engineers who are often geographically dispersed, leading to redundant code and inconsistent variable declarations between...
Top Stories
Blog: Lighting
A Stretchable OLED that Can Maintain Most of Its Luminescence
Blog: Energy
Batteries that Can Withstand the Cold
INSIDER: Energy
Advancing All-Solid-State Batteries
Quiz: Energy
Blog: Physical Sciences
Blog: Materials
Webcasts
Upcoming Webinars: Test & Measurement
From Spreadsheets to Insights: Fast Data Analysis Without Complex...
Upcoming Webinars: Electronics & Computers
Cooling a New Generation of Aerospace and Defense Embedded...
Upcoming Webinars: Test & Measurement
Beyond AI-Copy-Paste Engineering: Advanced AI-Integration Success...
Upcoming Webinars: Automotive
Battery Abuse Testing: Pushing to Failure
Upcoming Webinars: Internet of Things
A FREE Two-Day Event Dedicated to Connected Mobility
Upcoming Webinars: Test & Measurement
Choosing the Right N-Port Strategy: Multiport VNAs vs. Switch...

