Stories
61
0
0
0
Application Briefs: Electronics & Computers
Non-invasive and ambulatory monitoring of body parameters is receiving much interest from the medical, sports and entertainment world. Possible applications are the...
Articles: Electronics & Computers
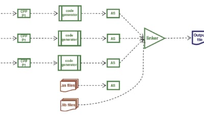
C-language programs are usually developed by teams of engineers who are often geographically dispersed, leading to redundant code and inconsistent variable declarations between...
Articles: Electronics & Computers
The complexity of military and aerospace systems is growing — more components, interfaces, power, bandwidth, processing, features, and data — and these systems are being...
Articles: Electronics & Computers
It is no secret that high-performance and the Internet are often seen as contradictory terms. Even private IP networks see serious performance challenges once they extend beyond the...
Products: Electronics & Computers
Renesas Technology America, Inc., (San Jose, CA) has released the SH-MobileR2 application processor for portable multimedia systems. The device enables the design of portable and mobile devices with multimedia...
Products: Electronics & Computers
The FPE650 from VMETRO (Houston, TX) is a FPGA processing engine with support for the new FPGA Mezzanine Card (FMC/VITA 57) standard. The FPE650 integrates four Xilinx Virtex-5 FPGAs with two FMC I/O sites and VPX...
Products: Electronics & Computers
The TQ9 graphics-class system host board (SHB) from Trenton Technology (Atlanta, GA) is the latest addition to the PICMG® 1.3 product line. The TQ9, coupled with a PICMG 1.3 industry standard backplane, can...
Products: Electronics & Computers
The Stellaris® LM3S3768 Evaluation Board (EVB) from Luminary Micro (Austin, TX) is a compact and versatile evaluation platform for the Stellaris LM3S3768 ARM® Cortex™-M3-based microcontroller. The...
Products: Electronics & Computers
Xantrex Technology Inc. (Vancouver, Canada) has launched the 222W linear XBT programmable power supply for laboratory and low power automated test equipment (ATE) applications. The new XBT Series provides higher power with two...
Products: Electronics & Computers
TenAsys Corp. (Beaverton, OR) has released the eVM™ virtual machine manager for real-time, missioncritical systems. The eVM platform simultaneously hosts embedded and real-time operating systems (RTOS) along with...
Products: Electronics & Computers
VersaLogic (Eugene, OR) has released a new low voltage, fanless version of its Cobra EBX single board computer (SBC). The new model features a low voltage 1.0 GHz Intel® Celeron®-M CPU and is fully...
Products: Electronics & Computers
Embedded Systems Design, Inc. (ESD) (Elkridge, MD) has released the StreamBlade™ 5600, a 3U desktop or rack-mount FPGA-based processing platform. The standalone real-time streaming I/O processing system...
Products: Electronics & Computers
Zarlink Semiconductor Inc. (Ottawa, Canada) offers their second-generation Le79114 Voice Control Pro - cessor (VCP II) for communications carriers. The Le79114 VCP II supports 64 simultaneous call control channels and...
Products: Electronics & Computers
The UT699RH LEON 3FT-based microprocessor from Aeroflex Colorado Springs (Colorado Springs, CO) is designed with Gasiler Research AB GRLIB IP-proven architecture and provides a 32-bit master/target PCI interface, while the...
Products: Electronics & Computers
North Atlantic Industries (NAI) (Bohemia, NY) has announced the availability of a 3-channel Digital-to- Synchro/Resolver Converter on a PC-104 card. The DSP-based 73DS2 includes up to three independent,...
Products: Electronics & Computers
The PXI-8104 and PXI-8183 embedded controllers from National Instruments (Austin, TX) are suitable for applications including consumer electronics, automotive, semiconductor, telecommunications, aerospace, and defense....
Products: Electronics & Computers
VIA Technologies (Taipei, Taiwan) has extended their embedded board portfolio to include COM Express™ modules. Measuring 95mm x 125mm, COM Express is an industry standard embedded form factor developed by the...
Products: Electronics & Computers
Elma Electronics Inc. (Fremont, CA) has released the SerDes Test Modules for VPX systems. The modules are being offered in partnership with DFT Microsystems, a leader in high-density test solutions for highspeed...
Products: Electronics & Computers
WinSystems (Arlington, TX) has released the ENC-EPXG- 1000 enclosure for EPIC (Embedded Platform for Industrial Computers) and the ENC-EBC-G-1000 enclosure for EBX single board computer (SBC) systems. They are designed...
Products: Electronics & Computers
Core2 Duo COM Express Module
Ampro Computers Inc. (San Jose, CA) has released a computer- on-module (COM) based on Intel's Core2 Duo processor and GME965 chipset. The COM 840 integrates a single- or dual-core processor, Ram, graphics, networking, and PCI Express expansion in a 3.7 × 4.5-inch module that operates from - 40 to +85°C. The...
Briefs: Electronics & Computers
A proposed torque sensor would be capable of operating over the temperature range from 1 to 400 K, whereas a typical commercially available torque sensor is limited to the narrower temperature...
Briefs: Electronics & Computers
A proposed brushless shaft-angle sensor for use in extreme cold would offer significant advantages over prior such sensors:
It would be capable of operating in extreme cold; and
Its...
Briefs: Physical Sciences
Optical Pressure-Temperature Sensor for a Combustion Chamber
A compact sensor for measuring temperature and pressure in a combustion chamber has been proposed. Heretofore, independent measurements of high pressures and temperatures in combustion chambers have not been performed. In the original intended application, the combustion chamber would be...
Briefs: Physical Sciences
An automated ground facility, for vicarious radiometric calibration of airborne and spaceborne sensors of visible and infrared light has been established. In the term “vicarious...
Briefs: Electronics & Computers
Electronic sensor systems for detecting and locating impacts of rapidly moving particles on spacecraft have been invented. Systems of this type could also be useful on Earth in settings in which the occurrence of...
Briefs: Semiconductors & ICs
An effort to extend the low-temperature operational limit of supercapacitors is currently underway. At present, commercially available non-aqueous supercapacitors are rated for a minimum operating temperature of...
Briefs: Semiconductors & ICs
A method of fabricating Bi2–xSbxTe3-based thermoelectric microdevices involves a combination of (1) techniques used previously in the fabrication of integrated circuits...
Briefs: Semiconductors & ICs
Figure 1 depicts a monolithic microwave integrated-circuit (MMIC) single-stage amplifier containing an InP-based high- electron-mobility transistor (HEMT) plus coplanar-waveguide (CPW)...
Briefs: Electronics & Computers
A design modification and a fabrication process that implements the modification have been conceived to solve two problems encountered in the development of...
Articles: Energy
The amount of energy the United States consumes increases every year and this growth in energy consumption outpaces energy production. To fill this gap, the U.S. imports 35% of its energy. More importantly, the...
Application Briefs: Electronics & Computers
SIDECAR ASIC microprocessor-controlled chip Teledyne Imaging Sensors Camarillo, CA 805-373-4545 www.teledyne-si.com
The electronics that will convert analog signals to digital signals on...
Application Briefs: Medical
Laboratory for Global Health Observation University of Alabama at Birmingham, School of Public Health Birmingham, AL 205-934-4993 www.regardsstudy.org
A partnership between...
Briefs: Test & Measurement
Hollow-core, periodic bandgap (HCPBG) flexible waveguides have been proposed as a means of low-loss transmission of electromagnetic signals in the frequency range from about 300 GHz to 30 THz. This...
NASA Tech Needs
The Science Mission Directorate (SMD) engages the Nation’s science community, sponsors scientific research, and develops and deploys satellites and...
Briefs: Manufacturing & Prototyping
An improved method of filling a molding flask with sand and compacting the sand around a refractory- coated foam mold pattern has been developed for incorporation into the lost-foam...
Products
Mercury Computer Systems, Chelmsford, MA, has introduced the PowerBlock™ 50 ultra-compact rugged embedded computer for small platforms in the 6- to 10- pound range. Optimized for real-time image, sensor, and signal...
Briefs: Manufacturing & Prototyping
A nominally stationary tubular probe denoted a telescopic probe has been developed as an improved alternative to a prior movable probe used to evaluate the local degree of compaction of mold...
Techs for License
Environmentally Friendly Non-Stick Perfluoroalkyls
The C6 perfluoroalkyl formulation overcomes the environmental issues inherent in other perfluoroalkyl tails, and imparts non-stick properties and resistance to oil, grease, solvents, or water that are similar to C8 fluoroalkyl tails. Chemicals containing perfluoroalkyl tails are used for stain,...
Techs for License
Nanotechnology-based hybrid nanocrystal inorganic thinfilm photovoltaics combine the best features of solar cells constructed from bulk thin-film silicon and from polymer solar cells. The...
Briefs: Materials
Polymer-based composite catholyte structures have been investigated in a continuing effort to increase the charge/ discharge capacities of solid-state lithium thin-film electrochemical...
Tech Needs
Measurement of Oxygen with Sub-PPM
A company is searching for an innovative technology for the measurement of oxygen with sub-ppm resolution. They are seeking a continuous method of measurement or those with cycle times measured in seconds, the ability to measure within a flammable gas such as hydrogen, and a non-consumable device with a long...
Tech Needs
Method for Manufacturing Controlled Open-Cell Silicone Foam
A company is looking for a method to manufacture controlled, ultra-lightweight, open-cell silicone foam. The foam cells must have very similar size, and the foam must be very elastic with a water absorption coefficient of 300-400%. The company is looking for companies able to design or to...
Who's Who: Aerospace
Astronaut Drew Feustel is scheduled to fly aboard the Space Shuttle Discovery when it makes what is projected to be the final manned mission to service the Hubble Space Telescope....
Briefs: Materials
Using ALD To Bond CNTs to Substrates and Matrices
Atomic-layer deposition (ALD) has been shown to be effective as a means of coating carbon nanotubes (CNTs) with layers of Al2O3 that form strong bonds between the CNTs and the substrates on which the CNTs are grown. It should also be possible to form strong CNT/ substrate bonds using other coating...
Briefs: Materials
Ceramic thermal and environmental barrier coatings (T/EBCs) that contain multiple layers of alternating chemical composition have been developed as improved means of protecting underlying...
Briefs: Mechanical & Fluid Systems
A variable-structure control system designed to enable a fuselage-heavy airplane to recover from spin has been demonstrated in a hand-launched, instrumented model glider airplane (see...
Briefs: Mechanical & Fluid Systems
Axial Halbach magnetic bearings have been investigated as part of an effort to develop increasingly reliable noncontact bearings for future high-speed rotary machines that may be used in such applications as...
Briefs: Mechanical & Fluid Systems
Tool bits that automatically collect powdered rock, permafrost, or other hard material generated in repeated hammering action have been invented. These tool bits are intended primarily for use as...
Briefs: Medical
Biochips containing arrays of nanoelectrodes based on multiwalled carbon nanotubes (MWCNTs) are being developed as means of ultrasensitive electrochemical detection of specific...
Briefs: Physical Sciences
The figure is a simplified depiction of a proposed Fourier telescope for imaging in hard-x rays and γ rays. This instrument would contain only one pair of...
Briefs: Physical Sciences
A bidirectional pressure-regulator system has been devised for use in a regenerative fuel cell system. The bidirectional pressure- regulator acts as a back-pressure regulator as gas flows through the...
Briefs: Physical Sciences
Neon as a Buffer Gas for a Mercury-Ion Clock
One aspect of the topic of "Compact, Highly Stable Ion Clock" (NPO-43075), NASA Tech Briefs, Vol. 32, No. 5 (May 2008), page 63, is examined in more detail. To recapitulate: A developmental miniature mercury-ion clock has stability comparable to that of a hydrogen-maser clock. The ion-handling components...
Briefs: Information Technology
Lossless, Multi-Spectral Data Compressor for Improved Compression for Pushbroom-Type Instruments
A low-complexity lossless algorithm for compression of multispectral data has been developed that takes into account pushbroom-type multispectral imagers' properties in order to make the file compression more effective. These types of imagers use a...
Briefs: Photonics/Optics
A prism window has been devised for use, with an autocollimator, in aligning optical components that are (1) required to be oriented parallel to each other and/or at a specified angle of incidence with respect...
NASA Tech Needs
NASA Technology Prize Competitions – Summer 2008
NASA has a program of technology prizes currently consisting of seven competitions held throughout the year. The program, which began in 2005, is known as Centennial Challenges in recognition of the centennial of powered flight. In keeping with the spirit of the Wright Brothers and other American...
Articles: Photonics/Optics
In recent years the explosion in demand for multispectral imaging has coupled with the industry’s insatiable need for weight reduction, there-by greatly increasing the demand for more sophisticated...
Application Briefs: Photonics/Optics
Thermal issues are dominating today’s electronic product design landscape as never before. It is easy to see this in Intel’s move to a multi-core architecture as a methodology to manage...
Briefs: Photonics/Optics
NbₓTi₁₋ₓN Superconducting-Nanowire Single-Photon Detectors
Superconducting-nanowire single-photon detectors (SNSPDs) in which NbxTi1–xN (where xerve as the superconducting materials have shown promise as superior alternatives to previously developed SNSPDs in which NbN films serve as the superconducting materials. SNSPDs have potential...
Briefs: Photonics/Optics
Miniature incandescent lamps of a special type have been invented to satisfy a need for compact, rapid-response, rugged, broadband, power-efficient, fiber-optic-coupled light sources for...
Briefs: Photonics/Optics
This work represents a radical simplification in the design of the optical head needed for high-precision laser ranging applications. The optical head is now a single fiber-optic collimator with...
Products
Anritsu Company (Richardson, TX) introduces the MW90010A Coherent OTDR (C-OTDR) that can detect faults with 10-meter resolution, and collect 1.2 million data points for accurate analysis on optical submarine...
Products
Toshiba Imaging Systems Division (Irvine, CA) has partnered with Olympus Canada (Markham, Ontario) to offer the High Definition Synergy-HD Microscope Imaging System, a new tool for clinical pathology and teaching. Olympus...
Products
Photonic Products Ltd. (Hertfordshire, UK) offers 35mW and 60mW versions of their 405nm (blue-violet) Photon laser diode modules with TTL modulation. The laser modules produce an elliptical output beam of 3.5 × 2mm...
Products
Cognex (Natick, MA) introduces five new models of the In-Sight Micro vision system, including a two-megapixel model, in packages that measure just 30mm × 30mm × 60mm. The vision system has EasyBuilderTM configuration software...
Products
The 4-megapixel Fastcam SA2 High Speed Camera from Photron, Inc. (San Diego, CA) delivers up to 1,000 fps at full pixel resolution. Additional speeds and resolutions are available, including high definition 1080p up to...
Products
Ocean Optics (Dunedin. FL) introduces the Jaz modular optical sensing instruments easily adaptable for the field, lab, or process environments. The stackable, modular, and autonomous components share...
Products
Labsphere (North Sutton, NH) offers the Fluorescent Spectral Lamp Measurement Systems (FSLMS) that facilitates accurate photometric and electrical characterization with application-specific, turnkey systems that evaluate...
Products
4D Technology (Tucson, AZ) has released optical mounting components for use with large aperture laser interferometers. Rigid and vibration-resistant, the mounts interface readily with optics from most manufacturers....
Products
J P Sercel Associates (JPSA) (Manchester, NH) offers its IX-4000 series high-throughput, high-speed Class 1 laser workstations. There are two systems in the 4000 series: the IX-4100 ChromaDice and IX-4600 CromAblate. Both are...
Products
The 8810AH synchro/resolver angle measurement instrument from North Atlantic Industries (Bohemia, NY) provides fully independent dual-inputs, high-resolution touch screen controls, 0.0001º...
Products
Sensors Unlimited, Inc. (Princeton, NJ) introduces the LC Series Linear Photodiode Array. The SU256LCS-2.6T2 detector array is available with 256 elements of extended response InGaAs material and is designed for...
Products
The Wafer Scanner 3840™ from Rudolph Technologies (Flanders, NJ) is for inspection and metrology of back-end semiconductor manufacturing processes, including bumping, probing, sawing, and dicing. The WS 3840 Inspection System...
Products
LMI Technologies, Inc.(Vancouver, Canada) has released the FireSync™ platform that allows developing a single unified design for building vision applications ranging from smart sensors to complex web scanning...
Blog
Laser Microscalpel
Scientists at the University of Texas at Austin have developed a laser "microscalpel" that destroys a single cell while leaving nearby cells intact, which could improve the precision of surgeries for cancer, epilepsy and other diseases. The device uses femtosecond lasers, which produce extremely brief, high-energy light pulses...
Blog: Medical
Brain Mapping
An international team of researchers has created the first complete high- resolution map of how millions of neural fibers in the human cerebral cortex - the outer layer of the brain responsible for higher level thinking - connect and communicate. Their groundbreaking work identified a single network core, or hub, that may be key to...
Blog
Swimsuit or Spacesuit?
Swimmers around the world are breaking records this year like never before, including at this week's U.S. Olympic trials. Some attribute it to extensive training as athletes prepare to compete at this summer's games in Beijing, China. Others, however, say one factor may be a new space-age swimsuit made of fabric tested at...
Blog
Analyzing Bone Fracture Risks
Scientists at the ETH Zurich Departments of Mechanical and Process Engineering and Computer Science have teamed with supercomputingexperts at IBM's Zurich Research Laboratory to develop an accurate, powerful and fast method to automate the analysis of bone strength. The method combines density measurements with...
Blog: Energy
Electricity from Compressed Air
Compressed air stored in underground caverns could answer the need for lower cost electrical energy, according to Sandia National Laboratory scientists. The scientists are examining the feasibility of using an aquifer site near Des Moines, IA, to power a plant able to generate up to 13,400 megawatts per hour with 50...
Blog
"Immune Buildings"
Researchers at the University of Saskatchewan have opened an engineering lab to design a ventilation system that could protect schools, hospitals, and other public buildings from chemical warfare and bioterrorist attacks. The lab's research will help determine how the Early Warning and Response system (eWAR) can both filter...
Blog: Materials
Antimicrobial Coating
Researchers at Auburn University's Samuel Ginn College of Engineering have produced antimicrobial coatings with potential to prevent diseases from spreading on contaminated surfaces - possibly solving a growing problem not only in hospitals but also in schools, offices, airplanes and elsewhere. The Auburn researchers mixed...
Blog
Centennial Challenges
NASA's program of technology prizes consists of seven competitions held throughout the year. The program began in 2005 and is known as Centennial Challenges, in recognition of the centennial of powered flight. The prizes are offered to independent competitors who work without government support, including small businesses,...
Blog
Wearable Kidney
Researchers from UCLA and the Veterans Affairs Greater Los Angeles Healthcare System have developed a design for an automated, wearable artificial kidney, or AWAK. Around 1980, a similar artificial kidney machine was built which was portable, but not wearable. The new technology would allow patients to go about their regular...
Blog
Low-Cost LED Lighting
Purdue University researchers have uncovered a potentially less expensive method to produce solid-state lighting based on light-emitting-diode (LED) technology. This development could hasten the day when LEDs, which are more energy efficient and longer lasting than conventional incandescent light bulbs, become the preferred...
Blog: Aerospace
Zero-Gravity Flights
NASA's Innovative Partnerships Program has selected seven Small Business Innovation Research, or SBIR, companies to participate in reduced-gravity test flights in early September. The companies will have the opportunity to test their newly developed hardware on an aircraft that simulates the weightless conditions of...
Blog: Materials
Mini Magnet MRI
Ohio State University physicists have invented a new kind of MRI technique to see inside a magnet that's smaller than the head of a pin. The magnet is a ferromagnet and has too strong of a magnetic field to be studied with typical MRI. The technique may eventually enable the development of extremely small computers, and give doctors...
Blog
Software of the Year Award
Computer programs that are used to define safety margins for fiery spacecraft re-entries and help detect planets outside our solar system are co-winners of NASA's 2007 Software of the Year Award.
Software engineers at NASA's Ames Research Center developed the Data-Parallel Line Relaxation, or DPLR, which is used to...
Top Stories
Blog: Power
My Opinion: We Need More Power Soon — Is Nuclear the Answer?
Blog: AR/AI
Aerial Microrobots That Can Match a Bumblebee's Speed
News: Energy
Blog: Electronics & Computers
Turning Edible Fungi into Organic Memristors
Blog: Robotics, Automation & Control
Microscopic Swimming Machines that Can Sense, Respond to Surroundings
INSIDER: Sensors/Data Acquisition
Webcasts
Upcoming Webinars: Power
Hydrogen Engines Are Heating Up for Heavy Duty
Upcoming Webinars: Semiconductors & ICs
Advantages of Smart Power Distribution Unit Design for Automotive...
Upcoming Webinars: Automotive
Quiet, Please: NVH Improvement Opportunities in the Early Design...
Upcoming Webinars: AR/AI
From Spreadsheets to Insights: Fast Data Analysis Without Complex...
Upcoming Webinars: Power
A FREE Two-Day Event Dedicated to Connected Mobility
Podcasts: Aerospace
SiPhog Technology: Enabling GPS‑Independent Flight for Uncrewed Aerial...

