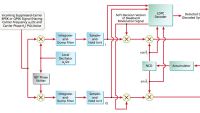
A document presents additional information on the means of implementing a capability for wide tuning of microwave receiver and transmitter frequencies in the development reported in the immediately preceding article, "VCO PLL Frequency Synthesizers for Spacecraft Transponders" (NPO-42909). The reference frequency for a PLL-based frequency synthesizer is derived from a numerically controlled oscillator (NCO) implemented in digital logic, such that almost any reference frequency can be derived from a fixed crystal reference oscillator with microhertz precision. The frequency of the NCO is adjusted to track the received signal, then used to create another NCO frequency used to synthesize the transmitted signal coherent with, and at a specified frequency ratio to, the received signal. The frequencies can be changed, even during operation, through suitable digital programming.
The NCOs and the related tracking loops and coherent turnaround logic are implemented in a field-programmable gate array (FPGA). The interface between the analog microwave receiver and transmitter circuits and the FPGA includes analog-to-digital and digital-to-analog converters, the sampling rates of which are chosen to minimize spurious signals and otherwise optimize performance. Several mixers and filters are used to properly route various signals.
This work was done by James Lux, Narayan Mysoor, Biren Shah, Brian Cook, and Scott Smith of Caltech for NASA's Jet Propulsion Laboratory. For further information, contact
NPO-43000

