The circuit shown in the figure is a controller for bistable brakes. The use of bistable brakes reduces energy consumption and spurious heating, as explained below.
A bistable brake is one that can stay in the "on" or "off" position without consuming energy from an outside source. To switch a bistable brake from "on" to "off" or vice versa, all that is needed is a pulse of direct current with a duration of the order of 100 milliseconds. Because no power is consumed except during switching pulses, the energy consumed and the heat dissipated are much less than in the case of an ordinary electromagnetic brake.
In one application, the brakes are parts of a robot to be used in the assembly of the International Space Station. The robot contains 34 joints, each containing and actuated by a small motor/brake unit. Bistable brakes were chosen for these joints because 34 ordinary electromagnetic brakes would consume too much energy. In another application, a bistable brake is part of a droplet-deployment servo system in a droplet-combustion flight experiment; the use of the bistable brake in this system minimizes heat gain by fuel droplets.
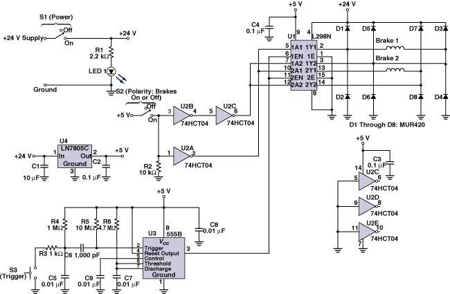
The present circuit was developed to make the best use of bistable brakes. This circuit can exert simultaneous control over two bistable brakes, each rated at a potential of 24 V and current of 2 A. The heart of the circuit is U1 - the L298N full-bridge driver. This is a high-voltage, high-current driver designed to accept standard transistor/transistor-logic (TTL) potentials and drive inductive loads. U1 is configured to provide either a positive or a negative pulse of 500-millisecond duration when activated. Switch S2 is used to set the desired polarity through hex inverter U2, which generates the corresponding required inputs for U1. Diodes D1 through D8 serve as clamps to protect U1 against voltage spikes.
Timer U3 is configured as a monostable multivibrator to generate a clean 500-millisecond input pulse for U1 whenever switch S3 is closed. Even if switch S3 is closed for a longer time, the pulse is still no more than 500 milliseconds long; this feature helps to minimize consumption of energy.
Voltage regulator U4 generates the 5-V logic potential from the 24-V power-supply potential. The connection to the power supply is controlled by switch S1.
In operation under manual control, switch S1 is turned on first. Then switch S2 is set to obtain the polarity for turning the brakes on or off as desired. Finally, at the desired moment, switch S3 is closed to command the generation of the pulses to switch the brakes on or off. The circuit can also be adapted to operation under control by a microprocessor.
This work was done by Dennis Eichenberg and John Kolacz of Glenn Research Center. No further documentation is available.
Inquiries concerning rights for the commercial use of this invention should be addressed to
NASA Glenn Research Center
Commercial Technology Office
Attn: Steve Fedor
Mail Stop 4 -8
21000 Brookpark Road
Cleveland
Ohio 44135.
Refer to LEW-16818.

