Optoelectronic oscillators (OEOs) that incorporate carrier-suppression subsystems for reduction of close-to-carrier phase noise are undergoing development. The carrier-suppression phase-noise-reduction technique has previously been applied to microwave oscillators. The close-to-carrier phase noise in a microwave oscillator consists mainly of a component that is generated in an amplifier in the oscillator feedback loop and that has a spectral amplitude proportional to 1/f, where f is the difference between the frequency of interest and the carrier frequency. In the case of an OEO, one can use the carrier-suppression technique to reduce not only the component of phase noise generated in the amplifier but also the component of phase noise associated with laser relative-intensity noise.
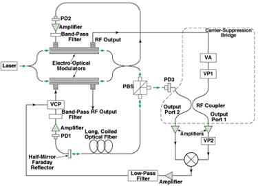
The figure schematically depicts a double-loop OEO with a carrier-suppression bridge for reduction of phase noise. The long oscillator loop includes a polarizing beam splitter (PBS), a long optical fiber wound into a coil, a half-mirror Faraday polarization rotator, a photodetector (PD1), a radio-frequency (RF) amplifier, a band-pass filter, a voltage-controlled phase shifter (VCP), and an electro-optical modulator. The short oscillator loop contains only a short optical fiber and does not include a VCP or a PBS.
The polarization of the light entering the PBS is adjusted so that all of this light passes through the PBS and into the long optical fiber. At the output end of the long optical fiber, part of the light passes through the Faraday half-mirror and travels on to PD1; another part of the light is reflected by the Faraday half-mirror with a polarization that, everywhere in the long optical fiber, is orthogonal to the polarization of the light traveling forward. The orthogonality minimizes the interaction between the forward-going and reflected light beams, thereby reducing noise.
The carrier-suppression bridge functions as follows: The reflected light in the long oscillator loop is further reflected by the PBS and thereby made to enter a photodiode (PD3), which detects RF amplitude modulation of the light. Another RF signal is obtained from the RF output port of the short oscillator loop, then processed through a variable attenuator (VA) and variable phase shifter (VP1), then made to interfere with the RF output of PD3. The VA and VP1 are adjusted so that output port 1 of the bridge passes minimum power while output port 2 of the bridge passes maximum power.
The signals from the two ports are amplified, and the amplified signal at port 1 is further processed by another variable phase shifter (VP2) to set the phase difference between the two signals at either 0 or Π radians. The signals are then mixed with each other in a balanced mixer. As explained in more detail below, the mixer output is processed into an error signal that is fed back to VCP to control the frequency of oscillation.
The long optical fiber in the long oscillator loop acts as both a high-Q (where Q is the resonance quality factor) storage component for the oscillator and as a frequency-discriminator component for the carrier-suppression bridge. The bridge acts as a frequency discriminator in that it converts the frequency jitter of the OEO into amplitude jitter in the output of the bridge. The role of the mixer is to detect this amplitude jitter. The output of the mixer is amplified, filtered, and fed back to VCP to reduce the frequency jitter (and thus the phase noise) of the OEO.
This work was done by Steve Yao, John Dick, and Lute Maleki of Caltech for NASA's Jet Propulsion Laboratory.
In accordance with Public Law 96-517, the contractor has elected to retain title to this invention. Inquiries concerning rights for its commercial use should be addressed to
Technology Reporting Office
JPL
Mail Stop 249-103
4800 Oak Grove Drive
Pasadena, CA 91109
(818) 354-2240
Refer to NPO-20546
This Brief includes a Technical Support Package (TSP).

OEOs with Carrier Suppression for Reduction of Phase Noise
(reference NPO20546) is currently available for download from the TSP library.
Don't have an account?
Overview
The document discusses advancements in opto-electronic oscillators (OEOs) that incorporate a carrier suppression technique to reduce phase noise, a significant challenge in oscillator performance. The research, conducted by Xiaotian Steve Yao, John Dick, and Lute Maleki at the Jet Propulsion Laboratory (JPL), highlights the first application of this technique in OEOs, which aims to mitigate noise not only from amplifiers but also from laser relative intensity noise.
The carrier suppression technique, previously successful in microwave oscillators, is designed to address close-to-carrier phase noise primarily caused by low-frequency (l/f) noise in the oscillator loop. The document describes a double-loop OEO configuration that employs a polarization beam splitter (PBS), a long fiber coil, a half-mirror Faraday rotator, and multiple photodetectors and RF amplifiers. The long loop is responsible for the primary signal processing, while the short loop serves to enhance the overall system performance.
In the setup, the polarization state of the light entering the PBS is adjusted to ensure that all light passes through and enters the fiber coil. At the output of the fiber coil, part of the light is directed to the first photodetector (PD1), while the remaining light is reflected by the Faraday half-mirror to a third photodetector (PD3). This configuration minimizes the interaction between forward-going and reflected light beams, thereby reducing unwanted noise. The RF signals generated from both photodetectors are then combined at an RF bridge, allowing for effective interference that enhances the oscillator's performance.
The document emphasizes the importance of this research in improving the stability and reliability of OEOs, which have applications in telecommunications, radar systems, and other fields requiring precise frequency generation. It also includes a disclaimer regarding the endorsement of specific commercial products or processes by the United States Government or NASA.
Overall, this technical support package serves as a comprehensive report on the innovative approaches being explored to enhance the functionality of opto-electronic oscillators through advanced noise reduction techniques, showcasing the ongoing efforts at JPL to push the boundaries of technology in this area.

