33
61
169
-1
1500
30
Briefs: Electronics & Computers
The figure shows an instrument incorporating an infrared camera for detecting small hydrogen fires. The instrument has been developed as an improved replacement for prior infrared and ultraviolet...
Briefs: Electronics & Computers
In a modified configuration of a coaxial probe feed for a layered printed-circuit antenna (e.g., a microstrip antenna), the outer conductor of the coaxial cable extends through the thickness of...
Briefs: Electronics & Computers
Because such wavelengths are comparable to the characteristic dimensions of terrain features associated with negative hazards, a significant amount of diffraction would occur at such features. In...
Briefs: Electronics & Computers
Pseudorandom Switching for Adding Radar to the AFF Sensor
A document describes the proposed addition of a radar function to the Autonomous Formation Flying Sensor, making possible coarse relative-position control to prevent collisions in the event of failure of one of the spacecraft. According to the proposal, in addition to tracking GPS-like...
Briefs: Information Technology
Hybrid Terrain Database
A prototype hybrid terrain database is being developed in conjunction with other databases and with hardware and software that constitute subsystems of aerospace cockpit display systems (known in the art as synthetic vision systems) that generate images to increase pilots’ situation awareness and eliminate poor visibility...
Briefs: Imaging
The NASA Ames hyperwall is a display system designed to facilitate the visualization of sets of multivariate and multidimensional data like those generated in complex engineering and...
Briefs: RF & Microwave Electronics
A facility that includes a probe station and a scanning open-ended waveguide probe for measuring near electromagnetic fields (see figure) has been added to Glen Research Center's suite...
Briefs: Electronics & Computers
A control system strives to maintain the correct alignment of a laser beam in an interferometer dedicated to measuring the displacement or distance between two fiducial corner-cube...
Briefs: Electronics & Computers
A three-dimensional (3D) x-ray luggage- screening system has been proposed to reduce the fatigue experienced by human inspectors and increase their ability to detect weapons and other contraband. The system...
Briefs: Electronics & Computers
Photodetector Arrays for Multicolor Visible/Infrared Imaging
Monolithic focal-plane arrays of photodetectors capable of imaging the same scenes simultaneously in multiple wavelength bands in the visible and infrared spectral regions have been proposed. In prior visible/infrared imaging systems, it has been standard practice to use separate optical...
Briefs: Electronics & Computers
A multichannel dielectric-resonator oscillator (DRO), built as a prototype of a local oscillator for an X-band transmitter or receiver, is capable of being electrically tuned among and within...
Briefs: Electronics & Computers
An Alternative for Emergency Preemption of Traffic Lights
An electronic communication and control system has been developed as a prototype of advanced means of automatically modifying the switching of traffic lights to give priority to emergency vehicles. This system could be used alternatively or in addition to other emergency...
Briefs: Transportation
The purpose of this article is to describe, in more detail, the transponder installed in each vehicle that participates in the emergency traffic-light-preemption system described in the...
Briefs: Electronics & Computers
The figure shows an intersection monitor that is a key subsystem of an emergency traffic-light-preemption system that could be any of the systems described in the three immediately...
Briefs: Transportation
Automated Announcements of Approaching Emergency Vehicles
Street intersections that are equipped with traffic lights would also be equipped with means for generating audible announcements of approaching emergency vehicles, according to a proposal. The means to generate the announcements would be implemented in the intersection-based subsystems of...
Briefs: Electronics & Computers
Digital Front End for Wide-Band VLBI Science Receiver
An upgrade to the very long baseline interferometry (VLBI) science receiver (VSR) — a radio receiver used in NASA’s Deep Space Network (DSN) — is currently being implemented. The current VSR samples standard DSN intermediate frequency (IF) signals at 256 MHz and after digital...
Briefs: Electronics & Computers
A proposed free-space optical communication system would operate in a full-duplex mode, using a single constant-power laser beam for transmission and reception of binary signals at both...
Briefs: Electronics & Computers
Optical oscillators that exploit resonantly enhanced four-wave mixing in nonlinear whispering- gallery- mode (WGM) resonators are under investigation for potential utility as low-power,...
Briefs: Electronics & Computers
A scheme for stabilizing the frequency of a microwave signal is proposed that exploits the operational characteristics of a coupled optoelectronic oscillator (COEO) and related...
Briefs: Electronics & Computers
IMU/GPS System Provides Position and Attitude Data
A special navigation system is being developed to provide high-quality information on the position and attitude of a moving platform (an aircraft or spacecraft), for use in pointing and stabilization of a hyperspectral remote-sensing system carried aboard the platform. The system also serves to...
Briefs: Electronics & Computers
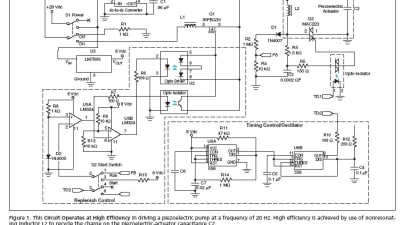
Figure 1 depicts a switching circuit that drives a piezoelectric pump at a high voltage with a polarity that alternates at the desired mechanical pump frequency. This circuit offers...
Briefs: Electronics & Computers
Developing Signal Pattern Recognition Programs
Pattern Interpretation and Recognition Application Toolkit Environment (PIRATE) is a block-oriented software system that aids the development of application programs that analyze signals in real time in order to recognize signal patterns that are indicative of conditions or events of interest. PIRATE...
Briefs: Electronics & Computers
Networks of video cameras, meteorological sensors, and ancillary electronic equipment are under development in collaboration among NASA Ames Research Center, the Federal Aviation Administration (FAA), and the...
Briefs: Electronics & Computers
The development and evaluation of new hybrid and solid rocket motors requires accurate characterization of the propellant surface regression as a function of key operational parameters. These...
Briefs: Electronics & Computers
Optoelectronic sensors of a proposed type would perform the functions of both electronic cameras and triangulation- type laser range finders. That is to say, these sensors would both (1) generate ordinary video or...
Briefs: Electronics & Computers
Miniature Housings for Electronics With Standard Interfaces
A family of general-purpose miniature housings has been designed to contain diverse sensors, actuators, and drive circuits plus associated digital electronic readout and control circuits. Each housing fits within an envelope having dimensions of about 2-1.4 by 1-3.4 by 1.2 in. (about 5.7...
Briefs: Electronics & Computers
In a proposed digital signal-processing technique, a radio receiver would control the phasing of a phased-array antenna to aim the peaks of the antenna radiation pattern toward desired...
Briefs: Electronics & Computers
Resonant edge-slot (slotted-waveguide) array antennas can now be designed very accurately following a modern computational approach like that followed for some other microwave components. This...
Briefs: Electronics & Computers
Research on microelectromechanical system (MEMS) resonators dates back to the mid-1960s, but MEMS timing references are only now being introduced commercially. In this time, two...
Top Stories
Blog: Manufacturing & Prototyping
2025 Holiday Gift Guide for Engineers: Tech, Tools, and Gadgets
INSIDER: Energy
Scientists Create Superconducting Semiconductor Material
Blog: Software
Blog: Materials
This Paint Can Cool Buildings Without Energy Input
Quiz: Automotive
Blog: Semiconductors & ICs
Webcasts
Upcoming Webinars: AR/AI
The Real Impact of AR and AI in the Industrial Equipment Industry
Upcoming Webinars: Robotics, Automation & Control
Next-Generation Linear and Rotary Stages: When Ultra Precision...
Upcoming Webinars: Transportation
Hydrogen Engines Are Heating Up for Heavy Duty
Podcasts: Design
How Wearables Are Enhancing Smart Drug Delivery
Podcasts: Power
SAE Automotive Podcast: Solid-State Batteries

