Stories
61
0
0
0
Briefs: Test & Measurement
A miniature optoelectronic instrument has been invented as a nonintrusive means of measuring a velocity gradient proportional to a shear stress in a flow near a wall. The instrument,...
Briefs: Test & Measurement
A customized quadrupole ion-trap mass spectrometer (QITMS) has been built to satisfy a need for a compact, rugged instrument for measuring small concentrations of hydrogen, helium,...
Briefs: Test & Measurement
An apparatus has been developed to implement an improved method of testing flat-plate specimens of thermal-insulation materials for cryogenic application. The method includes testing...
Briefs: Test & Measurement
An improved instrument for optical absorption spectroscopy utilizes off-axis paths in an optical cavity in order to increase detection sensitivity while suppressing resonance effects. The...
Briefs: Mechanical & Fluid Systems
Blended Buffet-Load-Alleviation System for Fighter Airplane
The capability of modern fighter airplanes to sustain flight at high angles of attack and/or moderate angles of sideslip often results in immersion of part of such an airplane in unsteady, separated, vortical flow emanating from its forebody or wings. The flows from these surfaces become...
Briefs: Mechanical & Fluid Systems
An improved design for a capacitive sensing, rocking-mode vibratory microgyroscope is more amenable to mass production, relative to a prior design. Both the improved design and the prior...
Briefs: Mechanical & Fluid Systems
The figure shows a prototype vacuum-compatible, fast-acting, long-life shutter unit that generates very little vibratory disturbance during switching. This is one of a number of shutters...
Briefs: Software
Generating Animated Displays of Spacecraft Orbits
Tool for Interactive Plotting, Sonification, and 3D Orbit Display (TIPSOD) is a computer program for generating interactive, animated, four-dimensional (space and time) displays of spacecraft orbits.
Briefs: Software
Three-Dimensional Audio Client Library
The Three-Dimensional Audio Client Library (3DAudio library) is a group of software routines written to facilitate development of both stand-alone (audio only) and immersive virtual-reality application programs that utilize three-dimensional audio displays.
Briefs: Software
Single-Command Approach and Instrument Placement by a Robot on a Target
AUTOAPPROACH is a computer program that enables a mobile robot to approach a target autonomously, starting from a distance of as much as 10 m, in response to a single command. AUTOAPPROACH is used in conjunction with (1) software that analyzes images acquired by stereoscopic...
Briefs: Software
APGEN Version 5.0
Activity Plan Generator (APGEN), now at version 5.0, is a computer program that assists in generating an integrated plan of activities for a spacecraft mission that does not oversubscribe spacecraft and ground resources.
Briefs: Software
Training Software in Artificial-Intelligence Computing Techniques
The Artificial Intelligence (AI) Toolkit is a computer program for training scientists, engineers, and university students in three soft-computing techniques (fuzzy logic, neural networks, and genetic algorithms) used in artificial-intelligence applications. The program promotes an...
Briefs: Software
Diagnosis and Prognosis of Weapon Systems
The Prognostics Framework is a set of software tools with an open architecture that affords a capability to integrate various prognostic software mechanisms and to provide information for operational and battlefield decision-making and logistical planning pertaining to weapon systems. The Prognostics...
Briefs: Software
Predicting Noise From Aircraft Turbine-Engine Combustors
COMBUSTOR and CNOISE are computer codes that predict far-field noise that originates in the combustors of modern aircraft turbine engines — especially modern, low-gaseous-emission engines, the combustors of which sometimes generate several decibels more noise than do the combustors of older...
Briefs: Software
Space Physics Data Facility Web Services
The Space Physics Data Facility (SPDF) Web services provides a distributed programming interface to a portion of the SPDF software. (A general description of Web services is available at http://www.w3.org/ and in many current software-engineering texts and articles focused on distributed programming.) The...
Briefs: Software
Parallel Adaptive Mesh Refinement Library
Parallel Adaptive Mesh Refinement Library (PARAMESH) is a package of Fortran 90 subroutines designed to provide a computer programmer with an easy route to extension of (1) a previously written serial code that uses a logically Cartesian structured mesh into (2) a parallel code with adaptive mesh refinement...
Briefs: Software
Estimating Effects of Multipath Propagation on GPS Signals
Multipath Simulator Taking into Account Reflection and Diffraction (MUSTARD) is a computer program that simulates effects of multipath propagation on received Global Positioning System (GPS) signals. MUSTARD is a very efficient means of estimating multipath-induced position and phase errors...
Briefs: Electronics & Computers
Central-Monitor Software Module
One of the software modules of the emergency-vehicle traffic-light-preemption system of the two preceding articles performs numerous functions for the central monitoring subsystem. This module monitors the states of all units (vehicle transponders and intersection controllers): It provides real-time access to the...
Briefs: Electronics & Computers
Intersection-Controller Software Module
An important part of the emergencyvehicle traffic-light-preemption system summarized in the preceding article is a software module executed by a microcontroller in each intersection controller. This module monitors the broadcasts from all nearby participating emergency vehicles and intersections. It gathers...
Briefs: Software
Traffic-Light-Preemption Vehicle-Transponder Software Module
A prototype wireless data-communication and control system automatically modifies the switching of traffic lights to give priority to emergency vehicles. The system, which was reported in several NASA Tech Briefs articles at earlier stages of development, includes a transponder on each...
Briefs: Physical Sciences
Gears based on carbon nanotubes (see figure) have been proposed as components of an emerging generation of molecular-scale machines and sensors. In comparison with previously proposed nanogears based on...
Briefs: Medical
Tissue Engineering Using Transfected Growth-Factor Genes
A method of growing bioengineered tissues includes, as a major component, the use of mammalian cells that have been transfected with genes for secretion of regulator and growth-factor substances. In a typical application, one either seeds the cells onto an artificial matrix made of a...
Briefs: Medical
Articulating Support for Horizontal Resistive Exercise
A versatile mechanical device provides support for a user engaged in any of a variety of resistive exercises in a substantially horizontal orientation. The unique features and versatility of the device promise to be useful in bed-rest studies, rehabilitation, and specialized strength training....
Briefs: Electronics & Computers
A proposed instrument would project a narrow laser beam that would be frequency-modulated with a pseudorandom noise (PN) code for simultaneous measurement of range and velocity along...
Briefs: Electronics & Computers
A method of fabricating planar, flexible microinductors that exhibit a relatively high quality factor (Q) between 1 and 10 MHz has been devised. These inductors are targeted for use in flexible,...
Briefs: Electronics & Computers
A receiver proposed for use in L-band microwave radiometry (for measuring soil moisture and sea salinity) would utilize digital signal processing to suppress interfering signals. Heretofore, radio...
Briefs: Electronics & Computers
A series-connected buck boost regulator (SCBBR) is an electronic circuit that bucks a power-supply voltage to a lower regulated value or boosts it to a higher regulated value. The concept of the SCBBR is a...
Briefs: Electronics & Computers
A class of reconfigurable microwave antennas now undergoing development comprise fairly conventional printed-circuit feed elements and radiating patches integrated with novel switches...
Briefs: Mechanical & Fluid Systems
A compact refrigerator designed specifically for cooling a microwave maser low noise amplifier is capable of removing heat at a continuous rate of 180 mW at a temperature of 2.5 K. This...
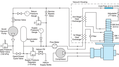
Briefs: Mechanical & Fluid Systems
Improving Control in a Joule-Thomson Refrigerator
A report discusses a modified design of a Joule-Thomson (JT) refrigerator under development to be incorporated into scientific instrumentation aboard a spacecraft.In most other JT refrigerators (including common household refrigerators), the temperature of the evaporator (the cold stage) is kept...
Briefs: Mechanical & Fluid Systems
High-Temperature, High-Load-Capacity Radial Magnetic Bearing
A radial heteropolar magnetic bearing capable of operating at a temperature as high as 1,000 °F (≈540 °C) has been developed. This is a prototype of bearings for use in gas turbine engines operating at temperatures and speeds much higher than can be withstood by lubricated...
Briefs: Manufacturing & Prototyping
Automated Rapid Prototyping of 3D Ceramic Parts
An automated system of manufacturing equipment produces three-dimensional (3D) ceramic parts specified by computational models of the parts. The system implements an advanced, automated version of a generic rapid-prototyping process in which the fabrication of an object having a possibly complex 3D...
Briefs: Materials
Photocatalytic Coats in Glass Drinking-Water Bottles
According to a proposal, the insides of glass bottles used to store drinking water would be coated with films consisting of or containing TiO2. In the presence of ultraviolet light, these films would help to remove bacteria, viruses, and trace organic contaminants from the water.
Briefs: Materials
A new type of composite material has been proposed for membranes that would constitute the reflective surfaces of planned lightweight, single curvature (e.g., parabolic cylindrical)...
Briefs: Materials
Nickel-Tin Electrode Materials for Nonaqueous Li-Ion Cells
Experimental materials made from mixtures of nickel and tin powders have shown promise for use as the negative electrodes of rechargeable lithium-ion electrochemical power cells. During charging (or discharging) of a lithiumion cell, lithium ions are absorbed into (or desorbed from,...
Briefs: Materials
Patched Off-Axis Bending/Twisting Actuators for Thin Mirrors
Two documents present updates on thin-shell, adjustable, curved mirrors now being developed for use in spaceborne imaging systems. These mirrors at an earlier stage of development were reported in “Nanolaminate Mirrors With Integral Figure-Control Actuators” (NPO-30221), NASA Tech...
Briefs: Medical
Automation of Vapor-Diffusion Growth of Protein Crystals
Some improvements have been made in a system of laboratory equipment developed previously for studying the crystallization of proteins from solution by use of dynamically controlled flows of dry gas. The improvements involve mainly (1) automation of dispensing of liquids for starting...
Briefs: Manufacturing & Prototyping
Fabrication of Spherical Reflectors in Outer Space
A process is proposed for fabrication of lightweight spherical reflectors in outer space for telescopes, radio antennas, and light collectors that would be operated there. The process would obviate the relatively massive substrates and frames needed to support such reflectors in normal Earth...
Briefs: Manufacturing & Prototyping
High-Temperature, High-Load-Capacity Radial Magnetic Bearing
A radial heteropolar magnetic bearing capable of operating at a temperature as high as 1,000°F (≈540°C) has been developed. This is a prototype of bearings for use in gas turbine engines operating at temperatures and speeds much higher than can be withstood by lubricated...
Briefs: Robotics, Automation & Control
When developing the steering component of the Catrike Speed recumbent tricycle, the manufacturer switched from metal bearings to igubal® plastic rod ends for lighter weight (80% less) and...
Briefs: Robotics, Automation & Control
A multitude of tests are necessary during the manufacture of sophisticated tables used to position patients in nuclear-medicine-based medical imaging machines. Some of the tests,...
Briefs: Physical Sciences
Atom skimmers are devices that act as low-pass velocity filters for atoms in thermal atomic beams. An atom skimmer operating in conjunction with a suitable thermal atomic-beam source (e.g., an oven...
Briefs: Mechanical & Fluid Systems
Software for Secondary-School Learning About Robotics
The ROVer Ranch is an interactive computer program designed to help secondary-school students learn about space-program robotics and related basic scientific concepts by involving the students in simplified design and programming tasks that exercise skills in mathematics and science.
Top Stories
Blog: Electronics & Computers
The Kitchen Tech Hack Aiming to Revolutionize 3D Printing
Blog: Green Design & Manufacturing
Beyond Lithium: The Rise of Calcium-Ion Energy Storage
INSIDER: Design
These Robots Are Born to Run — And Never Die
INSIDER: Design
Programmable Lego-Like Material Emulates Life’s Flexibility
Podcasts: Software
How the F-22 Is Getting Software Updates Faster Than Ever
Quiz: Aerospace
Webcasts
Podcasts: Software
How Modular Computing Is Accelerating Modern Defense Technology
Webinars: Automotive
Driving Reliability: Simulation Driven EMI Techniques for Modern Vehicle...
Editorial Webinars: Aerospace
Smarter Aerospace Manufacturing & Design with Digital Twins and Agentic AI
Webinars: Materials
Superior Environmental Protection with Ultra-Thin Parylene and Multilayer...
Webinars: RF & Microwave Electronics
Where Time and Frequency Converge: Multi-Channel RF Analysis for Radar and...
Webinars: Manufacturing & Prototyping
The Over-Engineering Trap: Aligning Custom Equipment Specs with Operational...

