During development and production, cell phones and other portable devices must be tested and calibrated with a power source that accurately simulates battery operation. To avoid erroneous calibration and false failure indications in devices under test (DUTs), this generally requires a source with special characteristics. Besides low ripple and noise, it should be able to simulate different output impedances associated with various battery chemistries, charge states, and charger operation. Key features are remote sensing of load voltage, a variable compensation feedback loop, and superior open-loop response to load transients (see figure). The ability to detect an open sense lead also is desirable to avoid test set-up problems and potential DUT and test equipment damage.
Cell phones and other portable devices are designed for low power drain when they are in standby or sleep mode. They demand a burst of energy when transmitting, receiving, or performing other functions. When powered from a re- chargeable battery, which typically has internal resistance in the range of 100- 500mΩ when fully charged, the voltage at the DUT drops and stays down for the duration of the current (load) pulse. This is a product of internal resistance and load current.
In some applications, the rise and fall times of the voltage and current pulses are only tens of microseconds and the entire pulse width may be less than a millisecond. With such a fast load transient, a conventional power supply with less than 20kHz bandwidth has a voltage droop that is probably 100 times larger than a battery’s, and does not recover until after the current pulse has ended. Therefore, conventional supplies are poor simulators of batteries; they are also ill-suited for simulating DUT operation under constant current or constant voltage charger operation.
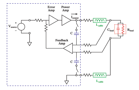
The power source in a portable device test system may not be physically close to the load. If the source uses only local sense, the DC voltage drop in the power leads, which are part of the local sense feedback loop, can introduce voltage output errors. The solution is to use remote sense leads with a high input impedance feedback amplifier to minimize voltage drop and accurately sense voltage at the load (see figure). With appropriate design, the feedback loop can provide fine control of the power source output impedance, thereby simulating various battery types and charge states.
Typically, twisted pair cables are used for both the power and remote sense leads. Note that in the figure, the complete feedback loop is a reactive circuit when supplying pulsing loads. Combined with other loop elements, the remote sense feedback circuit must have a high (typically >1MHz) bandwidth for fast transient response, but cannot introduce instability.
Power supply designers typically use a frequency domain Bode plot to determine when the open-loop phase angle is -180 degrees and open-loop gain is 0dbV. Both conditions must exist simultaneously for instability to occur. Mathematically speaking,
AB must equal negative one for instability (oscillation) to occur.
These conditions are often expressed in term of phase margin and gain margin. Phase margin is the difference between -180 degrees and the phase angle when open-loop gain is 0dBV (|AB|=1), i.e., the change in open-loop phase shift required to make a closed-loop system unstable. It also measures the system’s tolerance to time delay. Gain margin is the change in the amount by which the open-loop gain can be increased before system instability occurs. The goal is a control loop that is unconditionally stable for all values of gain and expected phase shifts created by loop elements. Given that load characteristics are largely unknown to general-purpose power supply designers, this is a tall order.
In some designs, if a remote sense lead is impaired, the power supply automatically defaults to local sensing. This can result in a voltage output error that is a serious problem for manufacturers using the power supply to calibrate the DUT’s A/D converter, which monitors battery voltage. Erroneous calibration of the A/D converter with the wrong voltage can show up as a DUT failure during testing, even though nothing else is wrong. Realistic battery simulation, plus open sense lead detection, can prevent these problems, thereby lowering the frequency of retesting, rework, and product returns.
This article was written by Robert Green, Telecommunications Market Development Manager at Keithley Instruments. For information, call 1-800-534-8453, or visit www.keithley.com .

