Stories
61
0
0
0
Articles: Robotics, Automation & Control
Students trained in classic mechanical engineering are taught to construct a system using conventional mechanical components to convert rotary into linear motion. Converting rotary to linear motion can be...
Application Briefs: Manufacturing & Prototyping
HAWE Hydraulics, Charlotte, NC, offers proportional valves and controls typically used by companies manufacturing machine tools, lifting platforms, mobile cranes,...
Application Briefs: Mechanical & Fluid Systems
Spiralock Fasteners Safeguard Reliability for Medical Lasers and Implants
Failure is not an option when it comes to medical equipment. From critical or sensitive devices like lasers, MRI scanners, knee joints, and implantable pacemakers to instruments as straightforward as stethoscopes, when life is at stake, medical equipment must be reliable.
Products: Robotics, Automation & Control
Parker Hannifin, Marysville, OH, has added a 45cc model to its P1/PD line of piston pumps. The variable displacement, axial piston pump is optimized for medium pressure, open-circuit mobile and industrial applications.
Products: Robotics, Automation & Control
The Heavy-Duty Slide 2 from Techno, Inc., New Hyde Park, NY, is constructed of single rigid aluminum extrusion and able to handle heavy cantilevered loads. It measures 225mm wide and is available in travels from 122 to 2,722mm...
Articles: Test & Measurement
The traditional engineering response to testing a new wireless standard often involves selecting a box instrument with the closest specifications. For automated test systems with...
Products: Robotics, Automation & Control
The EKC Series servo coupling from GAM, Mount Prospect, IL, combines high precision and custom configurability with a low price. It is engineered to minimize space requirements as well as design and installation time. Key...
Products: Robotics, Automation & Control
HAWE Hydraulics, Charlotte, NC, has introduced the type CLK, a pressure control valve with an additional safety function to provide operational ease within hydraulic systems where temperature increases and/or external...
Briefs: Mechanical & Fluid Systems
A proposed system in a gondola containing scientific instruments suspended by a balloon over the surface of the Saturn moon Titan would quickly acquire samples of rock or ice from the...
Products: Robotics, Automation & Control
The Mini-Mizer two- and three-way valves from Humphrey Products Company, Kalamazoo, MI, operate over a -40 deg F/C to +150 deg F (+66 deg C) range. They are available in a wide range of coil voltages, with power consumption as...
Briefs: Mechanical & Fluid Systems
A proposed alternative design for the balloon- borne ground-sampling system described in the immediately preceding article would not rely on free fall to drive a harpoonlike...
Products: Robotics, Automation & Control
Optek Technology, Carrollton, TX, has expanded its family of fluid sensors to include automatic calibration and a preset trip level feature. Designated the OCB350 Series, the fluid sensor requires only an optical device and power...
Briefs: Information Technology
A digital signal-processing algorithm has been devised as a means of aligning (as defined below) the outputs of multiple receiving radio antennas in a large array for the purpose of...
Products: Robotics, Automation & Control
Tolomatic, Hamel, MN, has introduced the ICR Basic rodstyle actuator, an all-in-one linear actuator integrating servomotor, drive, controller, and actuator. Requiring only a DC power source and motion inputs from the host...
Briefs: Electronics & Computers
Enhanced Video-Oculography System
A previously developed video-oculography system has been enhanced for use in measuring vestibulo-ocular reflexes of a human subject in a centrifuge, motor vehicle, or other setting. The system as previously developed included a lightweight digital video camera mounted on goggles. The left eye was illuminated by an...
Products: Robotics, Automation & Control
The NanoTranslation ANT95-L linear motor stage from Aerotech, Pittsburgh, PA, provides 5G acceleration, 500mm/s velocity, 5nm resolution, and an accuracy of 250nm. The stage uses non-cogging, noncontact, direct-drive...
Briefs: Electronics & Computers
A method has been proposed to increase the degree of synchronization of a radio receiver with the phase of a suppressed carrier signal modulated with a binary-phase-shift-keying (BPSK) or...
Products: Robotics, Automation & Control
The PMT320 precision linear stage from Steinmeyer Inc., Burlington, MA, provides a repeatability of +/1 micron and travel distances of 600 to 1,500nm. It has a 320mm wide die-cast base profile, a 1,000mm stroke, and weighs 70kg.
Products: Electronics & Computers
Dewetron USA, Wakefield, RI, has introduced the DEWE-43-V, an ultra-portable data acquisition system that includes eight 24-bit dynamic analog input channels with >100 dB dynamic range; eight...
Products: Robotics, Automation & Control
The MILE inductive encoder from Maxon Motor USA Inc., Fall River, MA, delivers up to 64 pulses at up to 120,000 rpm. Measuring 6mm in diameter, it is said to be the smallest inductive encoder available.
Briefs: Electronics & Computers
A proposed heterodyne receiver would be capable of detecting electromagnetic radiation in both of two orthogonal linear polarizations, separating sidebands, and providing...
Briefs: Electronics & Computers
A new approach to masterless, distributed, digital-charge control for batteries requiring charge control has been developed and implemented. This approach is required in battery chemistries that need cell-level...
Briefs: Semiconductors & ICs
Generic structures have been conceived for multiplexer blocks to be implemented in field-programmable gate arrays (FPGAs) based on four-gate field-effect transistors (G4FETs). This...
Briefs: Semiconductors & ICs
A system comprising very-large-scale integrated (VLSI) circuits is being developed as a means of bioinformatics-oriented analysis and recognition of patterns of fluorescence generated...
Briefs: Semiconductors & ICs
A three-stage monolithic millimeter-wave integrated-circuit (MMIC) amplifier designed to exhibit low noise in operation at frequencies from about 100 to somewhat above 180 GHz has been built and tested....
Briefs: Materials
Inert Welding/Brazing Gas Filters and Dryers
A system has been designed to reduce the hydrogen molecule content in inert gases that are used for shielding the welding arc and molten weld area during the manual fusion, automated welding, and induction brazing process. Two desiccant pipeline dryer cartridges are connected together using either...
Briefs: Materials
Fabricating Copper Nanotubes by Electrodeposition
Copper tubes having diameters between about 100 and about 200 nm have been fabricated by electrodeposition of copper into the pores of alumina nanopore membranes. Copper nanotubes are under consideration as alternatives to copper nanorods and nanowires for applications involving thermal and/or...
Briefs: Materials
The use of hybridized carbon/silicon carbide (C/SiC) fabric to reinforce ceramic matrix composite face sheets and the integration of such face sheets with a foam...
Briefs: Mechanical & Fluid Systems
Some simple structural modifications have been demonstrated to be effective in reducing aerodynamic drag on vehicles that have empty open cargo bays. The modifications were originally...
Briefs: Mechanical & Fluid Systems
The term “rotary percussive autogopher” denotes a proposed addition to a family of apparatuses, based on ultrasonic/sonic drill corers (USDCs), that have been described in...
Briefs: Mechanical & Fluid Systems
Thermostatic Valves Containing Silicone-Oil Actuators
Flow-splitting and flow-mixing thermally actuated spool valves have been developed for controlling flows of a heat-transfer fluid in a temperature-regulation system aboard the Mars Science Laboratory (MSL) rover. Valves like these could also be useful in terrestrial temperature-regulation...
Application Briefs: Robotics, Automation & Control
Assembly Machines Produce Optics for NASA’s NuSTAR Telescope
Cylindrical optics module assembly machines ABTech Swanzey, NH 603-358-6431 www.abtechmfg.com
ABTech has completed the first of two cylindrical optics module assembly machines for Columbia University’s Nevis Astrophysics Laboratory. The multi-axis air bearing machine platforms are...
Application Briefs: Sensors/Data Acquisition
CCD Imaging Sensors Aid Hubble in Exploring the Universe
Charge coupled device (CCD) imaging sensors e2v Chelmsford, UK 44 (0)1245 493493 www.e2v.com
e2v CCD imaging sensors were launched recently on the Space Shuttle Atlantis as part of a mission to upgrade and repair the Hubble Space Telescope. The imaging sensors equip the Wide Field Camera 3...
NASA Tech Needs
John C. Stennis Space Center is embarking on a very ambitious era in its rocket engine propulsion test history. The first new large rocket engine test stand to be built at Stennis Space Center in...
Techs for License
Fluorinated ZDDP Improves Mileage and Reduces Engine Wear
This technology takes ZDDP — Zinc Dialkyl Dithiophos - phate, an anti-wear oil additive — and enhances it by adding fluorine to the chemical backbone. The resulting new molecule improves engine fuel economy by 3%, reduces engine wear from that available with conventional ZDDP, and...
Techs for License: Aerospace
Real-Time Dogfight Guiding System
Successful performance of BFM (Basic Flight Maneuvers) presents the greatest challenge facing combat pilots. Acquiring and maintaining the required skills for dogfights is a long, complicated and costly process. The solution is a system that provides automatic assessment of a situation and automatic recommendation...
Articles: Robotics, Automation & Control
Today’s pumps, valves, and flow meters are being designed with greater accuracy and flexibility to handle a wide range of fluids, chemicals, and other materials. Demands for more...
Briefs: Mechanical & Fluid Systems
Modular exploratory robotic vehicles that will be able to reconfigure themselves in the field are undergoing development. These vehicles at the initial concept stage were described in...
Tech Needs
Anchoring Technology to Hold an Active Ingredient Within a Targeted Depth of Soil
A company seeks technologies that enhance the duration that herbicides, insecticides, fungicides, and similar products are held at a targeted depth within the top layers of soil. Duration should be between 30 and 60 days. The targeted depth varies with the crop plant,...
Briefs: Materials
Cyclic Oxidation Behavior of CuCrAl Cold-Sprayed Coatings for Reusable Launch Vehicles
The next generation of reusable launch vehicles is likely to use GRCop-84 [Cu-8(at.%)Cr-4%Nb] copper alloy combustion liners. The application of protective coatings on GRCop-84 liners can minimize or eliminate many of the environmental problems experienced by...
Briefs: Materials
Ceramic Fiber Structures for Cryogenic Load-Bearing Applications
This invention is intended for use as a load-bearing device under cryogenic temperatures and/or abrasive conditions (i.e., during missions to the Moon). The innovation consists of small-diameter, ceramic fibers that are woven or braided into devices like ropes, belts, tracks, or...
Briefs: Materials
Elastomer Reinforced With Carbon Nanotubes
Elastomers are reinforced with functionalized, single-walled carbon nanotubes (SWNTs) giving them high- breaking strain levels and low densities. Cross-linked elastomers are prepared using amine-terminated, poly(dimethylsiloxane) (PDMS), with an average molecular weight of 5,000 daltons, and a...
Tech Needs
Dissolvable Paper/Packaging Material
A company is searching for a disruptive technology relating to dispersible packaging materials. The material should easily dissolve in cold water and be 100% biodegradable in a short space of time, without compromising the strength and performance of the material for its given application. While paper-based...
Briefs: Materials
Improving Heat Flux Performance of Flat Surface in Spray-Cooling Systems
A method has been developed for improving heat flux performance relative to flat surfaces in spray-cooling systems. Similar enhancement techniques have been used for convective heat transfer, but, to the best knowledge at the time of this reporting, never spray cooling of...
Briefs: Materials
Treating Fibrous Insulation To Reduce Thermal Conductivity
A chemical treatment reduces the convective and radiative contributions to the effective thermal conductivity of porous fibrous thermal-insulation tile. The net effect of the treatment is to coat the surfaces of fibers with a mixture of transition-metal oxides (TMOs) without filling the...
Briefs: Materials
Silica-Aerogel Composites Opacified With La0.7Sr0.3MnO3
As part of an effort to develop improved lightweight thermal-insulation tiles to withstand temperatures up to 1,000 °C, silica aerogel/fused-quartz- fiber composite materials containing La0.7Sr0.3MnO3 particles as opacifiers have been investigated as potentially offering thermal...
Briefs: Materials
Biologically Inspired Purification and Dispersion of SWCNTs
A biologically inspired method has been developed for (1) separating single-wall carbon nanotubes (SWCNTs) from other materials (principally, amorphous carbon and metal catalysts) in raw production batches and (2) dispersing the SWCNTs as individual particles (in contradistinction to ropes...
Who's Who: Aerospace
Allen Parker is a systems engineer with expertise in the areas of fiber optics and data acquisition. He is currently part of the team that...
Briefs: Materials
Quantifying Airborne Hydrogen in Nearly Real Time
An indirect method of measuring small concentrations of hydrogen gas in air in nearly real time has been devised to circumvent the difficulty of performing such measurements directly. In this method, a sample of air suspected of containing hydrogen is first enclosed in a suitable container, and its...
Briefs: Physical Sciences
A Technique for Adjusting Eigenfrequencies of WGM Resonators
A simple technique has been devised for making small, permanent changes in the eigenfrequencies (resonance frequencies) of whispering-gallery-mode (WGM) dielectric optical resonators that have high values of the resonance quality factor (Q). The essence of the technique is to coat the...
Briefs: Physical Sciences
A small mass spectrometer utilizing a miniature field ionization source is now undergoing development. It is designed for use in a variety of applications in which there are requirements for a...
Briefs: Physical Sciences
Modifying Operating Cycles To Increase Stability in a LITS
The short-term instability in the frequency of a linear-ion-trap frequency standard (LITS) can be reduced by modifying two cycles involved in its operation: (1) the bimodal (bright/dim) cycle of a plasma discharge lamp used for state preparation and detection and (2) a...
Briefs: Physical Sciences
An apparatus for simulating the environment at the surface of Mars has been developed. Within the apparatus, the pressure, gas composition, and temperature of the atmosphere; the...
Briefs: Information Technology
Algorithm for Detecting a Bright Spot in an Image
An algorithm processes the pixel intensities of a digitized image to detect and locate a circular bright spot, the approximate size of which is known in advance. The algorithm is used to find images of the Sun in cameras aboard the Mars Exploration Rovers. (The images are used in estimating...
Briefs: Information Technology
Extreme Programming: Maestro Style
“Extreme Programming: Maestro Style” is the name of a computer-programming methodology that has evolved as a custom version of a methodology, called “extreme programming” that has been practiced in the software industry since the late 1990s. The name of this version reflects its origin in the work of the...
Briefs: Information Technology
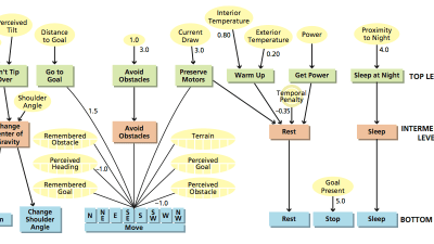
The term “System for Mobility and Access to Rough Terrain” (SMART) denotes a theoretical framework, a control architecture, and an algorithm that implements the framework and architecture, for enabling a...
Briefs: Information Technology
An application-layer protocol and a network architecture have been proposed for data communications among multiple autonomous spacecraft that are required to fly in a precise formation...
Briefs: Information Technology
Planning Complex Sequences Using Compressed Representations
A method that notably includes the use of compressed representations interleaved with non-compressed (time-line) representations of a general scheduling problem has been conceived as a means of increasing, by orders of magnitude, the speeds of computations needed for scheduling complex...
Briefs: Information Technology
Self-Supervised Learning of Terrain Traversability From Proprioceptive Sensors
Robust and reliable autonomous navigation in unstructured, off-road terrain is a critical element in making unmanned ground vehicles a reality. Existing approaches tend to rely on evaluating the traversability of terrain based on fixed parameters obtained via testing in...
Eye on Innovation: Manufacturing & Prototyping
There’s no question that the economic slowdown has taken an enormous toll on the industrial and manufacturing sectors. But despite the downturn, the glass, in my view, remains half full for industrial...
News: Lighting
Supertex, Inc. (Sunnyvale, CA) introduces a buck-mode LED driver IC with hysteretic current control and high-side current sensing. The HV9918 is ideal for a variety of solid-state lighting...
News: Green Design & Manufacturing
Separating carbon dioxide from its polluting source - such as the flue gas from a coal-fired power plant - may soon become cleaner and more efficient thanks to a screening method developed by a Lawrence...
News: Transportation
DOE announced the availability of up to $5.5 million from the American Recovery and Reinvestment Act to increase the use of higher ethanol blends up to E85 (85% ethanol/15% gasoline) by expanding refueling...
Videos: Green Design & Manufacturing
Curtis Oldenburg of Lawrence Berkeley National Laboratory presents a summer lecture titled, “Geologic Carbon Sequestration: Mitigating Climate Change by Injecting CO2 Underground.” He discusses challenges,...
News: Green Design & Manufacturing
Philips Lumileds (San Jose, CA) expanded its LUXEON® Rebel family of LEDs with nine new emitters designed for illumination solutions such as recessed lighting, street lamps, and retrofit bulbs. The new LEDs meet...
Blog
Who Benefits From "Cash for Clunkers"?
The U.S. Senate is now deciding on whether to approve an additional $2 billion in funding for the government's "Cash for Clunkers" program. Should the Senate approve, President Obama is certain to approve extending the program, designed to replace old gas-guzzling vehicles with more fuel-efficient ones, by...
News: Energy
A team of researchers from the U.S. and China modified a microbial fuel cell - a device that uses naturally occurring bacteria to convert wastewater into clean water...
News: Green Design & Manufacturing
Scientists at Berkeley Lab have created non-toxic magnesium oxide nanocrystals whose size can be adjusted within just a few nanometers. The nanocrystals glow blue when exposed to...
News: Green Design & Manufacturing
Scientists are striving to develop organic solar cells that can be produced as easily and inexpensively as thin films. A major obstacle is coaxing these carbon-based materials to reliably...
News: Green Design & Manufacturing
A filigree wire is standardly used to slice silicon blocks (ingots) into paper-thin wafers for solar cells. This wire can cut through the ingot at a speed of up to 60 km/h. Several...
News: Energy
The T7 absolute inclinometer from US Digital (Vancouver, WA) utilizes a solid-state sensor to give high-accuracy tilt readings over a 360 degree range, and is ideal for concentrated solar power...
News: Energy
High-rate digestion with microfiltration is state-of-the-art in large sewage plants. It effectively removes accumulated sludge, and produces biogas to generate energy. A Fraunhofer Institute study reveals that...
News: Green Design & Manufacturing
Scientists at the National Oceanography Centre, Southampton, UK, have found that the warming of an Arctic current over the last 30 years has triggered the release of methane - a potent greenhouse...
News: Green Design & Manufacturing
Coolerado Corp. of Denver, CO is the first winner of the UC Davis “Western Cooling Challenge.” Recent federal tests showed that their five-ton commercial rooftop unit should be able to...
Videos: Transportation
An Inside Look at Biomass in the Lab
At the National Renewable Energy Laboratory, scientists are developing technology to allow ethanol to be made from cellulose and hemicellulose, the fibrous material that makes up the bulk of most plant matter, instead of starches and sugars.
News: Green Design & Manufacturing
An Ohio State University team led by Shang-Tian Yang, professor of Chemical and Biomolecular Engineering, has found a way to double the production of the biofuel butanol - which might someday replace gasoline in...
News: Energy
Pacific Northwest National Laboratory researchers have developed a reusable organic liquid that can pull harmful gases like carbon dioxide or sulfur dioxide out of industrial emissions from power plants. Power plants...
News: Green Design & Manufacturing
EnergyOr Technologies Inc., of Montreal, Canada, has designed, constructed, and tested an Unmanned Aerial Vehicle (UAV) platform to demonstrate its fuel cell hybrid technology. EnergyOr's system will...
News: Green Design & Manufacturing
A new LED display process developed by an international team of researchers offers properties like see-through construction and mechanical flexibility - which would be impossible to achieve with existing...
News: Green Design & Manufacturing
Using nanoparticle “inks” developed at University of Texas at Austin, solar cells could be printed more cheaply - with a roll-to-roll printing process on a plastic substrate or stainless steel. The prospect of...
News: Energy
DOE Invests in Improving SSL
Today, DOE Secretary Steven Chu announced the investment of up to $6.4 million (including $4.6 million from the American Recovery and Reinvestment Act) for advancing research and development of next generation high-efficiency lighting.
News: Green Design & Manufacturing
Oriel Sol3A™ solar simulators from Newport Corporation (Irvine, CA) are available in sizes from 2 x 2, 4 x 4, 6 x 6, and 8 x 8 inches, making them ideal for the test and measurement of solar cells.
News: Green Design & Manufacturing
NIST has issued three new certified reference materials for soil. Intended for use as controls in testing laboratories, the new Standard Reference Materials (SRMs) will aid in determining soil quality, detecting soil...
Products: Lighting
Novaled (Dresden, Germany) developed a 15 x 15 cm white OLED with a thickness of less than 2 mm. The Novaled OLED stack allows for a natural and warm white light, performing with a high color rendering index (CRI) of 90...
Blog
The Rights of Airline Passengers
Flight delays are nothing new to airline travelers. Congested runways, inclement weather, aircraft problems - all of these factors can trigger delays that could easily run into hours. But after several recent incidents where airline passengers were stranded for six hours, the call to legislate a "passenger bill of...
News: Green Design & Manufacturing
Oak Ridge National Laboratory researchers have refined a method for detecting contaminants in municipal water supplies. Their work shows that the technology, which uses algae, has broader applications...
News: Green Design & Manufacturing
Climate scientists need more powerful computers to process the sophisticated computer models used in climate forecasts. Such an expanded capability is now being developed at...
Top Stories
Blog: Manufacturing & Prototyping
2025 Holiday Gift Guide for Engineers: Tech, Tools, and Gadgets
Blog: Power
Using Street Lamps as EV Chargers
INSIDER: Semiconductors & ICs
Scientists Create Superconducting Semiconductor Material
Blog: Materials
This Paint Can Cool Buildings Without Energy Input
Blog: Software
Quiz: Power
Webcasts
Upcoming Webinars: AR/AI
The Real Impact of AR and AI in the Industrial Equipment Industry
Upcoming Webinars: Motion Control
Next-Generation Linear and Rotary Stages: When Ultra Precision...
Podcasts: Manufacturing & Prototyping
SAE Automotive Engineering Podcast: Additive Manufacturing
Podcasts: Defense
A New Approach to Manufacturing Machine Connectivity for the Air Force
On-Demand Webinars: Manufacturing & Prototyping
Streamlining Manufacturing with Integrated Digital Planning and Simulation

