33
61
169
-1
1350
30
Briefs: Electronics & Computers
System for Measuring Flexing of a Large Spaceborne Structure
An optoelectronic metrology system is used for determining the attitude and flexing of a large spaceborne radar antenna or similar structure. The measurements are needed for accurate pointing of the antenna and correction and control of the phase of the radar signal wavefront. The system...
Briefs: Electronics & Computers
The figure depicts selected aspects of a very-high-frequency (VHF) microstrip-patch antenna designed and built to satisfy requirements specific to an airborne synthetic-aperture radar...
Briefs: Electronics & Computers
A method of utilizing information available in the constraints imposed by a low-density parity-check (LDPC) code has been proposed as a means of aiding the recovery of symbol timing...
Briefs: Electronics & Computers
Integrated Formation Optical Communication and Estimation System
An architecture has been designed that integrates formation estimation methodologies, precision formation sensing, and high- bandwidth formation communication into a robust, strap-on system that meets knowledge and communication requirements for the majority of planned, precision...
Briefs: Electronics & Computers
The Interplanetary Overlay Networking Protocol Accelerator
A document describes the Inter - planetary Overlay Networking Protocol Accelerator (IONAC) — an electronic apparatus, now under development, for relaying data at high rates in spacecraft and interplanetary radio-communication systems utilizing a delay-tolerant networking protocol. The...
Briefs: Test & Measurement
Power amplifiers comprising InP-based high-electron-mobility transistors (HEMTs) in coplanar-waveguide (CPW) circuits designed for operation at frequencies of hundreds of gigahertz, and a...
Briefs: Semiconductors & ICs
The world’s first silicon-based complementary metal oxide/semi-conductor (CMOS) integrated-circuit voltage-controlled oscillator (VCO) operating in a frequency range around 324 GHz...
Briefs: Test & Measurement
The shapes of waveforms generated by commercially available analytical separation devices, such as some types of mass spectrometers and differential mobility spectrometers are, in general, inadequate...
Briefs: Electronics & Computers
Group-III Nitride Field Emitters
Field-emission devices (cold cathodes) having low electron affinities can be fabricated through lattice- mismatched epitaxial growth of nitrides of elements from group III of the periodic table. Field emission of electrons from solid surfaces is typically utilized in vacuum microelectronic devices, including some...
Briefs: Electronics & Computers
An improved broadband planar magic-T junction that incorporates microstrip/slotline transitions has been developed. In comparison with a prior broadband magic-T junction incorporating...
Briefs: Electronics & Computers
A system that comprises optical and electronic subsystems has been developed as an infrastructure for a spectroradiometer that measures time- dependent spectral radiance of the daylight sky,...
Briefs: Electronics & Computers
An intelligent integrated health management system (IIHMS) incorporates major improvements over prior such systems. The particular IIHMS is implemented for any system defined as a...
Briefs: Electronics & Computers
An experiment has shown that when single- walled carbon nanotubes (SWNTs) are grown by chemical vapor deposition in the presence of an electric field of suitable strength, the nanotubes become...
Briefs: Electronics & Computers
A hand-held instrument that would include an ultrasonic camera has been proposed as an efficient means of reading matrix symbols. The proposed instrument could be operated without...
Briefs: Electronics & Computers
Compact, highly customizable digital receivers are being developed for the system described in "Radar Interferometer for Topographic Mapping of Glaciers and Ice Sheets" (NPO-43962), NASA Tech Briefs,...
Briefs: Electronics & Computers
A new version of the double-Y balun, transitioning from an unbalanced microstrip to a balanced coplanar strip (CPS) line, has been designed to feed a complementary spiral antenna with an...
Briefs: Electronics & Computers
A Topographical Lidar System for Terrain-Relative Navigation
An imaging lidar system is being developed for use in navigation, relative to the local terrain. This technology will potentially be used for future spacecraft landing on the Moon. Systems like this one could also be used on Earth for diverse purposes, including mapping terrain,...
Briefs: Electronics & Computers
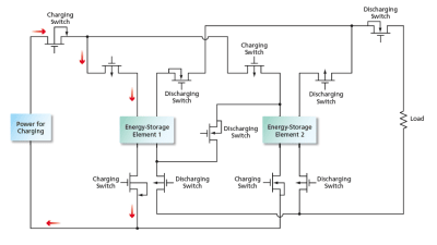
Integrated circuits have been invented for managing the charging and discharging of such advanced miniature energy-storage devices as planar arrays of microscopic energy- storage...
Briefs: Electronics & Computers
Programmable Low-Voltage Circuit Breaker and Tester
An instrumentation system that would comprise a remotely controllable and programmable low- voltage circuit breaker plus several electric- circuit-testing subsystems has been conceived, originally for use aboard a spacecraft during all phases of operation from pre-launch testing through launch,...
Briefs: Electronics & Computers
Support for Diagnosis of Custom Computer Hardware
The Coldfire SDN Diagnostics software is a flexible means of exercising, testing, and debugging custom computer hardware. The software is a set of routines that, collectively, serve as a common software interface through which one can gain access to various parts of the hardware under test and/or...
Briefs: Electronics & Computers
Tone-Based Command of Deep Space Probes Using Ground Antennas
A document discusses a technique for enabling the reception of spacecraft commands at received signal levels as much as three orders of magnitude below those of current deep space systems. Tone-based commanding deals with the reception of commands that are sent in the form of precise...
Briefs: Electronics & Computers
A proposed torque sensor would be capable of operating over the temperature range from 1 to 400 K, whereas a typical commercially available torque sensor is limited to the narrower temperature...
Briefs: Electronics & Computers
A proposed brushless shaft-angle sensor for use in extreme cold would offer significant advantages over prior such sensors:
It would be capable of operating in extreme cold; and
Its...
Briefs: Electronics & Computers
Electronic sensor systems for detecting and locating impacts of rapidly moving particles on spacecraft have been invented. Systems of this type could also be useful on Earth in settings in which the occurrence of...
Briefs: Electronics & Computers
A design modification and a fabrication process that implements the modification have been conceived to solve two problems encountered in the development of...
Briefs: Test & Measurement
Hollow-core, periodic bandgap (HCPBG) flexible waveguides have been proposed as a means of low-loss transmission of electromagnetic signals in the frequency range from about 300 GHz to 30 THz. This...
Briefs: Electronics & Computers
A charge-control unit was developed as part of a program to validate Li-ion cells packaged together in batteries for aerospace use. The lithium-ion cell charge- control unit will be useful to...
Briefs: Electronics & Computers
Spaceborne Processor Array
A Spaceborne Processor Array in Multifunctional Structure (SPAMS) can lower the total mass of the electronic and structural overhead of spacecraft, resulting in reduced launch costs, while increasing the science return through dynamic onboard computing. SPAMS integrates the multifunctional structure (MFS) and the...
Briefs: Electronics & Computers
Radio-frequency identification (RFID) would be used for commercial product activation, according to a proposal. The concept of RFID is not new: RFID systems are widely used in commerce for tracking such...
Top Stories
Blog: Lighting
A Stretchable OLED that Can Maintain Most of Its Luminescence
Blog: Energy
Batteries that Can Withstand the Cold
INSIDER: Energy
Advancing All-Solid-State Batteries
Blog: Power
My Opinion: We Need More Power Soon — Is Nuclear the Answer?
Quiz: Power
Blog: Data Acquisition
Webcasts
Upcoming Webinars: Test & Measurement
From Spreadsheets to Insights: Fast Data Analysis Without Complex...
Upcoming Webinars: Defense
Cooling a New Generation of Aerospace and Defense Embedded...
Upcoming Webinars: AR/AI
Beyond AI-Copy-Paste Engineering: Advanced AI-Integration Success...
Upcoming Webinars: Automotive
Battery Abuse Testing: Pushing to Failure
Upcoming Webinars: Connectivity
A FREE Two-Day Event Dedicated to Connected Mobility
Upcoming Webinars: RF & Microwave Electronics
Choosing the Right N-Port Strategy: Multiport VNAs vs. Switch...

