33
61
169
-1
2160
30
Briefs: Electronics & Computers
The figure illustrates a dc-excited Anderson-loop circuit that includes (1) thermocouples for measuring the temperature of the strain gauge and (2) a signal-conditioning circuit that...
Briefs: Electronics & Computers
Estimating Attitude From GPS Measurements on One Antenna
A technique for estimating the boresight direction of a Global Positioning System (GPS) receiver antenna involves utilization of the relationship between the strengths of received signals and the direction-dependent antenna gain pattern. The technique is fundamentally different from, and...
Briefs: Electronics & Computers
Due to their low density and exceptionally high strength and modulus, graphite fiber composites are being used increasingly for the fabrication of aircraft and spacecraft. Because of their superior...
Briefs: Electronics & Computers
Performance of a Soft Digital-Data-Transition Tracking Loop
A report discusses the performance of a soft digital-data-transition tracking loop (DTTL) in a radio receiver that recovers digital data conveyed by binary phase-shift keying. The DTTL is used as a symbol synchronizer; it provides symbol timing to essential parts of the receiver. The DTTL...
Briefs: Electronics & Computers
Computer System for Managing Construction Projects
An automated system of computer hardware and software has been developed for managing construction projects at Stennis Space Center. This system replaces an older collection of paper-based subsystems, wherein documents were copied, filed, and distributed in labor-intensive processes. Data...
Briefs: Electronics & Computers
ASIC Physical Layout for the HCD ASIC
An integrated circuit (IC) physical layout has been developed for the HCD ASIC - an application-specific integrated circuit that decodes digital command signals transmitted from a ground station to a spacecraft (uplink commands). The HCD ASIC is described in "Hardware-Command-Decoding ASIC" (NPO-19615), which...
Briefs: Electronics & Computers
The Reed-Solomon downlink application-specific integrated circuit (RSDL ASIC) performs Reed-Solomon encoding of telemetry data, internally generates all timing and control signals necessary...
Briefs: Electronics & Computers
Micromachined Tunneling Accelerometer for Use in Outer Space
Two short reports describe a micromachined quantum-mechanical-tunneling accelerometer and radiation-hardened support electronics designed for use in outer space. Like the micromachined tunneling accelerometers described previously in NASA Tech Briefs, this device is based on the use of...
Briefs: Electronics & Computers
A hand-held optoelectronic shop tool measures cavities of the order of 6 in. (15 cm) in length and width, 2 to 4 in. (5 to 10 cm) in depth, with nominally flat side walls, and either curved or flat...
Briefs: Electronics & Computers
An etching and electrolyte solution called "UNIEL" has been found to be useful for electrochemical characterization as a function of depth ("electrochemical profiling" for short) of...
Briefs: Electronics & Computers
Some additional applications have been proposed to exploit amplification by stimulated Brillouin scattering ("Brillouin Amplification" for short), building on the concepts introduced in the preceding...
Briefs: Electronics & Computers
The Paperless Procedure System (PPS) is a computer-based, semiautomated electronic system for collection and management of quality-assurance data in a large organization. The original...
Briefs: Electronics & Computers
Overview of Tapered-Slot Antennas
A document presents a comprehensive overview of the technology of tapered-slot antennas and arrays of such antennas. The fundamental operation of tapered-slot antennas is not yet fully understood, and, for lack of established design rules, the designs of these antennas have been based primarily on empirical...
Briefs: Electronics & Computers
The figure schematically illustrates an automated electronic vision system that operates in conjunction with a scanning robot to inspect a large surface for damage. In the original application...
Briefs: Electronics & Computers
Control System for Steerable, Rooftop-Mounted Antenna
An excerpt from JPL Document D-12104 presents additional information on the control system of a steerable microwave antenna that is mounted on the roof of a land vehicle and used to communicate with a geostationary satellite. The antenna and control system were described previously in...
Briefs: Electronics & Computers
Fabrication of Arrays of Large Step-Free Regions on Si(100)
When a silicon wafer is cut from an ingot, it is essentially impossible to align the cut perfectly with the crystal structure. Therefore the surface contour of the wafer will be a flat plane on which terraces consisting of additional atomic layers will be scattered. An atomic step will be...
Briefs: Electronics & Computers
A substrate of nickel coated with a thin layer of silver and further coated with a thin protective layer of silicon dioxide has been found to constitute an optically reflective...
Briefs: Electronics & Computers
Two closely related methods of optical inspection and computation yield data on misalignments between critical features in different layers of microfabricated devices. Examples of...
Briefs: Electronics & Computers
An improved type of optoelectronic oscillator is based on Brillouin amplification. An oscillator of this type converts light energy into an electro-optical oscillation, typically at a...
Briefs: Electronics & Computers
Stimulated Brillouin Scattering (SBS) in optical fibers can be exploited to obtain frequency conversion with amplification and frequency-selective amplification in photonic...
Briefs: Electronics & Computers
Plasma Window Technology for Propagating Particle Beams and Radiation from Vacuum to Atmosphere
Plasma windows can separate vacuum and atmosphere, or regions of high and low vacuums, in a way which facilitates transmission of various particle beams and/or radiation from low- to high-pressure regions. In a prototype device, a stabilized plasma arc...
Briefs: Electronics & Computers
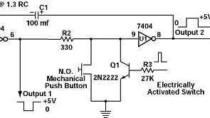
A circuit has been designed to debounce a mechanical switch, which is used to activate a digital circuit. Contacts tend to make and break connections several times until the switch contacts settle out....
Briefs: Electronics & Computers
The LaserStrobe Optical Probe is an advanced laser-augmented video-imaging system that observes and measures particle behavior in the harsh environment of a...
Briefs: Electronics & Computers
A computational study has been performed to show that one can accurately compute the cold-test electromagnetic characteristics of the helical slow-wave circuit of a...
Briefs: Electronics & Computers
A glove has been instrumented to sense the angles of finger joints via the electrical resistances of strips of an electrically conductive elastomer on the backs of the fingers, including the thumb (see...
Briefs: Electronics & Computers
An oscillator circuit that contains superconductive and ferroelectric resonator elements is undergoing development. This circuit is designed to serve as a frequency-locked local...
Briefs: Electronics & Computers
The figure illustrates the major functional blocks of an impedance-based cable-testing apparatus that can locate an open or short circuit in a cable. There is no need to disconnect the cable from all other equipment...
Briefs: Electronics & Computers
A cable-testing apparatus has been designed for use in detecting a short or open circuit in a cable, subject to a special frequency requirement as explained in the next paragraph. This cable tester is...
Briefs: Energy
Curves of limiting voltage (V) as a function of temperature (T) for nickel/cadmium cells and batteries can be computed by use of a mathematical cell model based on first principles....
Top Stories
Blog: Lighting
A Stretchable OLED that Can Maintain Most of Its Luminescence
Blog: Energy
Batteries that Can Withstand the Cold
INSIDER: Energy
Advancing All-Solid-State Batteries
Blog: Power
My Opinion: We Need More Power Soon — Is Nuclear the Answer?
Quiz: Power
Blog: Data Acquisition
Webcasts
Upcoming Webinars: Test & Measurement
From Spreadsheets to Insights: Fast Data Analysis Without Complex...
Upcoming Webinars: Defense
Cooling a New Generation of Aerospace and Defense Embedded...
Upcoming Webinars: AR/AI
Beyond AI-Copy-Paste Engineering: Advanced AI-Integration Success...
Upcoming Webinars: Automotive
Battery Abuse Testing: Pushing to Failure
Upcoming Webinars: Connectivity
A FREE Two-Day Event Dedicated to Connected Mobility
Upcoming Webinars: RF & Microwave Electronics
Choosing the Right N-Port Strategy: Multiport VNAs vs. Switch...

