61
26,86,87,88,96,97,99,100,101,169,197,949,950,973,1001,1007
-1
18390
30
Briefs: Physical Sciences
Calcium bromide can be added to the sulfur filling in a sulfur lamp to increase the emission of red light for enhanced growth of plants. Red light is more efficacious for plant growth...
Briefs: Electronics & Computers
Data-Filter Algorithm for Monitoring a Power System
An algorithm has been developed for a computer-based electronic system that would aid human ground controllers in monitoring data from sensors in the electric-power system of the International Space Station. Among other things, the algorithm encodes knowledge of human experts; thereby harnessing...
Briefs: Electronics & Computers
Portable ECG/EGG Data Recorder
A portable electronic unit with no moving parts except button switches digitizes and stores a 48-hour record of the myoelectric activity of the stomach and heart as sensed via electrodes on the surface of the abdomen. Just as the more familiar electrocardiogram (ECG) is useful in diagnosing the condition of the heart,...
Briefs: Information Technology
The Coordinated Data Analysis Workshop Web (CDAWeb) is a web-based service that facilitates access to a scientific data base of the International Solar-Terrestrial Physics (ISTP) program and...
Briefs: Information Technology
A Standard for Scientific Data Files
The term "Instrument Data File Set" (IDFS) denotes both software and an underlying concept of a prescribed format for files of scientific data and metadata. The IDFS was developed to satisfy a need, in the space science community, to maintain data and metadata in a format that promotes efficient use of the...
Briefs: Information Technology
Software for Display and Analysis of Scientific Data
The Southwest Data Display and Analysis System (SDDAS) is a flexible, extensible software system intended to support analysis of space physics data from multiple instruments and multiple spacecraft missions. SDDAS was developed in response to the need of space scientists to be able to gain access...
Briefs: Electronics & Computers
A system for determining the locations of nearby lightning strikes from electric-field and acoustic measurements has been developed and built. The system includes at least three receivers, each...
Briefs: Electronics & Computers
A prototype W-Band, low-noise amplifier has been fabricated by bump-bonding a high-speed, low-noise InP high-electron-mobility (HEMT) transistor onto the previously fabricated passive portion...
Briefs: Test & Measurement
An apparatus based on line-of-sight resonant absorption of ultraviolet light yields measurement data from which one can calculate the concentrations of nitric oxide (NO) and of hydroxyl...
Briefs: Test & Measurement
The Gyroscope Automated Testbed is a computer-controlled apparatus designed primarily for automated testing of vibratory gyroscopes. It can also be used to test other devices: By changing...
Briefs: Test & Measurement
Electromechanical Testing of Microelectromechanical Devices
A method of electromechanical testing has been proposed for general diagnosis, evaluation of performance, and burn-in (accelerated life testing) of microelectromechanical devices. The tests would ordinarily be performed at the wafer level; that is, after the devices have been fabricated on...
Briefs: Test & Measurement
The figure illustrates a simple mechanism designed for anchoring one end of a cable on a structure and for adjusting the tension in the cable. Unlike turnbuckles and other conventional...
Briefs: Materials
Polyimide-matrix/carbon-fiber composite materials with enhanced thermo-oxidative stability can be made from carbon fibers that have been coated with suitably formulated reactive...
Briefs: Materials
Enhanced Shield Against Meteoroids and Orbital Debris
NASA scientists, who are very concerned with the increasing hazard of impacts of orbital debris impact on spacecraft, have designed the "stuffed Whipple" shield — a lightweight, relatively inexpensive alternative to simple aluminum meteoroid/orbital-debris (M/OD) shield. The stuffed Whipple...
Briefs: Materials
Improved zinc anodes for silver/zinc and nickel/zinc rechargeable electrochemical cells have been invented. This invention will increase the usefulness and decrease cycle-life costs of Ag/Zn...
Briefs: Materials
Tape-Spring Reinforcements for Inflatable Structural Tubes
Lightweight, inflatable tubular structural components containing tape-spring reinforcements are undergoing development. The basic (without tape-spring reinforcement) tubular components are made, variously, of aluminum laminates or composite materials and are under consideration for use in...
Briefs: Mechanical & Fluid Systems
The figure schematically illustrates three manipulator mechanisms for positioning an end effector (a robot hand or other object) in a plane (which would ordinarily be horizontal). One...
Briefs: Mechanical & Fluid Systems
An improved mechanism has been devised to facilitate the adjustment of tension in a cable in a cable-and-pulley drive. Cable-and-pulley drives are being used increasingly in robots and other high-performance,...
Briefs: Mechanical & Fluid Systems
Path-Planning Program for a Redundant Robotic Manipulator
The Space Station Robot Manipulator System (SSRMS) Path Planning Program is a computer program that, in comparison with software developed previously for the same purpose, supports operations of faster and more complex robots. Two especially notable features of the program are that (1) it...
Briefs: Physical Sciences
Designing Purging Flows of Clean, Dry Gases
A method of designing purging flows of clean, dry gases to maintain acceptably low levels of contamination in enclosed volumes has been developed. The method is applicable to diverse enclosures that must be kept clean, including housings of precise optical instruments, clinical facilities, facilities for...
Briefs: Materials
Update on a Progressive-Failure-Analysis Software System
A report presents additional information on the GENOA-PFA computer program, which was described in "Software for Simulating Progressive Fracture in Braided PMCs" (LEW-16845), NASA Tech Briefs, Vol. 24, No. 3 (March 2000), page 52. On the basis of material-property data, finite-element...
Briefs: Physical Sciences
Simulations of Evolving Transitional Mixing Layers
A report describes direct numerical simulations of single- and two-phase, temporally developing transitional mixing layers at Reynolds numbers (based on the initial vorticity thickness and mean velocity difference) from 200 to 600. As many as 300 × 332 ×180 grid points were used to discretize the...
Briefs: Physical Sciences
Simulations of a Transitional Droplet-Laden Mixing Layer
A report describes direct numerical simulations of a droplet-laden mixing layer (e.g., evaporating droplets of a hydrocarbon fuel in air) undergoing a transition to mixing turbulence. The governing equations are those of Lagrangian transport of discrete droplets through a flowing gas, which...
Briefs: Physical Sciences
Thermodynamic Instability of InxGa1–xAs/GaAs Quantum Dots
A report describes experiments that generated evidence of thermodynamic instability of nanometer-size islands (quantum dots) in InxGa1–xAs grown on GaAs. InxGa1–xAs/GaAs specimens were grown by metal-organic chemical vapor deposition, using various partial pressures of AsH3....
Briefs: Software
Software Improves Management of Dynamic Memory
The Dynamic Memory Management System (DMMS) is a computer program that was developed in response to some major shortcomings of dynamic-memory- management subsystems of typical operating systems. It is designed for use with the VxWorks operating system, but is easily ported to other operating systems.
Briefs: Test & Measurement
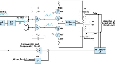
A lightweight, low-power-consumption power supply has been developed to generate a combination of radio-frequency (RF) and dc voltages needed for the operation of a miniature quadrupole...
Briefs: Electronics & Computers
Innovative optoelectronic encoders for measuring absolute, linear or angular position with super-high resolution have been invented. The new encoders rely on a combination of high-accuracy...
Briefs: Motion Control
The figure illustrates an improved electronic circuit that generates a signal proportional to either the instantaneous vibrational velocity or the instantaneous position (equivalently,...
Briefs: Electronics & Computers
Carbon Nanotubes as Anodes in Rechargeable Lithium-Ion Cells
Carbon nanotubes (also known as "bucky tubes") have shown promise for use as anode materials in rechargeable lithium-ion power cells. In comparison with graphite and other forms of carbon used under identical conditions, bucky tubes exhibit greater specific discharge capacity and greater...
Top Stories
Blog: Lighting
A Stretchable OLED that Can Maintain Most of Its Luminescence
Blog: Energy
Batteries that Can Withstand the Cold
INSIDER: Energy
Advancing All-Solid-State Batteries
Quiz: Energy
Blog: Physical Sciences
Blog: Materials
Webcasts
Upcoming Webinars: Test & Measurement
From Spreadsheets to Insights: Fast Data Analysis Without Complex...
Upcoming Webinars: Electronics & Computers
Cooling a New Generation of Aerospace and Defense Embedded...
Upcoming Webinars: Test & Measurement
Beyond AI-Copy-Paste Engineering: Advanced AI-Integration Success...
Upcoming Webinars: Automotive
Battery Abuse Testing: Pushing to Failure
Upcoming Webinars: Internet of Things
A FREE Two-Day Event Dedicated to Connected Mobility
Upcoming Webinars: Test & Measurement
Choosing the Right N-Port Strategy: Multiport VNAs vs. Switch...

