33
61
169
-1
990
30
Briefs: Electronics & Computers
Interactive Inventory Monitoring
The invention is a radio frequency identity detector (RFID)-based system that assists a user in location of an item, in response to an electronic query for the status of the item. The item(s) being sought may be a book on a library shelf, an item from a store inventory, a legal or financial document, a medical...
Briefs: Electronics & Computers
Sensor for Spatial Detection of Single- Event Effects in Semiconductor-Based Electronics
Ionizing radiation has a detrimental effect on digital electronics that need to operate in extraterrestrial environments. As space missions become longer and more complex, there is a need for flight computers that can withstand harsh radiation environments...
Briefs: Electronics & Computers
Particle Filter Simulation and Analysis Enabling Non-Traditional Navigation
Particle filters (PFs) offer the possibility of addressing many unsolved problems in orbit determination and prediction. This work builds on an existing GSRP (Graduate Student Researchers Project) effort to incorporate a particle filter into GSFC’s (Goddard Space Flight...
Briefs: Electronics & Computers
The Subgrid-Scale Scalar Variance Under Supercritical Pressure Conditions
A quantity called “the conserved scalar” is very important in the modeling of turbulent reactive flows in large eddy simulations because, if it can be defined, it numerically simplifies the solution of the conservation equations by confining the reaction term to a...
Briefs: Electronics & Computers
Quasi-Terminator Orbits for Mapping Small Primitive Bodies
A common objective for primitive body missions (i.e., those to asteroids, comets, and small planetary moons) is to map the target body surface as completely as possible. Ideally, this map is constructed from a large collection of images containing multiple views of every point on the...
Briefs: Electronics & Computers
Parallel Particle Filter Toolkit
Research on using inexpensive and personal-level parallel computing architectures to speed up the implementations of the class of particle filters has been conducted. This study leverages NVIDIA Graphics Processing Units (GPUs) and multi-core CPUs (central processing units) that are quickly becoming commonly...
Briefs: Electronics & Computers
Automated Generation of Adaptive Filter Using a Genetic Algorithm and Cyclic Rule Reduction
Modern datasets consisting of retrievals from space-based missions have target results, but often are accompanied by hundreds or thousands of other retrieved parameters or facts regarding a particular retrieval (e.g., pressure, temperature, spectral...
Briefs: Electronics & Computers
During the past two decades, large, high-density, high-input/output (I/O) electronic interconnect SMT (surface mount technology) packages such as ceramic column...
Briefs: Electronics & Computers
Ultra-Wideband, Dual-Polarized, Beam- Steering P-Band Array Antenna
A dual-polarized, wide-bandwidth (200 MHz for one polarization, 100 MHz for the orthogonal polarization) antenna array at P-band was designed to be driven by NASA’s EcoSAR digital beam former. EcoSAR requires two wide P-band antenna arrays mounted on the wings of an aircraft,...
Briefs: Electronics & Computers
Centering a DDR Strobe in the Middle of a Data Packet
The Orion CEV Northstar ASIC (application-specific integrated circuit) project required a DDR (double data rate) memory bus driver/receiver (DDR PHY block) to interface with external DDR memory. The DDR interface (JESD79C) is based on a source synchronous strobe (DQS\) that is sent along with...
Briefs: Electronics & Computers
Submerged AUV Charging Station
Autonomous Underwater Vehicles (AUVs) are becoming increasingly important for military surveillance and mine detection. Most AUVs are battery powered and have limited lifetimes of a few days to a few weeks. This greatly limits the distance that AUVs can travel underwater. Using a series of submerged AUV charging...
Briefs: Electronics & Computers
Using a Commercial Ethernet PHY Device in a Radiation Environment
This work involved placing a commercial Ethernet PHY on its own power boundary, with limited current supply, and providing detection methods to determine when the device is not operating and when it needs either a reset or power-cycle. The device must be radiation- tested and free of...
Briefs: Electronics & Computers
Microwave Kinetic Inductance Detector With Selective Polarization Coupling
A conventional low-noise detector requires a technique to both absorb incident power and convert it to an electrical signal at cryogenic temperatures. This innovation combines low-noise detector and readout functionality into one device while maintaining high absorption,...
Briefs: Electronics & Computers
Flexible Microstrip Circuits for Superconducting Electronics
Flexible circuits with superconducting wiring atop polyimide thin films are being studied to connect large numbers of wires between stages in cryogenic apparatus with low heat load. The feasibility of a full microstrip process, consisting of two layers of superconducting material...
Briefs: Electronics & Computers
Four application specific integrated circuits (ASICs) that provide sensing, actuation, and power conversion capabilities for distributed control in a high-temperature (over 200 °C)...
Briefs: Electronics & Computers
As small gasoline engines evolve to use more sophisticated electronic engine controls, new challenges will face the smallengine manufacturers, including...
Briefs: Electronics & Computers
Stacked Transformer for Driver Gain and Receive Signal Splitting
In a high-speed signal transmission system that uses transformer coupling, there is a need to provide increased transmitted signal strength without adding active components. This invention uses additional transformers to achieve the needed gain. The prior art uses stronger drivers...
Briefs: Electronics & Computers
Heterodyne receivers at submillimeter wavelengths have played a major role in astrophysics as well as Earth and planetary remote sensing....
Briefs: Electronics & Computers
Wireless Integrated Microelectronic Vacuum Sensor System
NASA Stennis Space Center’s (SSC’s) large rocket engine test facility requires the use of liquid propellants, including the use of cryogenic fluids like liquid hydrogen as fuel, and liquid oxygen as an oxidizer (gases which have been liquefied at very low temperatures). These fluids...
Briefs: Electronics & Computers
Fabrication Method for LOBSTER-Eye Optics in Silicon
Soft x-ray optics can use narrow slots to direct x-rays into a desirable pattern on a focal plane. While square-pack, square-pore, slumped optics exist for this purpose, they are costly. Silicon (Si) is being examined as a possible low-cost replacement. A fabrication method was developed for...
Briefs: Manufacturing & Prototyping
Compact Focal Plane Assembly for Planetary Science
A compact radiometric focal plane assembly (FPA) has been designed in which the filters are individually co-registered over compact thermopile pixels. This allows for construction of an ultralightweight and compact radiometric instrument. The FPA also incorporates micromachined baffles in order to...
Briefs: Manufacturing & Prototyping
Previously, it was difficult to fabricate deformable mirrors made by piezoelectric actuators. This is because numerous actuators need to be precisely assembled to control the surface shape of...
Briefs: Electronics & Computers
Millimeter-Wave Localizers for Aircraft-to-Aircraft Approach Navigation
Aerial refueling technology for both manned and unmanned aircraft is critical for operations where extended aircraft flight time is required. Existing refueling assets are typically manned aircraft, which couple to a second aircraft through the use of a refueling boom....
Briefs: Electronics & Computers
SpaceCube Version 1.5
SpaceCube 1.5 is a high-performance and low-power system in a compact form factor. It is a hybrid processing system consisting of CPU (central processing unit), FPGA (field-programmable gate array), and DSP (digital signal processor) processing elements. The primary processing engine is the Virtex-5 FX100T FPGA, which has two...
Briefs: Electronics & Computers
Impedance Discontinuity Reduction Between High-Speed Differential Connectors and PCB Interfaces
High-speed serial communication (i.e., Gigabit Ethernet) requires differential transmission and controlled impedances. Impedance control is essential throughout cabling, connector, and circuit board construction.
Briefs: Electronics & Computers
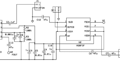
The Mixed Signal Radio Frequency Interface Front (MSRFIF) end is an energy harvesting product that can work from low frequencies (60 Hz or less) up to 250 MHz. Since analog signal processing may be needed for...
Briefs: Electronics & Computers
Quasi-Linear Circuit
This work involved developing space qualifiable switch mode DC/DC power supplies that improve performance with fewer components, and result in elimination of digital components and reduction in magnetics. This design is for missions where systems may be operating under extreme conditions, especially at elevated temperature...
Briefs: Electronics & Computers
High-Speed, High-Resolution Time-to-Digital Conversion
This innovation is a series of time-tag pulses from a photomultiplier tube, featuring short time interval between pulses (e.g., 2.5 ns). Using the previous art, dead time between pulses is too long, or too much hardware is required, including a very-high-speed demultiplexer. A faster method is...
Briefs: Electronics & Computers
Li-Ion Battery and Supercapacitor Hybrid Design for Long Extravehicular Activities
With the need for long periods of extravehicular activities (EVAs) on the Moon or Mars or a near-asteroid, the need for long-performance batteries has increased significantly. The energy requirements for the EVA suit, as well as surface systems such as rovers, have...
Top Stories
Blog: Lighting
A Stretchable OLED that Can Maintain Most of Its Luminescence
Blog: Energy
Batteries that Can Withstand the Cold
INSIDER: Energy
Advancing All-Solid-State Batteries
Blog: Power
My Opinion: We Need More Power Soon — Is Nuclear the Answer?
Quiz: Power
Blog: Data Acquisition
Webcasts
Upcoming Webinars: Test & Measurement
From Spreadsheets to Insights: Fast Data Analysis Without Complex...
Upcoming Webinars: Defense
Cooling a New Generation of Aerospace and Defense Embedded...
Upcoming Webinars: AR/AI
Beyond AI-Copy-Paste Engineering: Advanced AI-Integration Success...
Upcoming Webinars: Automotive
Battery Abuse Testing: Pushing to Failure
Upcoming Webinars: Connectivity
A FREE Two-Day Event Dedicated to Connected Mobility
Upcoming Webinars: RF & Microwave Electronics
Choosing the Right N-Port Strategy: Multiport VNAs vs. Switch...

