The Mixed Signal Radio Frequency Interface Front (MSRFIF) end is an energy harvesting product that can work from low frequencies (60 Hz or less) up to 250 MHz. Since analog signal processing may be needed for sensor applications, a demonstration of a filter powered by the MSRFIF is needed.
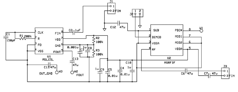
The MSRFIF was used to power a Mixed Signal Lowpass Elliptic Low (MSLE5L) power switched-capacitor filter that operates to 2.7V and consumes less than 100 mA. The MSLE5L also contains an oscillator, which is adjustable with external resistors and capacitors. Figure 1 shows the schematic of the circuit. The MSRFIF operates by generating a negative voltage, relative to VDD. For that reason, VSS of the devices is AC coupled to the ground of the input signal and output signal.
For vibration-to-AC voltage conversion, a Mide Technology Corp. Volture V20W-ND provided the needed power. One caution is that the device with enough “swing” will output much greater than 6V (absolute maximum of the MSRFIF) and cause device damage. Careful tuning of the Volture V20W-ND or clamp diodes may need to be added, depending upon the vibration source. The peak power output of the V20W-ND is 6 mW, depending upon the tip mass used.
The V20W-ND was attached to J3 of Figure 1. Depending upon the vibration frequency expected, C4, C5, C9, and C10 may need increasing. For the very low-frequency operation, C10 was increased to 10 uF.
PDO* is the indicator for the correct voltage being reached. When monitored, it will show an increase in voltage until 2.1 V is reached at VDD, and then it will go low. The 2V threshold was selected, since micro-powered microcontrollers were not awake at lower voltages, and would be able to sense the high-to-low transition.
DEMODOUT is one of the features of the MSRFIF. The MSRFIF can demodulate an Amplitude Shift Keyed (ASK) or Bi-Phase modulation of the input carrier. In vibration applications, this is not used. But, using the MSRFIF with RF input, the feature allows data transfer from remote sites to the sensor microprocessor.
The MOD1/2 pins are for replying to the transmitter. The MSRFIF can transmit ASK of any data applied to the pins. Again, for this vibration application, the pins are not used.
On the MSLE5L, R1 and C1 set the switched-capacitor clock frequency. On this circuit, it is at 24.4 kHz. The FO pin of the MSLE5L is tied low, setting the clock to corner ratio at 100:1. Input current to the MSLE5L is 80 mA at 2.7V. Input power was less than 200 uW.
Using an Anritsu MS4630B, a sweep of the filter response was obtained. Figure 2 shows the output. The MSRFIF works at low frequencies and can be used to power low-powered switched-capacitor filters.
This work was done by John R. Ambrose of Mixed Signal Integration Corp. For more information, Click Here .

