8,33,42,44,45,47,52,54,68
61
169
-1
3630
30
Briefs: Semiconductors & ICs
A three-stage monolithic millimeter-wave integrated-circuit (MMIC) amplifier designed to exhibit low noise in operation at frequencies from about 100 to somewhat above 180 GHz has been built and tested....
Briefs: Information Technology
Algorithm for Detecting a Bright Spot in an Image
An algorithm processes the pixel intensities of a digitized image to detect and locate a circular bright spot, the approximate size of which is known in advance. The algorithm is used to find images of the Sun in cameras aboard the Mars Exploration Rovers. (The images are used in estimating...
Briefs: Information Technology
Extreme Programming: Maestro Style
“Extreme Programming: Maestro Style” is the name of a computer-programming methodology that has evolved as a custom version of a methodology, called “extreme programming” that has been practiced in the software industry since the late 1990s. The name of this version reflects its origin in the work of the...
Briefs: Information Technology
The term “System for Mobility and Access to Rough Terrain” (SMART) denotes a theoretical framework, a control architecture, and an algorithm that implements the framework and architecture, for enabling a...
Briefs: Information Technology
An application-layer protocol and a network architecture have been proposed for data communications among multiple autonomous spacecraft that are required to fly in a precise formation...
Briefs: Information Technology
Planning Complex Sequences Using Compressed Representations
A method that notably includes the use of compressed representations interleaved with non-compressed (time-line) representations of a general scheduling problem has been conceived as a means of increasing, by orders of magnitude, the speeds of computations needed for scheduling complex...
Briefs: Information Technology
Self-Supervised Learning of Terrain Traversability From Proprioceptive Sensors
Robust and reliable autonomous navigation in unstructured, off-road terrain is a critical element in making unmanned ground vehicles a reality. Existing approaches tend to rely on evaluating the traversability of terrain based on fixed parameters obtained via testing in...
Briefs: Electronics & Computers
Miniature Six-Axis Load Sensor for Robotic Fingertip
A miniature load sensor has been developed as a prototype of tactile sensors that could fit within fingertips of anthropomorphic robot hands. The sensor includes a force-and-torque transducer in the form of a spring instrumented with at least six semiconductor strain gauges. The strain-gauge...
Briefs: Electronics & Computers
Wrap-Around Out-the-Window Sensor Fusion System
The Advanced Cockpit Evaluation System (ACES) includes communication, computing, and display subsystems, mounted in a van, that synthesize out-the-window views to approximate the views of the outside world as it would be seen from the cockpit of a crewed spacecraft, aircraft, or remote control of a...
Briefs: Software
Terminal Descent Sensor Simulation
Sulcata software simulates the operation of the Mars Science Laboratory (MSL) radar terminal descent sensor (TDS). The program models TDS radar antennas, RF hardware, and digital processing, as well as the physics of scattering from a coherent ground surface. This application is specific to this sensor and is...
Briefs: Electronics & Computers
Some progress has been reported in continuing research on the use of anion-receptor compounds as electrolyte additives to increase the sustainable rates of discharge and, hence, the...
Briefs: Electronics & Computers
Li/CFₓ Cells Optimized for Low-Temperature Operation
Several prior developments are combined.
Some developments reported in prior NASA Tech Briefs articles on primary electrochemical power cells containing lithium anodes and fluorinated carbonaceous (CFx) cathodes have been combined to yield a product line of cells optimized for...
Briefs: Electronics & Computers
A method of encoding and reading numbers incorporates some of the features of conventional optical bar coding and radio-frequency identification (RFID) tagging, but overcomes some of...
Briefs: Electronics & Computers
Networks of passive radio beacons spanning moderate-sized terrain areas have been proposed to aid navigation of small robotic aircraft that would be used to explore Saturn’s moon...
Briefs: Electronics & Computers
Optical Injection Locking of a VCSEL in an OEO
Optical injection locking has been demonstrated to be effective as a means of stabilizing the wavelength of light emitted by a vertical-cavity surface-emitting laser (VCSEL) that is an active element in the frequency-control loop of an opto-electronic oscillator (OEO) designed to implement an atomic...
Briefs: Electronics & Computers
A superconducting hot-electron bolometer has been built and tested as a prototype of high-sensitivity, rapid-response detectors of submillimeter-wavelength radiation. There are diverse...
Briefs: Electronics & Computers
Measuring Multiple Resistances Using Single-Point Excitation
In a proposed method of determining the resistances of individual DC electrical devices (e.g., batteries or fuel-cell stacks containing multiple electrochemical cells) connected in a series or parallel string, no attempt would be made to perform direct measurements on individual devices....
Briefs: Electronics & Computers
Improved-Bandwidth Transimpedance Amplifier
The widest available operational amplifier, with the best voltage and current noise characteristics, is considered for transimpedance amplifier (TIA) applications where wide bandwidth is required to handle fast rising input signals (as for time-of-flight measurement cases). The added amplifier inside the...
Briefs: Information Technology
A Software Rejuvenation Framework for Distributed Computing
A performability-oriented conceptual framework for software rejuvenation has been constructed as a means of increasing levels of reliability and performance in distributed stateful computing. As used here, “performability-oriented” signifies that the construction of the framework is...
Briefs: Information Technology
An algorithm for solving a particular nonlinear independent-component-analysis (ICA) problem, that differs from prior algorithms for solving the same problem, has been devised. The...
Briefs: Information Technology
“Robust Real-Time Reconfigurable Robotics Software Architecture” (“R4SA”) is the name of both a software architecture and software that embodies the architecture. The architecture was conceived in...
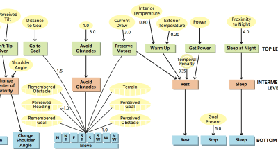
Briefs: Information Technology
R4SA for Controlling Robots
The R4SA GUI mentioned in the immediately preceding article is a user-friendly interface for controlling one or more robot(s). This GUI makes it possible to perform meaningful real-time field experiments and research in robotics at an unmatched level of fidelity, within minutes of setup. It provides such powerful...
Briefs: Information Technology
Bio-Inspired Neural Model for Learning Dynamic Models
A neural-network mathematical model that, relative to prior such models, places greater emphasis on some of the temporal aspects of real neural physical processes, has been proposed as a basis for massively parallel, distributed algorithms that learn dynamic models of possibly complex external...
Briefs: Information Technology
A methodology for processing spectral images to retrieve information on underlying physical, chemical, and/or biological phenomena is based on evolutionary and related computational methods...
Briefs: Information Technology
Efforts are under way to develop data- acquisition, data- processing, and data- communication systems for monitoring disasters over large geographic areas by use of uninhabited aerial...
Briefs: Information Technology
Complexity for Survival of Living Systems
A logical connection between the survivability of living systems and the complexity of their behavior (equivalently, mental complexity) has been established. This connection is an important intermediate result of continuing research on mathematical models that could constitute a unified representation of...
Briefs: Photonics/Optics
Inter-Symbol Guard Time for Synchronizing Optical PPM
An inter-symbol guard time has been proposed as a means of synchronizing the symbol and slot clocks of an optical pulse-position modulation (PPM) receiver with the symbol and slot periods of an incoming optical PPM signal. (Such synchronization is necessary for correct identification of received...
Briefs: Electronics & Computers
Synthetic Foveal imaging Technology (SyFT) is an emerging discipline of image capture and image-data processing that offers the prospect of greatly increased capabilities for real-time processing of large,...
Top Stories
Blog: Lighting
A Stretchable OLED that Can Maintain Most of Its Luminescence
Blog: Energy
Batteries that Can Withstand the Cold
INSIDER: Energy
Advancing All-Solid-State Batteries
Blog: Power
My Opinion: We Need More Power Soon — Is Nuclear the Answer?
Quiz: Power
Blog: Data Acquisition
Webcasts
Upcoming Webinars: Test & Measurement
From Spreadsheets to Insights: Fast Data Analysis Without Complex...
Upcoming Webinars: Defense
Cooling a New Generation of Aerospace and Defense Embedded...
Upcoming Webinars: AR/AI
Beyond AI-Copy-Paste Engineering: Advanced AI-Integration Success...
Upcoming Webinars: Automotive
Battery Abuse Testing: Pushing to Failure
Upcoming Webinars: Connectivity
A FREE Two-Day Event Dedicated to Connected Mobility
Upcoming Webinars: RF & Microwave Electronics
Choosing the Right N-Port Strategy: Multiport VNAs vs. Switch...

