Stories
61
0
0
0
Products: Photonics/Optics
Wavelength Electronics (Bozeman, MT) introduces the LDTC 2/2 laser diode driver for integrated laser diode or LED modules that include temperature control, often utilized in medical diagnostic...
Products: Photonics/Optics
The RAPID picosecond cold processing laser from RPMC (O’Fallon, MO) has up to 50W TEMoo average power and pulse repetition rates of up to 1MHz. The lasers are ideal for high quality industrial micromachining....
Products: Photonics/Optics
Cutting Edge Optronics (St. Charles, MO) has expanded its line of high power diode pumped gain modules with the release of a Nd:YVO4 version of its RBA pump head. The pump module features a side pumped Nd:Vanadate...
Products: Photonics/Optics
Radiant Imaging (Duvall, WA) introduces the Production Test Sequencer 3.0 (PM-PTS) for production line testing and calibration of displays, including LCD, plasma, and front and rear projection systems. PM-PTS...
Products: Photonics/Optics
VueMetrix Inc. (Sunnyvale, CA) has released the Vue-MV-40 laser diode controller with DiodeGuard, VueMetrix’s proprietary laser diode protection circuitry. The high-power, low-noise controller is ideal for applications...
Products: Photonics/Optics
Watlow® (St. Louis, MO) offers large thick film flat panel heaters ideal for the photovoltaic (PV) industry’s transition to processing PV cells on large glass, stainless steel, and polymer substrates. The large thick film...
Products: Photonics/Optics
Linden Photonics (Westford, MA) has developed the Strong Tether Fiber Optic Cable (STFOC), a 0.030"diameter cable with a tensile strength in excess of 50 lbs. STFOC is radhard, impervious to moisture and oxygen,...
Products: Photonics/Optics
Reynard Corporation (San Clemente, CA) has released high precision coatings Galvanometer mirrors for laser system applications such as scanners, bar code readers, sweeping remote sensors, marking systems, and laser light...
Briefs: Materials
Nano-engineered catalysts, and a method of fabricating them, have been developed in a continuing effort to improve the performances of direct methanol fuel cells as candidate power...
Products: Photonics/Optics
Semrock (Rochester, NY) has introduced optical edge filters for Raman spectroscopy and fluorescence imaging. The EdgeBasicTM long-wave-pass filters are hard-coated optical filters that have high transmission of 98%...
Briefs: Materials
Capillography (from the Latin capillus, “hair”, and the Greek graphein, “to write”) is a recently conceived technique for forming mats of nanofibers into useful patterns. The concept was inspired by...
Products: Photonics/Optics
A new turnkey diode laser system from Coherent, Inc. (Santa Clara, CA) delivers 75W of power at either 808 nm from a 200 μm core 0.22 NA (numerical aperture) fiber, or 976 nm from a 400 μm core 0.22 NA fiber. The...
Briefs: Test & Measurement
Power amplifiers comprising InP-based high-electron-mobility transistors (HEMTs) in coplanar-waveguide (CPW) circuits designed for operation at frequencies of hundreds of gigahertz, and a...
Products: Photonics/Optics
The EC-TD5207 ZapFreeTM Fiber Optic Rotary Encoder from Micronor Inc. (Newbury Park, CA) is a passive, safe, non-metallic fiber optic rotary encoder designed specifically for use in Magnetic Resonance Imaging (MRI)...
Products: Photonics/Optics
Global Lighting Technologies (Brecksville, OH) has introduced LED-based high-brightness backlights that offer thinness down to 0.4 mm for backlighting LCDs in consumer electronics products such as the keypads/keyboards used...
Products: Photonics/Optics
The BSR112 is a miniature Spectral Irradiance Meter from B&W Tek, Inc. (Newark, DE) designed for field, industrial, and lab applications. BSR112 comes with a plug-and-play USB 2.0/1.1 interface. Standard software...
Products: Photonics/Optics
CIP Technologies (Ipswich, UK) offers a reflective electro-absorption modulator (R-EAM) for applications including 10 Gbit/s wavelength division multiplexing (WDM) passive optical networks (PONs). The...
Products: Photonics/Optics
GPD Optoelectronics Corp. (Salem, NH) offers 1.5 mm diameter InGaAs pin photodiodes. The GAP1500 series detectors are available in bare die and packaged form. The photodiodes are available in TO-46 or TO-5 cans with flat...
Products: Photonics/Optics
Universal Laser Systems, Inc. (ULS) (Scottsdale, AZ) offers VersaLASER® VLS3.60, VLS4.60, and VLS6.60, a broad range of entry-level, powerful, and versatile laser solutions that can process multiple materials and diverse applications...
Products: Photonics/Optics
Timbercon, Inc. (Lake Oswego, OR) offers standard single mode coupler/splitters, which are used to either combine two or more signals into one, or split one signal into multiple paths. They are available in 1×2,...
Products: Photonics/Optics
The W10M Series DC-AC inverter from Endicott Research Group (Endicott, NY) provides a wide input voltage of 8V-24V for powering the backlights of LCDS used in portable medical equipment and other equipment where input is usually...
Products: Photonics/Optics
Ondox, Inc. (Monrovia, CA) has added a 10mW, 405nm diode to its product line of wavelength stabilized lasers. The single longitudinal mode 405nm lasers have coherent length >1m, side mode suppression >25dB, and th...
Products: Photonics/Optics
Optiwave Systems Inc. (Ottawa, Ontario) has released the OptiSystem 6.0, the latest version of its optical communication system engineering design and validation tool. The system’s new features...
Briefs: Electronics & Computers
The world’s first silicon-based complementary metal oxide/semi-conductor (CMOS) integrated-circuit voltage-controlled oscillator (VCO) operating in a frequency range around 324 GHz...
Products: Photonics/Optics
The FIL-5V-3A precision filament supply, offered by UltraVolt, Inc. (Ronkonkoma, NY), is a center-tapped, non-isolated, low-voltage filament supply rated for 0 to 5 VDC at 0 to 3 Amps. The supply is designed for a...
Briefs: Test & Measurement
The shapes of waveforms generated by commercially available analytical separation devices, such as some types of mass spectrometers and differential mobility spectrometers are, in general, inadequate...
Products: Photonics/Optics
The BPS Series high-voltage DC/DC converters from BEAR Power Supplies (Phelps, NY) power avalanche photodiodes (APDs) and piezoelectric actuators in optical systems, lasers, and other industrial and scientific instruments. The...
Briefs: Materials
Group-III Nitride Field Emitters
Field-emission devices (cold cathodes) having low electron affinities can be fabricated through lattice- mismatched epitaxial growth of nitrides of elements from group III of the periodic table. Field emission of electrons from solid surfaces is typically utilized in vacuum microelectronic devices, including some...
Products: Photonics/Optics
Morgan Electro Ceramics (Bedford, OH) introduces a high voltage discharge ceramic capacitor with a high break-down strength up to 10 kVmm-1 and an inherently low dielectric loss. This combination of properties makes the...
Briefs: Electronics & Computers
An improved broadband planar magic-T junction that incorporates microstrip/slotline transitions has been developed. In comparison with a prior broadband magic-T junction incorporating...
Briefs: Manufacturing & Prototyping
An improved packaging approach has been devised for filling a hollow-core photonic-crystal fiber (HC-PCF) with a gas, sealing the HC-PCF to retain the gas, and providing for optical connections and,...
Briefs: Manufacturing & Prototyping
Thermal Spray Formation of Polymer Coatings
This innovation forms a sprayable polymer film using powdered precursor materials and an in-process heating method. This device directly applies a powdered polymer onto a substrate to form an adherent, mechanically-sound, and thickness-regulated film. The process can be used to lay down both fully dense...
Articles: Electronics & Computers
While industrial applications typically require high levels of reliability, availability, ruggedness, and longevity, there often is a set of unique system requirements dependent...
Briefs: Test & Measurement
A method of making more-complex molecules from simpler ones has emerged as a by-product of an experimental study in outer-space atom/ surface collision physics. The...
Application Briefs: Imaging
Kodak CCD image sensors Eastman Kodak, Image Sensor Solutions Rochester, NY 585-722-4385 www.kodak.com/go/imagers
Kodak digital technology was used on the Space Shuttle Discovery,...
Application Briefs: Sensors/Data Acquisition
e2v CCD image sensors e2v technologies plc Elmsford, NY 914-592-6050 www.e2v.com
NASA’s Mars Reconnaissance Orbiter (MRO) is currently on Mars using the probe’s High Resolution...
Articles: Software
Software from Jet Propulsion Laboratory for detecting planets outside our solar system, and from Ames Research Center for defining safety margins for fiery spacecraft re-entries have been named co-winners...
Articles: Electronics & Computers
Optimizing system resource utilization is a key design objective for system engineers in communications, electronics, and other industries. System resources...
NASA Tech Needs
Lunar Science Instrumentation: Understanding and Characterizing the Moon Through Challenging Measurements
NASA lunar robotic science missions support the high-priority goals identified in the 2007 National Research Council report, The Scientific Context for Exploration of the Moon: Final Report (National Academies Presses, 2007). Future missions...
Articles: Electronics & Computers
Ethernet is currently the incumbent backplane technology across a wide range of storage, wireless, wireline, military, industrial, and other embedded applications as developers move away...
Briefs: Materials
A family of aerogel-matrix composite materials having thermal-stability and mechanical-integrity properties better than those of neat aerogels has been developed. Aerogels are known to be excellent...
Articles: Electronics & Computers
Software defined radio technology has been widely adopted for new military and aerospace platforms, government signal intelligence and homeland security systems, and now more extensively in commercial...
Who's Who: Sensors/Data Acquisition
LCROSS (Lunar Crater Observation and Sensing Satellite), which will travel to the moon aboard the launch vehicle for the Lunar Reconnaissance Orbiter (LRO), will test...
Application Briefs: Electronics & Computers
Acceptance of telecom industry standards for rack-mounted server equipment — in the form of the PCI Industrial Computer Manufacturer’s Group (PICMG) standards...
Briefs: Mechanical & Fluid Systems
Simple, easy-to-use, highly effective tooling has been devised for maintaining alignment of bolt holes in mating structures during assembly and disassembly of the structures. The...
Products: Electronics & Computers
MEN Micro Inc. (Ambler, PA) has announced the ESMexpress® System-On-Module Standard, a new computing standard in development to be the ANSIVITA 59 (RSE Rugged System- On-Module Express) standard. In conjunction...
Products: Sensors/Data Acquisition
Balluff, Florence, KY, has introduced a new capacitive sensor line for proximity and level detection applications. The line features more than 250 models in a variety of body styles, sensing ranges, harsh environmental...
Products: Electronics & Computers
VMETRO (Houston, TX) has released a FPGA Mezzanine Card (FMC/VITA 57) module. The ADC510, available in air-cooled and conduction- cooled rugged versions, integrates two 12-bit 500MHz A/D chips for use in DSP...
Products: Electronics & Computers
Connect One™ (San Jose, CA) offers a reference design and a corresponding evaluation board that bring together Microchip's PIC24FJ64GA006 16-bit microcontroller (MCU) for application control, and the CO2128...
Products: Electronics & Computers
The MTC5070 from Performance Technologies (Rochester, NY) is a highly integrated 1U MicroTCA™- compliant platform that can support up to six mid-size, single AdvancedMC™ (AMC) modules. The fully deployable...
Techs for License
Irrigation Water Extracted from Air and Soil Moisture Through Solar Power
By condensing water from the air and soil on chilled pipes, this invention attempts to alleviate both water and food shortage problems. It offers the ability to produce agricultural crops in most hot and humid climates by watering plants with condensation from environmental...
Products: Electronics & Computers
AIM-USA (St. Omaha, NE) has introduced the new FOMIS and FOL429 fiber optic bus extension systems. The FOMIS (Fiber Optic MILbus Stub Extension) product provides a highly modular and scalable system capable of...
Techs for License
Aircraft Support Via a Vortex-Ring Cushion Projector
An all-terrain, multi-role, hover-capable aircraft has a fuelefficient, rugged, vertical take-off and hover propulsion system. A raised-height, dispersal-resistant hover cushion is projected over the ground by the device as two bisected concentric streams of rotating and counter-rotating torus...
Products: Electronics & Computers
Elma Electronic Inc. (Fremont, CA) has introduced a ruggedized ATR chassis for MicroTCA. The MicroTCA chassis is an ARINC 404A Full- Size ATR Long Enclosure, often used in commercial and military aviation. The rugged...
Tech Needs
Wireless Communication for Factory Automation
A company seeks technology that is applicable to automated assembly lines; specifically, a reliable and fast short-range wireless technology that can take the place of wired connections for robots and factory automation equipment. Equipment with appendages in motion, such as robots, is fundamentally...
Products: Electronics & Computers
Kontron (Poway, CA) has released 2U and 4U KISS industrial servers that bring Intel® Core™2 Duo processor performance to PICMG 1.0 based PCI/ISA applications. The ultra quiet (<35 dB) industrial...
Tech Needs
Powder Atomization Technology
A company seeks an innovative powder atomization technology, which will produce dense, highly spherical, satellitefree metal powders in the size range 50 to 1000 microns. Coating and surface modification technologies are sought for applications including aerospace, medical, and industrial power generation markets. The...
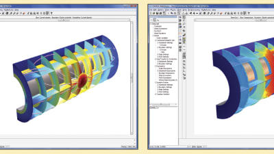
Briefs: Mechanical & Fluid Systems
The figure presents a cross-sectional view of a supercharged, variable-compression, two-cycle, internal-combustion engine that offers significant advantages over prior such engines. The improvements are...
Briefs: Sensors/Data Acquisition
Flexible Structural-Health-Monitoring Sheets
A generic design for a type of flexible structural- health- monitoring sheet with multiple sensor/actuator types and a method of manufacturing such sheets has been developed. A sheet of this type contains an array of sensing and/or actuation elements, associated wires, and any other associated circuit...
Briefs: Robotics, Automation & Control
The design, fabrication, and microgravity flight-testing are part of a continuing development of palm-sized mobile robots that resemble spiders (except that they have six legs apiece, whereas a spider...
Briefs: Test & Measurement
Advanced Active-Magnetic-Bearing Thrust-Measurement System
An advanced thrust-measurement system utilizes active magnetic bearings to both (1) levitate a floating frame in all six degrees of freedom and (2) measure the levitation forces between the floating frame and a grounded frame. This system was developed for original use in measuring the...
Briefs: Mechanical & Fluid Systems
Thermally actuated hydraulic pumps have been proposed for diverse applications in which direct electrical or mechanical actuation is undesirable and the relative slowness of thermal actuation can be tolerated....
Briefs: Medical
Purifying Nucleic Acids From Samples of Extremely Low Biomass
A new method is able to circumvent the bias to which one commercial DNA extraction method falls prey with regard to the lysing of certain types of microbial cells, resulting in a truncated spectrum of microbial diversity. By prefacing the protocol with glass-bead-beating agitation...
Articles: Imaging
Thermographic imaging is accomplished with a camera that converts infrared radiation (IR) into a visual image that depicts temperature variations across an object or scene. The main IR...
Briefs: Medical
The term “Multi-Angle and Rear Viewing Endoscopic tooL” (MARVEL) denotes an auxiliary endoscope, now undergoing development, that a surgeon would use in conjunction...
Application Briefs: Imaging
The use of geo-referenced imagery across the Internet is becoming prevalent thanks to the development of Web-based location servers such as Google Earth,...
Briefs: Packaging & Sterilization
UV-Resistant Non-Spore-Forming Bacteria From Spacecraft-Assembly Facilities
Four species of non-spore-forming bacteria collected from clean-room surfaces in spacecraft-assembly facilities could survive doses of ultraviolet (UV) radiation that would suffice to kill most known cultivable bacterial species. In a previous study, high UV resistance was...
Briefs: Physical Sciences
An alternative approach to apertureless near- field optical spectroscopy involving an atomic-force microscope (AFM) entails less complexity of equipment than does a prior approach. The...
Products: Imaging
Pleora Technologies, Ottawa, ON, Canada, has introduced the iPORT NTx-Mini in-camera IP Engine for Gigabit Ethernet (GigE) connectivity. It enables image streaming at the full GigE rate, and features a 42 × 42-mm form...
Briefs: Physical Sciences
A method of simplified computational modeling of oxidation of hydrocarbons is undergoing development. This is one of several developments needed to enable accurate computational simulation of...
Products: Imaging
The uEye® Gigabit Ethernet (GigE) USB camera from IDS Imaging Development Systems, Cambridge, MA, is designed for machine vision and image processing applications. Cable lengths of up to 100 meters are possible. The...
Briefs: Physical Sciences
Hard-X-Ray/Soft-γ-Ray Imaging Sensor Assembly for Astronomy
An improved sensor assembly has been developed for astronomical imaging at photon energies ranging from 1 to 100 keV. The assembly includes a thallium-doped cesium iodide scintillator divided into pixels and coupled to an array of high-gain avalanche photodiodes (APDs). Optionally, the...
Products: Imaging
PixeLINK, Ottawa, ON, Canada, has introduced the PL-B761 monochrome and PL-B762 color wide-VGA cameras that feature a global shutter CMOS sensor providing 60 frames per second at a resolution of 752 × 480 pixels. The 1⁄3"...
Briefs: Test & Measurement
Hyperspectral Fluorescence and Reflectance Imaging Instrument
The system is a single hyperspectral imaging instrument that has the unique capability to acquire both fluorescence and reflectance high-spatial-resolution data that is inherently spatially and spectrally registered. Potential uses of this instrument include plant stress monitoring,...
Products: Imaging
The NI Vision Development Module from National Instruments, Austin, TX, consists of image processing and machine vision functions for various programming languages. It lets users enhance images, check for presence,...
Briefs: Test & Measurement
A system that comprises optical and electronic subsystems has been developed as an infrastructure for a spectroradiometer that measures time- dependent spectral radiance of the daylight sky,...
Products: Imaging
The M7816 Dual Vision thermal imaging camera from Mikron Infrared, Oakland, NJ, is designed for radiometric thermal imaging and features a 160 × 120 pixel resolution, 3.5" display, temperature ranges from -40 to 500°C,...
Briefs: Information Technology
Toward Better Modeling of Supercritical Turbulent Mixing
A study was done as part of an effort to develop computational models representing turbulent mixing under thermodynamic supercritical (here, high pressure) conditions. The question was whether the large-eddy simulation (LES) approach, developed previously for atmospheric-pressure...
Products: Imaging
Sensors Unlimited, Goodrich Corp., Princeton, NJ, offers the LC Series shortwave infrared linear photodiode array for imaging applications from 0.9 microns to 2.6 microns. The device features no moving parts, integration into...
Briefs: Imaging
An alternative approach has been devised for encoding image data in compliance with JPEG 2000, the most recent still-image data- compression standard of the Joint Photographic Experts Group....
Products: Imaging
BAP Image Systems, Fort Worth, TX, offers 100-MHz digital grayscale camera electronics that provide up to 600 dpi resolution, 12-bit processing and image output, adjustable line length, selectable working frequency, and...
Briefs: Electronics & Computers
An intelligent integrated health management system (IIHMS) incorporates major improvements over prior such systems. The particular IIHMS is implemented for any system defined as a...
Products: Imaging
Sony Electronics, Park Ridge, NJ, has released the XCI Series Smart Cameras for machine vision applications that include color capabilities. The four new cameras are offered in VGA and SXGA resolutions, in color or...
Briefs: Aerospace
Delay Banking for Managing Air Traffic
Delay banking has been invented to enhance air-traffic management in a way that would increase the degree of fairness in assigning arrival, departure, and en-route delays and trajectory deviations to aircraft impacted by congestion in the national airspace system. In delay banking, an aircraft operator...
Products: Imaging
Lumenera Corp., Ottawa, ON, Canada, offers the Lm085 mini CMOS USB 2.0 camera for industrial applications with high-contrast-light scenes, tight space constraints, and rugged environmental conditions. The camera can be used in...
Briefs: Software
Constrained fitting for airfoil curvature smoothing (CFACS) is a spline-based method of interpolating airfoil surface coordinates (and, concomitantly, airfoil thicknesses) between specified discrete...
Briefs: Test & Measurement
Reducing Spaceborne-Doppler-Radar Rainfall-Velocity Error
A combined frequency- time (CFT) spectral moment estimation technique has been devised for calculating rainfall velocity from measurement data acquired by a nadir-looking spaceborne Doppler weather radar system. Prior spectral moment estimation techniques used for this purpose are based...
Books & Reports: Physical Sciences
Progress in Acoustic Transmission of Power Through Walls
A document presents updated information on implementation of the wireless acoustic-electric feed-through (WAEF) concept, which was reported in "Using Piezoelectric Devices To Transmit Power Through Walls" (NPO-41157), NASA Tech Briefs, Vol. 32, No. 6 (June 2008), page 70. To recapitulate: In...
Books & Reports: Software
Stochastic Analysis of Orbital Lifetimes of Spacecraft
A document discusses (1) a Monte-Carlo-based methodology for probabilistic prediction and analysis of orbital lifetimes of spacecraft and (2) Orbital Lifetime Monte Carlo (OLMC) — a Fortran computer program, consisting of a previously developed long-term orbit-propagator integrated with a...
Books & Reports: Materials
Lightweight Carbon-Carbon High-Temperature Space Radiator
A document summarizes the development of a carbon-carbon composite radiator for dissipating waste heat from a spacecraft nuclear reactor. The radiator is to be bonded to metal heat pipes and to operate in conjunction with them at a temperature approximately between 500 and 1,000 K. A goal of...
Briefs: Physical Sciences
Solar-thermal-radiation concentrators in the form of transmissive diffractive optical elements (DOEs) have been proposed as alternatives to mirror- type solar concentrators now in...
Briefs: Photonics/Optics
Nematic Cells for Digital Light Deflection
Smectic A (SmA) materials can be used in non-mechanical, digital beam deflectors (DBDs) as fillers for passive birefringent prisms based on decoupled pairs of electrically controlled, liquid crystalline polarization rotators, like twisted nematic (TN) cells and passive deflectors. DBDs are used in...
Briefs: Photonics/Optics
The ultra-stable beacon source (USBS) provides a laser-beam output with a very low angular jitter and can be used as an absolute angular reference to simulate a beacon in the...
Briefs: Photonics/Optics
Suitably configured whispering-gallery-mode (WGM) optical resonators have been proposed as delay lines for trains of short light pulses. Until now, it has been common practice to implement...
Briefs: Physical Sciences
Improving the Optical Quality Factor of the WGM Resonator
Resonators usually are characterized with two partially dependent values: finesse (ℱ) and quality factor (Q). The finesse of an empty Fabry-Perot (FP) resonator is defined solely by the quality of its mirrors and is calculated asℱ = πR1/2/(1 – R).
Supplements: Software
sponsored by
co-sponsored by
co-sponsored by
Software Tech Briefs is a special supplement to NASA Tech Briefs. Download the digital version (PDF) at right to learn about 59 new software programs outlined in the...
Application Briefs: Software
The Saab Group has 17 business units, which are split into defense and security, systems and products, and aeronautics. Over the years, the company has taken...
Briefs: Software
The propagation of shear (S) and compression (P) waves within the Earth represents a critically important phenomenon for geologists. For many years, geologists have developed...
Briefs: Software
Increasing the temperature at which jet aircraft engines operate would significantly improve thrust and fuel efficiency with reduced emissions. However, current engines operate...
Briefs: Software
Keuka Studios designs and manufactures custom architectural iron work and cable railings for commercial and home use. Keuka Studios first designs a product in CAD, CNC machines it to shape, and then...
Briefs: Manufacturing & Prototyping
Displaying CFD Solution Parameters on Arbitrary Cut Planes
USMC6 is a Fortran 90 computer program for post-processing in support of visualization of flows simulated by computational fluid dynamics (CFD). The name "USMC6" is partly an abbreviation of "TetrUSS — USM3D Solution Cutter," reflecting its origin as a post-processor for use with USM3D...
Briefs: Software
Flow Solver for Incompressible 2-D Drive Cavity
This software solves the Navier- Stokes equations for the incompressible driven cavity flow problem. The code uses second-order finite differencing on a staggered grid using the Chorin projection method. The resulting intermediate Poisson equation is efficiently solved using the fast Fourier...
Briefs: Software
Flow Solver for Incompressible Rectangular Domains
This is an extension of the Flow Solver for Incompressible 2-D Drive Cavity software described in the preceding article. It solves the Navier- Stokes equations for incompressible flow using finite differencing on a uniform, staggered grid. There is a runtime choice of either central differencing or...
Briefs: Software
Simulating Avionics Upgrades to the Space Shuttles
Cockpit Avionics Prototyping Environment (CAPE) is a computer program that simulates the functions of proposed upgraded avionics for a space shuttle. In CAPE, pre-existing space-shuttle-simulation programs are merged with a commercial-off-the-shelf (COTS) display-development program, yielding a...
Briefs: Software
A computer program called "phxlrsim" simulates the behavior of the radar system used as an altimeter and velocimeter during the entry, descent, and landing phases of the Phoenix lander spacecraft....
Briefs: Test & Measurement
Injecting Artificial Memory Errors Into a Running Computer Program
Single-event upsets (SEUs) or "bitflips" are computer memory errors caused by radiation. BITFLIPS (Basic Instrumentation Tool for Fault Localized Injection of Probabilistic SEUs) is a computer program that deliberately injects SEUs into another computer program, while the latter is...
Briefs: Software
A computer program has been written as an essential part of an electronic temperature control system for a space-borne instrument that contains several zones. The system was developed because...
Briefs: Software
Firmware for implementing a digital phasemeter within a field-programmable gate array (FPGA) has been devised. In the original application of this firmware, the phase that one seeks to measure is the...
Briefs: Software
Post-Flight Estimation of Motion of Space Structures: Part 1
A computer program estimates the relative positions and orientations of two space structures from data on the angular positions and distances of fiducial objects on one structure as measured by a target-tracking electronic camera and laser range finders on another structure. The program...
Briefs: Software
Post-Flight Estimation of Motion of Space Structures: Part 2
A computer program related to the one described in the immediately preceding article estimates the relative position of two space structures that are hinged to each other. The input to the program consists of time-series data on distances, measured by two range finders at different...
Briefs: Software
Simulating Operation of a Large Turbofan Engine
The Commercial Modular Aero- Propulsion System Simulation (CMAPSS) is a computer program for simulating transient operation of a commercial turbofan engine that can generate as much as 90,000 lb (≈0.4 MN) of thrust. It includes a power-management system that enables simulation of open- or...
Briefs: Software
MagBear12 is a computer code (see figure) that assists in the design of radial, heteropolar active magnetic bearings (AMBs). MagBear12 was developed to help in designing the system...
Briefs: Software
Computational Simulation of a Water-Cooled Heat Pump
A Fortran-language computer program for simulating the operation of a water-cooled vapor-compression heat pump in any orientation with respect to gravity has been developed by modifying a prior general-purpose heat-pump design code used at Oak Ridge National Laboratory (ORNL). Although it is...
Briefs: Software
Computational Model of Heat Transfer on the ISS
SCRAM Lite ("SCRAM" signifies "Station Compact Radiator Analysis Model") is a computer program for analyzing convective and radiative heat transfer and heat-rejection performance of coolant loops and radiators, respectively, in the active thermal-control systems of the International Space Station...
Briefs: Software
Optimization of Angular-Momentum Biases of Reaction Wheels
RBOT [RWA Bias Optimization Tool (wherein "RWA" signifies "Reaction Wheel Assembly")] is a computer program designed for computing angular momentum biases for reaction wheels used for providing spacecraft pointing in various directions as required for scientific observations. RBOT is...
Briefs: Software
Short- and Long-Term Propagation of Spacecraft Orbits
The Planetary Observer Planning Software (POPS) comprises four computer programs for use in designing orbits of spacecraft about planets. These programs are the Planetary Observer High Precision Orbit Propagator (POHOP), the Planetary Observer Long-Term Orbit Predictor (POLOP), the Planetary...
Briefs: Software
Monte Carlo Simulation To Estimate Likelihood of Direct Lightning Strikes
A software tool has been designed to quantify the lightning exposure at launch sites of the stack at the pads under different configurations. In order to predict lightning strikes to generic structures, this model uses leaders whose origins (in the x–y plane) are obtained...
Briefs: Software
Adaptive MGS Phase Retrieval
Adaptive MGS Phase Retrieval software uses the Modified Gerchberg-Saxton (MGS) algorithm, an image-based sensing method that can turn any focal plane science instrument into a wavefront sensor, avoiding the need to use external metrology equipment. Knowledge of the wavefront enables intelligent control of active optical...
Briefs: Aerospace
The BLT Prediction Tool ("BLT" signifies "Boundary Layer Transition") is provided as part of the Damage Assessment Team analysis package, which is utilized for analyzing local...
Briefs: Software
Calculations for Calibration of a Mass Spectrometer
A computer program performs calculations to calibrate a quadrupole mass spectrometer in an instrumentation system for identifying trace amounts of organic chemicals in air. In the operation of the mass spectrometer, the mass-to-charge ratio (m/z) of ions being counted at a given instant of time is...
Briefs: Software
Simulating the Gradually Deteriorating Performance of an RTG
Degra (now in version 3) is a computer program that simulates the performance of a radioisotope thermoelectric generator (RTG) over its lifetime. Degra is provided with a graphical user interface that is used to edit input parameters that describe the initial state of the RTG and the...
Briefs: Software
Flight-deck display software was designed and developed at NASA Langley Research Center to provide two-dimensional (2D) and three-dimensional (3D) terrain, obstacle, and flightpath perspectives on a...
Briefs: Test & Measurement
Automated Camera Array Fine Calibration
Using aerial imagery, the JPL FineCalibration (JPL FineCal) software automatically tunes a set of existing CAHVOR camera models for an array of cameras. The software finds matching features in the overlap region between images from adjacent cameras, and uses these features to refine the camera models. It is...
Briefs: Software
Multichannel Networked Phasemeter Readout and Analysis
Netmeter software reads a data stream from up to 250 networked phasemeters, synchronizes the data, saves the reduced data to disk (after applying a low-pass filter), and provides a Web server interface for remote control. Unlike older phasemeter software that requires a special, real-time...
Briefs: Software
MISR Instrument Data Visualization
The MISR Interactive eXplorer (MINX) software functions both as a general-purpose tool to visualize Multiangle Imaging SpectroRadiometer (MISR) instrument data, and as a specialized tool to analyze properties of smoke, dust, and volcanic plumes. It includes high-level options to create map views of MISR orbit...
Briefs: Software
Taking advantage of the similarities that exist among all waveform-based non-destructive evaluation (NDE) methods, a common software platform has been developed containing multiple-signal and...
Briefs: Software
System for Continuous Delivery of MODIS Imagery to Internet Mapping Applications
This software represents a complete, unsupervised processing chain that generates a continuously updating global image of the Earth from the most recent available MODIS Level 1B scenes.
Briefs: Imaging
Automatic Rock Detection and Mapping from HiRISE Imagery
This system includes a C-code software program and a set of MATLAB software tools for statistical analysis and rock distribution mapping. The major functions include rock detection and rock detection validation. The rock detection code has been evolved into a production tool that can be used...
Briefs: Software
Parallel Computing for the Computed-Tomography Imaging Spectrometer
This software computes the tomographic reconstruction of spatial-spectral data from raw detector images of the Computed-Tomography Imaging Spectrometer (CTIS), which enables transient-level, multi-spectral imaging by capturing spatial and spectral information in a single snapshot....
Briefs: Software
Processing LiDAR Data To Predict Natural Hazards
ELF-Base and ELF-Hazards (wherein "ELF" signifies "Extract LiDAR Features" and "LiDAR" signifies "light detection and ranging") are developmental software modules for processing remote-sensing LiDAR data to identify past natural hazards (principally, landslides) and predict future ones. ELF-Base...
Briefs: Software
Rockster is an algorithm that automatically identifies the locations and boundaries of rocks imaged by the rover hazard cameras (hazcams), navigation cameras (navcams), or panoramic cameras (pancams)....
Briefs: Software
The DSN Array Simulator (wherein "DSN" signifies NASA's Deep Space Network) is an updated version of software previously denoted the DSN Receive Array Technology Assessment Simulation. This software (see figure) is used for...
Briefs: Software
COCOMOST is a computer program for use in estimating software development costs. The goal in the development of COCOMOST was to increase estimation accuracy in three ways: (1) develop...
Briefs: Software
Visual target tracking (VTT) software has been incorporated into Release 9.2 of the Mars Exploration Rover (MER) flight software, now running aboard the rovers Spirit and Opportunity. In the...
Briefs: Software
“Parametric Studies” and “Data Table Plot View” are the names of software modules in the Satellite Orbit Analysis Program (SOAP). Parametric Studies enables parameterization of...
Briefs: Software
A computer program performs Monte Carlo direct numerical simulations for testing sparse permutation channel codes, which offer strong error-correction capabilities at high code rates...
Briefs: Software
SPICE Module for the Satellite Orbit Analysis Program (SOAP)
A SPICE module for the Satellite Orbit Analysis Program (SOAP) precisely represents complex motion and maneuvers in an interactive, 3D animated environment with support for user-defined quantitative outputs. (“SPICE” stands for Spacecraft, Planet, Instrument, Camera-matrix, and...
Briefs: Software
Mars Exploration Rover Enhanced Telemetry Extraction and Reporting System (METERS) is software that generates a human-readable representation of the state of the mobility and...
Briefs: Software
Robotic Operations Automation: Mechanisms, Imaging, Navigation report Generation (ROAMING) is a set of computer programs that facilitates and accelerates both tactical and strategic...
Briefs: Software
The National Virtual Observatory (NVO) Extensible Secure Scalable Service Infrastructure (NESSSI) is a Web service architecture and software framework (see figure) that enables...
Briefs: Software
The MRO OLVM wrapper script software allows Mars Reconnaissance Orbiter (MRO) sequence and spacecraft engineers to rapidly simulate a spacecraft command product through a tool that simulates the...
Articles: Photonics/Optics
NASA has been developing large ultra-lightweight structures commonly referred to as Gossamer space structures for many years to reduce launch costs and to exploit the unique...
Application Briefs: Photonics/Optics
The term “nanophotonics” is used to encompass the scientific study of the interaction of matter and light at the nanometer scale. It is possible to design nanometer scale devices to slow down,...
Briefs: Materials
An experiment has shown that when single- walled carbon nanotubes (SWNTs) are grown by chemical vapor deposition in the presence of an electric field of suitable strength, the nanotubes become...
Briefs: Materials
Carpetlike random arrays of metal-coated silicon nanotips have been shown to be effective as antireflection surfaces. Now undergoing development for incorporation into Sun sensors that would provide...
Products: Photonics/Optics
Carl Zeiss MicroImaging (Thornwood, NY) introduces the Colibri, a patented, high-performance light emitting diode (LED) light source for fluorescence microscopy. The narrow band LEDs replace conventional...
Products: Photonics/Optics
Deposition Sciences, Inc. (Santa Rosa, CA) has released the UV Spectral Metal hybrid coating for ultraviolet (UV) curing and UV printing industries. The highly durable, advanced dichroic metal coating is used as the...
Podcasts: Software
Interview with John Dunec, Branch Manager of COMSOL, Inc.
In this podcast John Dunec, Branch Manager of COMSOL, Inc., discusses how the breakthrough of multiphysics modeling techniques is making waves in the electronics industry. Applications cover everything from modeling p-n junctions in semiconductors and joule heating in circuits to forced...
Podcasts
Interview with Ray Alderman, Executive Director of VITA
Founded in 1984 to promote VMEbus technology, VITA is a non-profit organization of more than 125 vendor companies who share a common interest in real-time, modular embedded computing systems. In August 2008, VITA's Executive Director, Ray Alderman, agreed to speak with Embedded Technology's...
Blog: Software
Sign Language Software
A group at the University of Washington has developed software that enables deaf and hard-of-hearing Americans to use sign language over a mobile phone. This is the first time two-way real-time video communication has been demonstrated over cell phones in the U.S. Communication rates on U.S. cellular networks allow about one...
Articles: Electronics & Computers
Interview with Ray Alderman, Executive Director of VITA
Founded in 1984 to promote VMEbus technology, VITA is a non-profit organization of more than 125 vendor companies who share a common interest in real-time, modular embedded computing systems. In August 2008, VITA's Executive Director, Ray Alderman, agreed to speak with Embedded Technology's...
Blog
Making Drugs From Dead Cells
Costly drugs to treat conditions such as cancer and arthritis could be manufactured more cheaply with a new technique developed by scientists at the University of Edinburgh that uses cell cultures removed from dead cells. Up to now, these medicines have been expensive to make due to the time-consuming, labor-intensive...
Blog: Nanotechnology
MIT At NNEC
Register today for NASA Tech Briefs' National Nano Engineering Conference (NNEC), the premier event focused on current and future developments in engineering innovations at the nanoscale, as well as the commercialization of nanotechnology. The event returns to Boston this year on November 12-13 at the Boston Colonnade Hotel, featuring...
Blog
Artificial Bones
Engineers at Georgia Tech have used skin cells to create artificial bones that mimic the ability of natural bone to blend into other tissues, such as tendons or ligaments. The artificial bones display a gradual change from bone to softer tissue rather than the sudden shift of previously developed artificial tissue, allowing them to...
Blog: Aerospace
Hubble Solves Mystery
NASA's Hubble Space Telescope has found an answer to a long-standing puzzle by resolving giant but delicate filaments shaped by a strong magnetic field around the active galaxy NGC 1275. One of the closest giant elliptical galaxies, NGC 1275 hosts a supermassive black hole. Energetic activity of gas swirling near the black...
Blog: Energy
Less Corny Ethanol
A yeast geneticist on the campus of Indiana University-Purdue University Indianapolis (IUPUI) is close to developing mutant yeast for ethanol production that would reduce or eliminate the need to use corn to make the alternative fuel. When corn is used to make ethanol, corn kernels are ground to produce starch and the starch is...
Blog
Semiconductors For Printing
Researchers from the National Institute of Standards and Technology
(NIST) and Seoul National University (SNU) have learned how to tweak a new class of polymer-based semiconductors that could enable the design of practical,
large-scale manufacturing techniques for a wide range of printable, flexible electronic displays...
Blog: Imaging
X-Ray Eyes
The advantage of using two eyes to see the world around us has long been associated with our capacity to see in 3-D. Now, Rensselaer Polytechnic Institute scientist Mark Changizi has uncovered an eye-opening advantage to binocular vision: our ability to see through things. An assistant professor of cognitive science at Rensselaer,...
Blog
Gold Power
Gold's ability to catalyze the conversion of toxic carbon monoxide (CO) into more benign carbon dioxide (CO2) at room temperature lay hidden until the 1980s. Since the discovery, scientists have sought to determine exactly how gold nanoparticles function as catalysts. Now researchers from Lehigh University, Cardiff University, and the...
Blog
High-Temp Magnetic Sensors
University of Chicago scientists have discovered how to make magnetic sensors capable of operating at the high temperatures required for engines in future cars and aircraft. The key involves slightly diluting samples of a well-known semiconductor material, called indium antimonide, which is valued for its purity.
Most...
Blog
Cutting Solar Cell Costs
University of Utah engineers devised a new way to slice thin wafers of the chemical element germanium for use in the most efficient type of solar power cells. The new method should lower the cost of such cells by reducing the waste and breakage of the brittle semiconductor. Primarily used on NASA, military, and commercial...
Blog: Medical
Breast Cancer Detection
Scientists from Finland, Germany, and the European Synchrotron Radiation Facility (ESRF) have developed a new X-ray technique for the early detection of breast cancer. Current X-ray mammography fails to identify about 10 to 20% of palpable breast cancers because glandular tissues can mask cancer lesions. Better results are...
Blog
Current Attractions
Each month, NTB highlights tech briefs related to a particular area of technology in a special section called Technology Focus. Here are some of the technologies featured in the September issue focus on Nano Materials & Manufacturing.
Blog: Physical Sciences
Quantum Computing
Researchers at the University of Michigan, U.S. Naval Research Laboratory, and the University of California at San Diego recently demonstrated the fastest quantum computer bit that exploits the main advantage of the qubit over the conventional bit. The scientists used lasers to create an initialized quantum state of this...
Blog
Organic Photovoltaics
Scientists at South Dakota State University (SDSU) are working with new materials they say can be used to make devices to convert sunlight to electricity cheaper and more efficiently. Assistant professor Qiquan Qiao in SDSU's Department of Electrical Engineering and Computer Science said so-called organic photovoltaics, or...
Blog
Bluetooth Aids the Blind
A Bluetooth system developed at the University of Michigan tells blind or sighted pedestrians about points of interest along their path as they pass them. Called Talking Points, the system is the first known to use Bluetooth, allowing people to operate it entirely with voice commands, and incorporate community-generated...
Blog
Insulin-Producing Cells
Researchers at the University of North Carolina at Chapel Hill School of Medicine have transformed cells from human skin into cells that produce insulin, the hormone used to treat diabetes. The breakthrough may one day lead to new treatments for the millions of people affected by the disease, researchers say.
The approach...
Blog: Imaging
Protein Detector
Scientists from Novartis Institute for Biomedical Research and the British Columbia Cancer Agency have demonstrated a new instrument that makes it possible to detect and quantify multiple different clinically important proteins in a single tumor sample using conventional staining. Currently, pathologists usually need a separate...
Blog: Physical Sciences
Nano 50 Awards at the NNEC
The sixth annual National Nanoengineering Conference returns to Boston this year on November 12-13 at the Boston Colonnade Hotel, featuring the fourth annual Nano 50 Awards, recognizing top 50 technologies, innovators, and products that have significantly impacted the development of nanotechnology.
This year's...
Blog: Information Technology
Software Predicts Fungal Genes
Researchers at the Georgia Institute of Technology have developed a computer program that trains itself to predict genes in the DNA sequences of fungi. Understanding the recently sequenced fungal genomes can help in developing and producing critical pharmaceuticals. Gene prediction can also help to identify potential...
Top Stories
Blog: Power
My Opinion: We Need More Power Soon — Is Nuclear the Answer?
Blog: AR/AI
Aerial Microrobots That Can Match a Bumblebee's Speed
News: Energy
Blog: Electronics & Computers
Turning Edible Fungi into Organic Memristors
Blog: Robotics, Automation & Control
Microscopic Swimming Machines that Can Sense, Respond to Surroundings
INSIDER: Sensors/Data Acquisition
Webcasts
Upcoming Webinars: Power
Hydrogen Engines Are Heating Up for Heavy Duty
Upcoming Webinars: Semiconductors & ICs
Advantages of Smart Power Distribution Unit Design for Automotive...
Upcoming Webinars: Automotive
Quiet, Please: NVH Improvement Opportunities in the Early Design...
Upcoming Webinars: AR/AI
From Spreadsheets to Insights: Fast Data Analysis Without Complex...
Upcoming Webinars: Power
A FREE Two-Day Event Dedicated to Connected Mobility
Podcasts: Aerospace
SiPhog Technology: Enabling GPS‑Independent Flight for Uncrewed Aerial...

